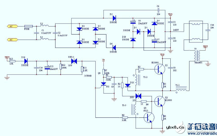
下图是雷士45W镇流器电路图的电源输入部分,其实很简单前端的2个电感是去谐波的,提高功率因数用的,这款镇流器标称的功率因数是大于0.9的;
后面变成整流滤波电路, C6同C7组成分压电路,中点的电压为160V

下图是完整的雷士45W镇流器电路图;(下图有一错误,V+实为VDD)

振荡电路与其他的镇流器大同小异,T1是一个圆形的磁环上面绕了3个绕组的小变压器,用于提供1对Q1和Q2反相脉冲;
镇流器上电时,Q1和Q2是截至的;
但是由于Q2的基极上的DB3、R2、R8、R7的回路,使Q2导通;Q2导通后使得T1的各绕组感应出反相的脉冲信号,(注意各绕组的同名端);这个脉冲信号又使Q1 导通;Q2截至;(由于T1绕组感应脉冲是反相的,所以Q1或Q2只有1个管导通)
而Q1导通时,又在T1上感应出脉冲信号,使Q2导通,Q1截至;
就是这样,镇流器便振荡起来; 变压器T?与C14 和灯管组成LC 电路,谐振振荡频率约为27K(用TEK 2467B 示波器测试得);谐振后荧光管发光;
用FLUKE 8840万用表 AC档测试得C14与灯管2绕组间的电源约为170V
该镇流器还增加了保护电流,一般的镇流器 元件T?只是一只2条腿的电感,而雷士的镇流器是增设一一个副边的绕组,类似电
流互感器,副边绕组感应出的脉冲经过D14、C13、C14等元件整流滤波,正常时得到15V的电压;
由于DB3-1 是33V的双向二级管; 当故障时绕组感应出的电压大于33V时,即向可控硅Q4和三极管Q3提供保护控制信号,
Q3导通使整个振荡电路停止,并且Q4 可控硅导通防止,Q1与Q2 再次导通;
除非镇流器 二次上电。
一款雷士NHB140J-06电子镇流器,重要参数如下:功率40W,额定电流190mA,功率因数0.95,TC=70°C,U-OUT=220V。该镇流器电路有些特别,同样的灯管,配接该镇流器,灯管亮度明显提高。为此,特绘制其电路如图1所示,下面对其工作原理加以分析,不妥之处请斧正。

该镇流器主要由干扰抑制、整流与功率因数校正、启动与振荡、保护等电路组成。
一 市电输入与功率因数
校正电路
1.干扰抑制电路
电容C 1(0.1μF/275 V)、电感L3、电容C21(0.22μF/275V)等元件组成双π型滤波器,对来自电网以及镇流器工作时产生的高频干扰进行双向抑制,避免两者相互干扰。
2.整流与功率因数校正电路
市电经整流二极管D1~D4(1N4007)桥式整流后,输出单向的约205V脉动直流电,经过二极管D7(FR107)和电感L1后,送入由二极管D8(FR107)、电容C3、C4、二极管D9~D11、D14(FR107)、电解电容C10、C11(22μF/250V)等元件组成的复合泵式功率因数校正电路。
其中,D9~D11、D14、C10、C11、C5、C6等元件构成第一辅助电源(双泵电源),D7、D8、C3、C4等构成第二辅助电源(高泵电源)。
双泵电源:此为逐流电路的改进型。逐流电路的特点是延长了市电电流的导通时间,整流二极管导通角度延长至120°,电流为零(死区)的角度减小至60°,为零时间约占33.3%,功率因数可提高到0.9左右,电流谐波
失真值(THD)可降至30%~40%,但这时灯管供电电压波动大,电流波峰系数大于1.7(不达标)。
采用改进型的逐流电路后,加到L2及灯管支路中的高频电压除流向半桥无源端的电容C7外,其正、负半周还分别通过D14、D9整流,C11、C10、C5、C6滤波,形成了两个辅助电源。该辅助电源与脉动直流供电电压叠加,降低了电压的波动,使电流波峰系数小于1.7,但在市电输入电流的0°,180°,360°附近仍有间断,尽管可以通过减小C10、C11容量来减小间断角,但又会使灯管供电电压波动增大,电流波峰系数增高。在此阶段中,当市电电压低于C10、C11所充电压(约电源峰值电压的一半)时,市电中断,C10、C11中储存的电荷开始向负载放电,此时利用高泵电路可使市电电流保持连续,市电不中断。
高泵电源:加到L2和灯管支路中的高频电压的负半周送到C3的下端,市电通过D7、L1对C3充电,在C3上形成上+下-的电压,此时D8负端电压高于D7正端电压,D8不导通;在高频电压的正半周期间,C3上的电压与高频电压叠加,经D8整流,C4、C10、C11、C6、C5滤波后,形成约260V脉动直流电压给半桥电路供电。由于桥式整流输出端约205V电压与高频电压电路之间不停地充放电,从而使市电输入电流不间断,弥补了双泵电源中市电输入电流不连续的缺陷。此外,电路中串联的电感L1又具有平滑市电输入电流波形、减小电流谐波失真的作用。
经此设计后,该电路的功率因数、谐波含量、灯电流波峰系数等均达到了国标规定标准。
二 启动与振荡电路
通电后约260V直流电压通过偏置电阻R2、R3(680kΩ/0.5W)给功率管Q2(D 13005ED)的b极提供偏置,Q2开始导通,同时260V电压还通过C7、左灯丝、C14、右灯丝及D17(1N4007)、L2、T1的A-B绕组、Q2的c极、R5(0.5Ω/0.5W)到地,形成Q2集电极电流,T1各绕组产生了感应电势。在反馈电压的作用下,Q2快速退出饱和进入截止状态,Q1迅速由截止进入饱和状态。
此电路为变异型半桥逆变电路,在半桥桥路的无源侧C7下部与地端少了一个同容量电容。当Q1开始导通时,在Q2导通期间C7充有的上+下一电压,此时开始通过Q1的c极、R4(0.5Ω/0.5W)、L2、右灯丝、C14、左灯丝及D16(1N4007)放电。
由于电磁感应及反馈绕组的作用,Q1、Q2反复导通与截止,形成振荡。半桥在Q1、Q2的中点输出近似方波的脉冲,通过C14电流方向交替变化,使L2、C14、C7等组成的LC串联电路发生谐振,C14两端产生谐振高压点亮灯管。灯管被点亮后,内阻下降,LC串联电路失谐,Q值下降,灯管两端电压降低,同时L2又对灯管电流加以限流,满足了灯管高压启动、低压工作、电流稳定的要求。
电容C8起续流作用。在Q2截止、Q1转入导通前,流过L2中的电流(由右向左)通过C8、C7返回至灯管中,电流保持连续,避免中断;在Ql截止、Q2转入导通前,流过L2中的电流(由左向右)又通过C7,C8返回至灯管中,同样使电流保持连续,避免中断。最终保持灯管连续正常发光。实测此镇流器工作频率约为42kHz。
三、保护电路
在保护电路中,除保险丝FUSE(0.39Ω/0.5W)提供最基本的短路保护外,还有以下保护:
可控硅Q3(100-6)、双向触发二极管DB3、滤波电解电容C16(2μF/50V)、整流二极管D18、D19(1N4148)、过压取样电阻R9、R10(150kΩ)、R14(680kΩ/0.5W)等组成灯管过压保护电路。当灯管寿终(EOL)、阴极出现整流效应等引起灯管电压过高时,通过D18、D19等整流滤波后的电压达到约33V、DB3导通,Q3导通,二极管D15(FR107)正极电压被拉低,Q1因失去激励而截止,半桥电路停止工作。
D16、D17(1N4007)分别并接于灯管两端灯丝中,两灯丝互为阴、阳极,利用1N4007正向约有0.6V的钳位电压,将热态灯丝电压限制约0.6V,并分流灯丝上的电流,避免电流过大造成灯丝上的发射物质过热而损害,影响其使用寿命。C7下端连接接插件CM③脚及D16负极,在无灯空载通电时,C7处于开路状态,无电流通过,T1绕组无法产生正反馈,避免了空载通电时,L2、C14发生串联谐振而烧毁元件。
电感L5、L4(33pH)的作用是防止Q1、Q2的b极输入电压过高,避免三极管深度饱和带来的开关损耗;二极管D5(1N4007)、限流电阻R7(68Ω)及D6(1N4007)、R6(68Ω)分别组成Q1、Q2基极绕组反激电压吸收电路,防止Q1、Q2被反激电压击穿;隔直电容C12、C13可使Q1、Q2直流偏置不受影响;电阻R4、R5(0.5SZ/0.5W)起交直流负反馈作用,稳定电路工作状态,同时又是Q1,Q2过流保护电阻,当灯管寿终等情况引起过流时,R4、R5被烧断,防止故障扩大;Q1、Q2内部的阻尼二极管组成反激电压抑制电路,在Q1或Q2截止瞬间,L2上的反激电压分别被Q2内部阻尼管、C6或Q1内部阻尼管、C7等吸收(负载续流),避免Q1,Q2过压击穿。
此电路预留有二极管D13、D12安装孔,分别并接于半桥桥路有源侧中点与电源正、负极之间。当采用的Q1、Q2不带阻尼管时,可用FR107型二极管安装在D13、D12处。
注:图中各处电压是在市电约为230V、接灯管状态下,用500型万用表直流档测得,仅供参考。
电感器设计流程和见解
时间:2026-05-01
什么是触发器?触发器的作用是什么?
时间:2026-05-01
什么是电源?电源是如何进行分类的?
时间:2026-05-01
电驱动NVH的特点和结构
时间:2026-05-01
什么是霍尔传感器?
时间:2026-05-01
电负性的计算方法
时间:2026-04-30
电导的定义_电导的单位_电导怎么算
时间:2026-04-30
什么是计数器_计数器的作用
时间:2026-04-30
什么是欧姆定律_欧姆定律公式
时间:2026-04-30
RAID是什么?RAID有哪些?
时间:2026-04-30
电阻的原理和作用 电阻色环识别图 电路中电...
时间:2026-03-09
什么是室温超导?半导体时代将走向结束?芯...
时间:2026-03-09
NVIDIA CPU+GPU超级芯片大升级!
时间:2026-03-09
半导体光刻工艺 光刻—半导体电路的绘制
时间:2026-03-09
什么是硅片或者晶圆?一文了解半导体硅晶圆
时间:2026-03-09
石英灯电子变压器电路原理
时间:2026-03-06
一文详解MOS管驱动电路拓扑的设计
时间:2026-03-09
汽车芯片业应汲取的教训
时间:2026-03-09
半导体行业之ICT技术简介
时间:2026-03-09
集成电路的几纳米代表了什么?
时间:2026-03-09