晶闸管移相触发集成电路TCA785应用
TCA785是德国西门子(Siemens)公司于1988年前后开发的第三代晶闸管单片移相触发集成电路,它是取代TCA780及TCA780D的更新换代产品,其引脚排列与TCA780、TCA780D和国产的KJ785完全相同,因此可以互换。目前,它在国内变流行业中已广泛应用。与原有的KJ系列或KC系列晶闸管移相触发电路相比,它对零点的识别更加可靠,输出脉冲的齐整度更好,而移相范围更宽,且由于它输出脉冲的宽度可人为自由调节,所以适用范围较广。
一、引脚排列、各引脚的功能及用法
TCA785是双列直插式的16引脚大规模集成电路。它的引脚排列如图1所示。

图1 TCA785的引脚排列(脚朝下)
各引脚的名称、功能及用法如下:
引脚16(VS):电源端。使用中直接接用户为该集成电路工作提供的工作电源正端。
引脚1(OS):接地端。应用中与直流电源VS、同步电压VSYNC及移相控制信号V11的地端相连接。
引脚4(Q1)和2(Q2):输出脉冲1与2的非端。该两端可输出宽度变化的脉冲信号,其相位互差180°,两路脉冲的宽度均受非脉冲宽度控制端引脚13(L)的控制。它们的高电平最高幅值为电源电压VS,允许最大负载电流为10mA。若该两端输出脉冲在系统中不用时,电路自身结构允许其开路。
引脚14(Q1)和15(Q2):输出脉冲1和2端。该两端也可输出宽度变化的脉冲,相位同样互差180°,脉冲宽度受它们的脉宽控制端引脚12(C12)的控制。两路脉冲输出高电平的最高幅值为VS。
引脚13(L):非输出脉冲宽度控制端。该端允许施加电平的范围为-0.5V~VS,当该端接地时,Q1、Q2为最宽脉冲输出,而当该端接电源电压VS时,Q1、Q2为最窄脉冲输出。
引脚12(C12):输出Q1、Q2脉宽控制端。应用中,通过一电容接地,电容C12的电容量范围为150~4700pF,当C12在150~1000pF范围内变化时,Q1、Q2输出脉冲的宽度亦在变化,该两端输出窄脉冲的最窄宽度为100μs,而输出宽脉冲的最宽宽度为2000μs。
引脚11(V11):输出脉冲Q1、Q2或Q1、Q2移相控制直流电压输入端。应用中,通过输入电阻接用户控制电路输出,当TCA785工作于50Hz,且自身工作电源电压Vs为15V时,则该电阻的典型值为15kΩ,移相控制电压V11的有效范围为0.2V~Vs-2V,当其在此范围内连续变化时,输出脉冲Q1、Q2及Q1,Q2的相位便在整个移相范围内变化,其触发脉冲出现的时刻为
trr=(V11R9C10)/(VREFK)
式中 R9、C10、VREF── 分别为连接到TCA785引脚9的电阻、引脚10的电容及引脚8输出的基准电压
K── 常数
为降低干扰,应用中引脚11通过0.1μF的电容接地,通过2.2μF的电容接正电源。
引脚10(C10):外接锯齿波电容连接端。C10的实用范围为500pF~1μF。该电容的最小充电电流为10μA。最大充电电流为1mA,它的大小受连接于引脚9的电阻R9控制,C11两端锯齿波的最高峰值为VS-2V,其典型后沿下降时间为80μs。
引脚9(R9):锯齿波电阻连接端。该端的电阻R9决定着C10的充电电流,其充电电流可按下式计算:
I10=VREFK/R9
连接于引脚9的电阻亦决定了引脚10锯齿波电压幅度的高低,锯齿波幅值为: V10=VREFKt/(R9C10) 电阻R9的应用范围为3~300kΩ。
引脚8(VREF):TCA785自身输出的高稳定基准电压端。负载能力为驱动10块CMOS集成电路,随着TCA785应用的工作电源电压VS及其输出脉冲频率的不同,VREF的变化范围为2.8~3.4V,当TCA785应用的工作电源电压为15V,输出脉冲频率为50Hz时,VREF的典型值为3.1V,如用户电路中不需要应用VREF,则该端可以开路。
引脚7(QZ)和3(QV):TCA785输出的两个逻辑脉冲信号端。其高电平脉冲幅值最大为VS-2V,高电平最大负载能力为10mA。QZ为窄脉冲信号,它的频率为输出脉冲Q2与Q1或Q1与Q2的两倍,是Q1与Q2或Q1与Q2的或信号,QV为宽脉冲信号,它的宽度为移相控制角φ+180°,它与Q1、Q2或Q1、Q2同步,频率与Q1、Q2或Q1、Q2相同,该两逻辑脉冲信号可用来提供给用户的控制电路作为同步信号或其它用途的信号,不用时可开路。
引脚6(I):脉冲信号禁止端。该端的作用是封锁Q1、Q2及Q1、Q2的输出脉冲,该端通常通过阻值10kΩ的电阻接地或接正电源,允许施加的电压范围为-0.5V~VS,当该端通过电阻接地,且该端电压低于2.5V时,则封锁功能起作用,输出脉冲被封锁。而该端通过电阻接正电源,且该端电压高于4V时,则封锁功能不起作用。该端允许低电平最大灌电流为0.2mA,高电平最大拉电流为0.8mA。
引脚5(VSYNC):同步电压输入端。应用中需对地端接两个正反向并联的限幅二极管,该端吸取的电流为20~200μA,随着该端与同步电源之间所接的电阻阻值的不同,同步电压可以取不同的值,当所接电阻为200kΩ时,同步电压可直接取~220V。
二、基本设计特点和极限参数
1.主要设计特点
TCA785的基本设计特点有:能可靠地对同步交流电源的过零点进行识别,因而可方便地用作过零触发而构成零点开关;它具有宽的应用范围,可用来触发普通晶闸管、快速晶闸管、双向晶闸管及作为功率晶体管的控制脉冲,故可用于由这些电力电子器件组成的单管斩波、单相半波、半控桥、全控桥或三相半控、全控整流电路及单相或三相逆变系统或其它拓扑结构电路的变流系统;它的输入、输出与CMOS及TTL电平兼容,具有较宽的应用电压范围和较大的负载驱动能力,每路可直接输出250mA的驱动电流;其电路结构决定了自身锯齿波电压的范围较宽,对环境温度的适应性较强,可应用于较宽的环境温度范围(-25~+85°C)和工作电源电压范围(-0.5~+18V)。
2.极限参数
(1)电源电压:+8~18V或±4~9V;
(2)移相电压范围:0.2V~VS-2V;
(3)输出脉冲最大宽度:180°;
(4)最高工作频率:10~500Hz;
(5)高电平脉冲负载电流:400mA;
(6)低电平允许最大灌电流:250mA;
(7)输出脉冲高、低电平幅值分别为VS和0.3V;
(8)同步电压随限流电阻不同可为任意值;
(9)最高工作频率:10~500Hz;
(10)工作温度范围:军品 -55~+125℃ 工业品 -25~+85℃ 民品 0~+70℃
三、 典型应用举例
由于TCA785自身的优良性能,决定了它可以方便地用于主电路为单个晶闸管或晶体管,单相半控桥、全控桥和三相半控桥、全控桥及其它主电路形式的电力电子设备中触发晶闸管或晶体管,进而实现用户需要的控温、调压、直流调速、交流调速及直流输电等目的。使用中应当注意TCA785的工作为负逻辑,即控制电压V11增加,输出脉冲的α角增大,相当于晶闸管的导通角减小。以其用于温控系统为例。
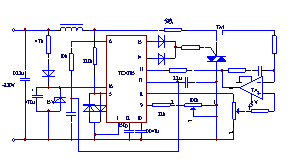
温度控制在电力电子技术领域中有着广泛的应用,如晶闸管和晶体管等电力电子器件制造工艺中的扩散、烧结,晶闸管出厂寿命测试的热疲劳、高温阻断试验等,都需要精确的温度控制。图2给出了TCA785用于这类系统中触发双向晶闸管来控温的详细电路图。
图中应用TCA785输出的Q1及Q2脉冲分别在交流电源的正负半周来直接触发晶闸管,移相控制电压V11来自温度调节器TA的输出,TCA785自身的工作电源直接由电网电压半波整流滤波、稳压管稳压后得到。这种结构省去了常规需要的控制变压器,使整个电路得以简化,温度反馈应用温度传感器得到,故这种温控系统有较高的控温精度。

图2 TCA785在温度控制系统中的应用
TCA785移相控制芯片应用方法的改进
|
摘要:TCA785是德国西门子公司生产的一种性能优秀的移相控制芯片,该器件具有温度适应范围宽,对过零点的识别更加可靠,输出脉冲的整齐度更好,移相范围更宽等优点,此外,由于TCA785的输出脉冲宽度可以手动自由调节,因此,该器件可广泛应用在晶闸管控制系统中。文章根据TCA785芯片的使用特点以及在逆变器实际运用中可能出现的一些问题,提出了一种改进的设计方法。 关键词:TCA785;移相控制芯片;晶闸管 1 引言 目前大功率逆变电源的直流部分一般利用三相桥式整流方式来实现,可以采用全控或者不控方式。全控桥式整流主要通过改变晶闸管触发相位的方法来调节直流母线电压的高低,
此时需要检测三相交流电压的相位以实现同步触发,这通常必须使用专用的移相控制芯片实现。笔者在研制一台三相工频输入、输出为115V的30kVA舰用400Hz中频电源的可控整流部分时,采用TCA785芯片成功地实现了三相整流桥的移相控制。 TCA785是德国西门子(Siemens)公司开发的第三代晶闸管单片移相触发集成电路,与其它芯片相比,TCA785具有温度适用范围宽,对过零点的识别更加可靠,输出脉冲的整齐度更好,移相范围更宽等优点。另外,由于它输出脉冲的宽度可手动自由调节,所以适用范围更为广泛。 TCA785的基本引脚波形如图1所示。其中5脚为外接同步信号端,用于检测交流电压过零点。10脚为片内产生的同步锯齿波,其斜坡最大及最小值由9、10两脚的外接电阻与电容决定。通过与11脚的控制电压相比较,在15和14脚可输出同步的脉冲信号,因此,改变11脚的控制电压,就可以实现移相控制,脉冲的宽度则由12脚外接电容值决定[1],当选择双窄脉冲的驱动方式时,
3 使用TCA785实现相控整流 实现三相桥式相控整流的一般方法是利用三相同步变压器从电源进线端引入三路同步信号,这样,将同步信号整形后分别输到三片TCA785(编号为A、B、C)的5脚,就能控制6只晶闸管,然后通过引脚复用即可实现双窄脉冲方式驱动。双窄脉冲方式由于驱动脉宽窄,因而可以有效地减小驱动用脉冲变压器的体积,防止磁芯饱和[2]。该方法的主电路及同步变压器如图2所示,三片TCA785芯片的引脚与所控制的晶闸管的对应关系如表1所列。晶闸管通过一个△/Y型同步变压器为TCA785提供同步信号,当进线相序(如图2所示)为正序A、B、C时,同步变压器的三个输出端所对应的中性点的实际电压向量为AC、BA、CB,将AC接至TCA785(A),BA接至TCA785(B),CB接至TCA785(C),即可实现正序输入时晶闸管的同步驱动。现以T5~T1换流为例进行分析:T5至T1管自然换流点滞后于A相由负到正过零点30°,即TCA785(A)的15脚输出至少应该滞后于该过零点30°,而电压AC由负到正过零点正好滞后于A相30°,因而用AC作为TCA785(A)的同步信号就可以实现最大范围的移相控制[3]。
其它晶闸管的分析与此类似,即用相应的线电压代替相电压作为同步信号。图3所示是一个周期的驱动时序。从A相的自然换流点开始,上、下桥臂晶闸管驱动顺序分别为:1→1→3→3→5→5→1和6→2→2→4→4→6→6。
4 TCA785使用中出现的问题 4.1 电源进线电压的相序问题及解决方法 实验发现,如果直接利用同步变压器的输出作为同步信号,只能在一种输入相序(正序或者逆序)下工作,一旦输入相序接法改变,整流就不能正常进行。当输入相序为正序时,根据前述接线方法,可以使相控整流正常工作,但是当输入相序变为逆序A、C、B时,TCA785(A)的同步信号变为AB,TCA785(B)的同步信号将变为CA,
实际上,由于三相全控桥式整流各管可以互换,因此通过改进同步信号获取电路即可做到整流与输入相序无关,从而防止了相序接错损坏晶闸管的问题,同时还可提高调试效率。通过分析发现,当输入为逆序时,接到TCA785(A)上的同步信号应该是BC,而接到TCA785(B)上的同步信号应该是AB,TCA785(C)上的同步信号应该是CA,这正好比实际超前了120°,因此,如果将同步变压器副方与TCA785连接改为图4所示电路,并通过6个常开节点的直流继电器将同步变压器与3个TCA785的同步输入端相连接,3个标为J1的继电器为一组,3个标为J2的继电器为一组,每组继电器同时打开或者同时闭合。
利用单稳态触发器74121和D触发器可以构成相位鉴别与驱动电路[4],其电路连接方法如图5所示,图中,接到TCA785(A)上的两个继电器J1和J2的输入端在经过削波、整形后可得到同步信号V1 和V2,这可以通过运算放大器实现。该检测电路各电压波形如图6所示。可以看出,如果用D触发器的Q端驱动J1组继电器,而用Q非端驱动J2组继电器,就可以使TCA785得到正确的同步信号。应当注意的是:设计时要适当选择74121芯片的Rext和Cext外接电阻电容的参数,以使74121Q1非引脚低电平状态持续时间小于D触发器的D输入引脚的持续时间,同时应小于同步信号周期的1/6。 由此可见,通过使用继电器选择正确的同步信号,可以实现整流相序的无关性。 4.2 TCA785的过零点振动问题及解决方法
三相全控桥式整流进线电流是一种不连续的兔耳状尖峰电流。当电源阻性负载较重(阻性电流大于150A)时,由于需要大量的有功功率,因此该尖峰电流峰值较大(如本装置尖峰电流峰值达到120A)。尖峰电流在电源进线电阻上会产生一定的压降。该电流产生的压降与输入正弦波叠加后送到同步变压器输入端,可作为同步信号提供给TCA785芯片。实验发现,该叠加电压在过零点附近存在抖动现象。由于TCA785对过零点检测极为灵敏,从而导致芯片第10脚锯齿波斜边也发生抖动,这样,由输出反馈到11脚的控制电压即使没有改变,TCA785输出的驱动脉冲也会存在移相,引起的结果是进线电流峰值变化很大,进而在直流平波电抗器上引起强烈的振动,甚至对电网造成冲击。解决的办法是在进线处加上3个电感滤波,以平滑进线电流,滤除谐波。本装置取75μH左右的电感,而同步信号依然从电网侧获取。实验证明:该装置会使电流振动现象消失。 4.3 同步信号的整形 从同步变压器过来的信号都是正弦信号,由于TCA785是利用检测过零点的原理来实现同步的,因此,如果正弦波的幅值过小,那么,就不能提供清晰的过零点,同时,电磁干扰也可能导致过零点检测错误,但是,正弦波的幅值过大又会超过芯片的同步电压输入范围,所以应当将同步信号整形成方波,具体的整形电路如图7所示。 图7电路主要是通过68kΩ电阻实现限流分压的,并利用D1、D2反并限幅(管压降为1V左右)将以正弦波变为方波。本电源中,同步变压器的变比为5.1/1,副边电压为75V,副边电压之所以选得较高,是因为正弦波幅值越高,过零点处的斜率越大,二极管导通越迅速,输出越接近理想方波。但滤波电容C1不可过大,否则会引起同步信号相位的偏移。 本文分析了大功率中频电源的三相全控桥式整流电路中的一些实际问题,在该中频电源中,逆变环节采用的是电压型二重化叠加方式,因此,在利用整流环节实现调压时,该环节的稳定工作极为重要。通过实验验证,通过本文所介绍的改进方法,其中频电源工作正常,达到了预定指标。 | |||||||||||||||||||||
|
| |||||||||||||||||||||
|
| |||||||||||||||||||||
| --- |
电感器设计流程和见解
时间:2026-05-01
什么是触发器?触发器的作用是什么?
时间:2026-05-01
什么是电源?电源是如何进行分类的?
时间:2026-05-01
电驱动NVH的特点和结构
时间:2026-05-01
什么是霍尔传感器?
时间:2026-05-01
电负性的计算方法
时间:2026-04-30
电导的定义_电导的单位_电导怎么算
时间:2026-04-30
什么是计数器_计数器的作用
时间:2026-04-30
什么是欧姆定律_欧姆定律公式
时间:2026-04-30
RAID是什么?RAID有哪些?
时间:2026-04-30
电阻的原理和作用 电阻色环识别图 电路中电...
时间:2026-03-09
什么是室温超导?半导体时代将走向结束?芯...
时间:2026-03-09
NVIDIA CPU+GPU超级芯片大升级!
时间:2026-03-09
半导体光刻工艺 光刻—半导体电路的绘制
时间:2026-03-09
什么是硅片或者晶圆?一文了解半导体硅晶圆
时间:2026-03-09
石英灯电子变压器电路原理
时间:2026-03-06
一文详解MOS管驱动电路拓扑的设计
时间:2026-03-09
汽车芯片业应汲取的教训
时间:2026-03-09
半导体行业之ICT技术简介
时间:2026-03-09
集成电路的几纳米代表了什么?
时间:2026-03-09