龋病、牙周炎、种植体周围炎等口腔疾病通常由多种口腔细菌共同作用引起,这对人们的生活质量产生了严重的影响。长期的口腔细菌感染甚至会导致全身系统性疾病。因此,快速识别多种细菌并及时抗菌有利于早期控制感染并提高治愈率。
然而,传统的细菌检测方法如培养法、PCR、ELISA等技术均存在着操作复杂、耗时耗力、成本高等不足,且等待检测结果通常需要数小时或数天,此时再利用抗菌手段进行治疗往往会错过治疗的窗口期,导致治疗延误。而近些年基于“锁-钥”的检测模式尽管具有高灵敏度与高特异性,但往往只能检测某种特异性的目标细菌,难以同时针对多种细菌进行检测,这使其在复杂的临床应用中受限。因而,开发一种同时检测多种细菌且同时有效抗菌的一体化平台对于口腔疾病的预防和诊治具有重要意义。
近日,上海交通大学医学院附属新华医院唐子圣教授团队与上海工程技术大学鲁娜研究员团队提出并构建了DNA编码的纳米酶传感器阵列,实现了多种口腔细菌的准确识别及同时有效抗菌的目标。这种传感器阵列以DNA编码的四氧化三铁纳米颗粒(IONPs)为传感元件,利用细菌对DNA编码纳米酶的差异相互作用,成功鉴定了11种口腔细菌和6种蛋白质,并且实现了细菌的定量测定,细菌混合物样本、盲样和人工唾液样本的准确区分。
更重要的是,该传感器阵列可及时有效地杀死多种细菌。相关论文以“Enhanced “Electronic Tongue” for Dental Bacterial Discrimination and Elimination Based on a DNA-Encoded Nanozyme Sensor Array”为题发表在ACS Appl. Mater. Interfaces期刊上,上海交通大学医学院博士研究生张灵、复旦大学附属口腔医院牙体牙髓科主治医师漆正楠为文章的共同第一作者, 上海工程技术大学材料科学与工程学院的鲁娜研究员与上海交通大学医学院附属新华医院口腔科的唐子圣教授为共同通讯作者。
受到哺乳动物味觉系统的启发,研究人员提出了基于阵列的传感策略(又称为“电子舌”),其具有高通量的检测效率。与传统 “一对一”的传感模式不同,传感阵列基于多种传感元件与目标分析物的非特异性交叉反应,传感信号经检测量化后利用统计学方法(如LDA等)来进行相互识别(图1A)。

图1 (A)哺乳动物味觉系统工作原理示意图;(B)DNA/IONPs纳米传感阵列检测多种细菌与抗菌示意图
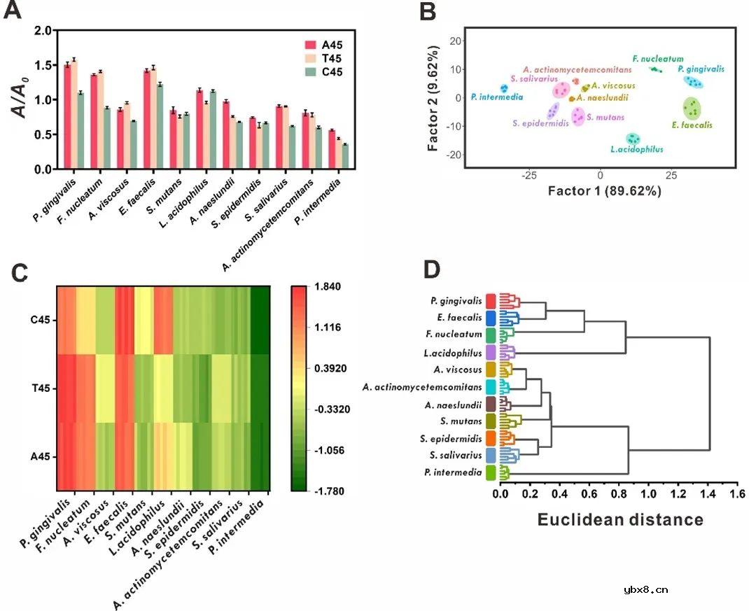
在该项研究中,研究人员利用3种非特异性DNA修饰四氧化三铁纳米酶作为传感元件,构建了比色型纳米传感器阵列(图1B)。该传感阵列利用传感元件与多种目标细菌样本相互作用,催化无色底物TMB产生蓝色产物获得吸光度值矩阵,经统计分析后进行识别区分。图2的实验结果表明,该纳米传感器阵列可准确识别变异链球菌、嗜酸乳杆菌等11种常见的具有不同尺寸、表面形态及电荷的口腔细菌。LDA图(图2B)可直观地将同一种细菌聚集成一类,而11种细菌则被准确地分为11个类别,相互之间无重叠,表明检测的准确率为100%。

图2 纳米传感器阵列检测11种口腔细菌:(A)柱状图;(B)LDA图;(C)热图;(D)HCA图
此外,为评价该纳米传感器阵列的临床应用潜能,研究人员将人工唾液细菌样本和人牙菌斑样本作为检测目标进行识别分析。如图3所示,11种代表性的人工唾液细菌样本的95%置信椭圆彼此之间没有重叠和交叉,被准确地识别开来。

图3 (A)纳米传感器阵列对人工唾液样本的检测;(B)柱状图;(C)LDA图;(D)热图;(E)HCA图
本研究在临床中收集了6例龋病患者与3例健康人群的牙菌斑样本,利用纳米传感器阵列进行检测。这些比人工唾液细菌样本更为复杂的人牙菌斑样本也可根据口腔健康状态准确地分为两类(图4),即左侧为龋病患者样本,右侧为健康人群样本。表明该纳米传感器阵列具有较好的临床应用前景。

图4 纳米传感器阵列检测人牙菌斑样本LDA图
本文进一步研究了上述构建的纳米传感器阵列在检测细菌过程中的抗菌作用。如图5所示,该纳米传感器阵列对所选取的3种代表性口腔细菌均有较好的抗菌作用,表明其为兼具检测多种细菌以及抗菌为一体的多功能平台。

图5 (A)纳米传感器阵列抗菌示意图;(B)CFU计数图;(C)细菌平板计数图;(D)SEM图
综上所述,该研究利用构建的DNA编码的纳米传感器阵列,可成功识别11种口腔细菌且能在细菌检测的同时有效抗菌,并具有很好的临床应用前景。该纳米传感器阵列具有以下优势:首先,可同时实现多种细菌的检测,提高了检测效率;其次,DNA链的可编码性和多样性,可为传感阵列提供无限数量的传感元件;然后,在检测细菌的同时还可早期快速杀菌。该传感策略操作快速简便,成本低,为细菌感染性疾病的早期诊断和治疗提供了新的思路。
审核编辑:刘清
支持40kW高压电动汽车应用的双向eFuse全新汽...
时间:2026-03-20
工作电压2.8V至23V!Vishay推出新型电子保险...
时间:2026-03-20
半导体保险丝—一种暗藏诸多门道的熔断器
时间:2026-03-20
半导体保险丝/高速熔断器选型指导
时间:2026-03-20
保险丝的作用、工作原理及参数
时间:2026-03-20
汽车继电器和保险丝的区别
时间:2026-03-20
保险丝如何选型
时间:2026-03-20
如何选择合适的保险丝
时间:2026-03-20
电子保险丝的工作原理,电子保险丝怎么使用...
时间:2026-03-20
具有自动状态指示器的保险丝的电路图
时间:2026-03-20
住宅小区负荷与变压器容量的选择技巧
时间:2026-03-06
光伏控制器简介
时间:2026-03-06
三极管的主要参数
时间:2026-03-07
HTCC:半导体封装的理想方式
时间:2026-03-06
变压器并列运行的条件浅析
时间:2026-03-06
半导体三极管的技术参数
时间:2026-03-07
电阻的标称阻值和允许偏差
时间:2026-03-05
石英灯电子变压器电路原理
时间:2026-03-06
玻璃釉电容器的结构与特点
时间:2026-03-05
碳膜电阻如何识别_金属膜电阻器和碳膜电阻器...
时间:2026-03-05