超低消耗150mA线圈一体型降压“micro DC/DC”转换器
XCL232系列是采用了超低消耗电流电路以及PFM控制方式的线圈一体型降压同步整流DC/DC转换器。
超低消耗电流电路将电流消耗降低至200nA,同时采用PFM控制方式使得产品在轻负载下显著提高效率,特别是输出电流为数μA~10μA时,与传统DC/DC转换器相比,效率提高到了70%以上 (图1)。该产品可对应低功耗的MCU和SoC。此外,可选择0.5V的低输出电压,适用于低电压化的 SoC。
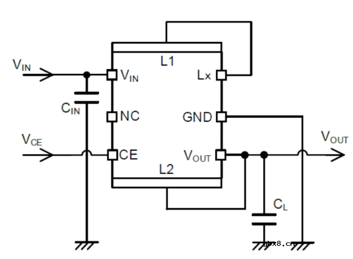
通过控制IC和线圈的一体化,外接两个小型陶瓷电容(图2),即可实现超小型、轻负载下的高效率以及低EMI。该产品的设计简便性为客户后续设计工程提供强有力的支持。
工作电压可设置为1.8V至6.0V,输出电压可通过内部设置设置为0.5V至3.6V。具有内置 UVLO 功能,并在VIN电压低于 UVLO 检测电压时关闭内部 Pch 驱动 FET 和 Nch 驱动 FET。D 型搭载CL放电功能,在待机期间打开VOUT和 GND 之间的开关,通过内部电阻将CL电荷放电。使用此功能,可以将输出电压高速返回到 GND 电平。
XCL232系列适用于安装面积有限以及轻负载状态下重视高效率的物联网/移动/可穿戴设备,也适用于所有重视电池驱动时间的设备。

图1:XCL232 vs XCL206效率图
01典型电路框图

02特点

03应用
● 智能电表
● 低功耗射频
● 传感器模块
● 可穿戴设备
● 能量收集装置
● 备用电源电路
● 智能卡
● 带 1 节锂电池的设备
Sensirion和AirTeq合作推出新型室内空气质量...
时间:2026-03-19
可穿戴生物传感器厂商SIBIONICS推出SIBIO K...
时间:2026-03-19
使用RT-Thread和CPK-RA2L1采集DHT11温湿度
时间:2026-03-19
柔性触觉传感阵列+深度学习实现健康监测和纹...
时间:2026-03-19
医疗传感器有哪些_磁传感器在医疗健康领域中...
时间:2026-03-19
液压压力传感器原理及应用场合
时间:2026-03-19
地磁传感器在城市交通中的主要作用
时间:2026-03-19
新型传感器的检测方法
时间:2026-03-19
压电陶瓷传感器的特点及常见用途
时间:2026-03-19
液压传感器的构造及工作原理
时间:2026-03-19
玻璃釉电容器的结构与特点
时间:2026-03-05
碳膜电阻如何识别_金属膜电阻器和碳膜电阻器...
时间:2026-03-05
电阻的标称阻值和允许偏差
时间:2026-03-05
石英灯电子变压器电路原理
时间:2026-03-06
变压器并列运行的条件浅析
时间:2026-03-06
关于STM32WL LSE 添加反馈电阻后无法起振的...
时间:2026-03-05
贴片电阻怎么看阻值
时间:2026-03-05
压敏电阻有正负极吗
时间:2026-03-05
怎样测试三极管的好坏,NPN三极管如何知道是...
时间:2026-03-07
三极管的主要参数
时间:2026-03-07