《背景介绍》
表皮微流控设备作为有效的汗液收集和检测装置获得持续关注。通过结合阻抗/电导等电信号检测方法可实现对汗液电解质浓度和出汗速度等实时监测。然而,目前存在两个关键挑战有待进一步解决:(1) 双模信号耦合的影响。电信号同时受到汗液电解质浓度和汗液量信息的影响,难以同步实时解析上述信息,需要通过额外的校准模块或不同的检测方法分别进行检测。(2) 长期穿戴舒适性。传感器的密闭基底材料长时间贴附皮肤,堵塞汗孔,影响正常的排汗,造成汗液积聚,导致局部发生炎症或过敏,甚至会导致局部代偿性出汗,从而影响汗液信息检测结果的准确性。因此,迫切需要解决上述问题,确保长期舒适穿戴下汗液双模信号的准确解耦,实现汗液电解质浓度和出汗速度的实时同步监测。
近期,中国科学院苏州纳米技术与纳米仿生研究所张珽研究员团队报道了一种织物嵌入式可穿戴微流体汗液传感器,可同步实时监测出汗速度和汗液总电解质浓度。相关成果以“Perspiration permeable, textile embeddable microfluidic sweat sensor”为题发表在国际权威杂志Biosensors and Bioelectronics上(DOI: 10.1016/j.bios.2023.115504)。文章第一作者是中国科学院苏州纳米所博士生刘梦愿,通讯作者为张珽研究员和王书琪副研究员。该工作得到了国家自然科学基金的支持。
研究的主要内容
作者通过将微流体汗液传感器与等间距叉指电极相结合,实现汗液电解质浓度(10-200 mmol L ^-1^ )和出汗量/出汗速度(0.2-4.0 μL min ^-1^ )双模信号解耦;通过将微流体汗液传感器设计成镂空式蛇形结构并与janus织物相结合,赋予其良好的透气性(503.15 g m^-2^ d ^-1^ )和单向排汗性能,具有更好的穿戴舒适性。相比传统的基于PDMS或PET等密闭柔性衬底构建的汗液传感器,织物嵌入式汗液传感器具有更好的透气、排汗和散热性能。该传感器可水洗和重复使用,而且可实验批量化制备,展现出集成于衣物和智能织物的潜能,有利于实现可穿戴汗液传感器在个性化医疗和特定场景下水合状态监测的应用前景。

图1 织物嵌入式微流体汗液传感器示意图。

图2 汗液总电解质浓度和出汗量/出汗速度双模信号解耦原理。

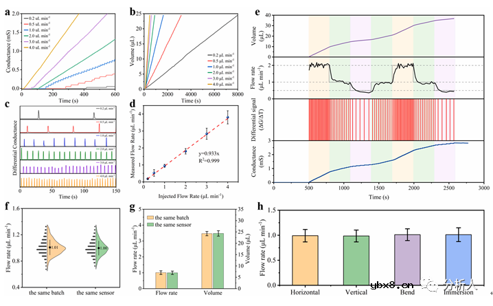
图3 织物嵌入式微流体汗液传感器对流速信息的测试和分析。

图4 织物嵌入式微流体汗液传感器对汗液总电解质浓度信息的测试和分析。

图5 织物嵌入式微流体汗液传感器单向透气排汗性能的测试和分析。

图6 织物嵌入式微流体汗液传感器用于体上测试,可在不同运动强度下实时同步监测出汗速度,出汗量和总电解质浓度的变化。
小结
作者已经构建了一种单向透气排汗织物嵌入式镂空结构微流体汗液传感器,解决了双模信号解耦和长期穿戴舒适性的问题。同步实现汗液电解质浓度和出汗速度的实时监测,并赋予其良好的透气性和定向排汗性能。同时,织物嵌入式微流体汗液传感器可水洗和重复使用,可与衣物和智能织物兼容集成,可以更好地适应未来长期人体健康监测设备舒适性的需求。
该工作是团队近期关于柔性可穿戴汗液传感器相关研究的最新进展之一。近年来,团队始终聚焦于人体汗液电解质浓度和出汗速度检测传感器的设计制备及其在人体水合状态监测方面的应用。通过电化学离子传感技术研发微型化、可延展的高稳定性汗液传感器 (Anal. Chem. 2017, 89, 10224;Biosens. Bioelectron. 2019, 142, 111519;Sens. Actuators B-Chem. 2022, 369, 132290),并探索基于新型传感原理的汗液出汗速度/出汗量检测传感系统 (Biosens. Bioelectron. 2022, 210, 114351),来提高人体水合状态评估的准确性,以推动可穿戴汗液传感设备在个人健康管理和医疗监测领域的应用。
审核编辑:刘清
相关热词:#可穿戴
AI技术是如何助推新一代传感器大力发展的?
时间:2026-03-18
物联网的特点有哪些 物联网的常见应用有哪...
时间:2026-03-18
【NuMaker-M2354试用】spi测试分享
时间:2026-03-18
一种用于测量单细胞瞬态响应的封闭式微流控...
时间:2026-03-18
电流检测方案的演变过程
时间:2026-03-18
CMOS兼容的Te/Si超快近红外光电探测器设计实...
时间:2026-03-18
PVDF压电纤维仿生柔性传感器水下传感特性介...
时间:2026-03-18
浅析基于SLAM的机器人自主定位导航
时间:2026-03-18
自动驾驶中基于网格的交通场景感知介绍
时间:2026-03-18
TMR磁传感器芯片有哪些特性?有哪些应用?
时间:2026-03-18
玻璃釉电容器的结构与特点
时间:2026-03-05
电阻的标称阻值和允许偏差
时间:2026-03-05
石英灯电子变压器电路原理
时间:2026-03-06
变压器并列运行的条件浅析
时间:2026-03-06
碳膜电阻如何识别_金属膜电阻器和碳膜电阻器...
时间:2026-03-05
三极管的主要参数
时间:2026-03-07
光伏控制器简介
时间:2026-03-06
关于STM32WL LSE 添加反馈电阻后无法起振的...
时间:2026-03-05
贴片电阻怎么识别_贴片电阻识别方法
时间:2026-03-05
可调电阻怎么接线
时间:2026-03-05