当前位置:首页 > 电子元件 > 正文

基于Simulink的无刷直流电机BLDC无位置闭环控制

来源:网络  发布者:电工基础  发布时间:2026-03-18 08:40

无刷直流电机的有位置传感器控制很多,但是无霍尔闭环控制在Simulink中很少见,通过对Simulink模型的认识,您将对无霍尔控制理解更加深刻

永磁同步电机的经典矢量控制也是常见,但是在Simlink中基于MTPA查表法也很少见,同样通过对永磁同步电机MTPA的实际模型,加入Simulink中,对实际电机性能和控制,您将有一个质的飞跃

总之,该两个模型比较实用,你值得拥有,模型结构及结果详情如下各种图片

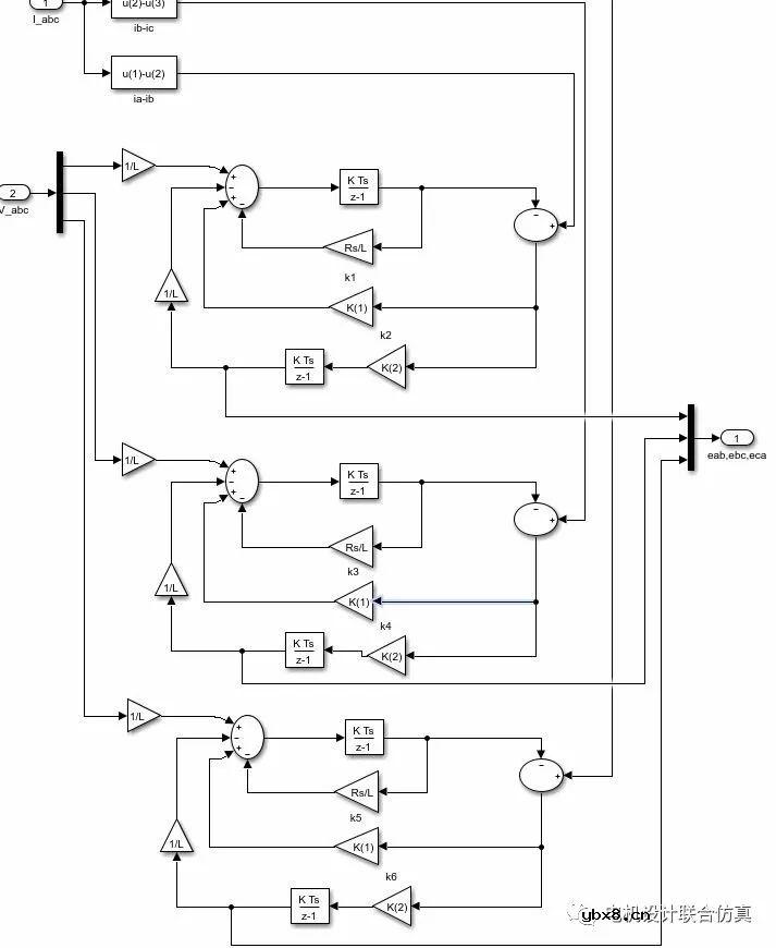
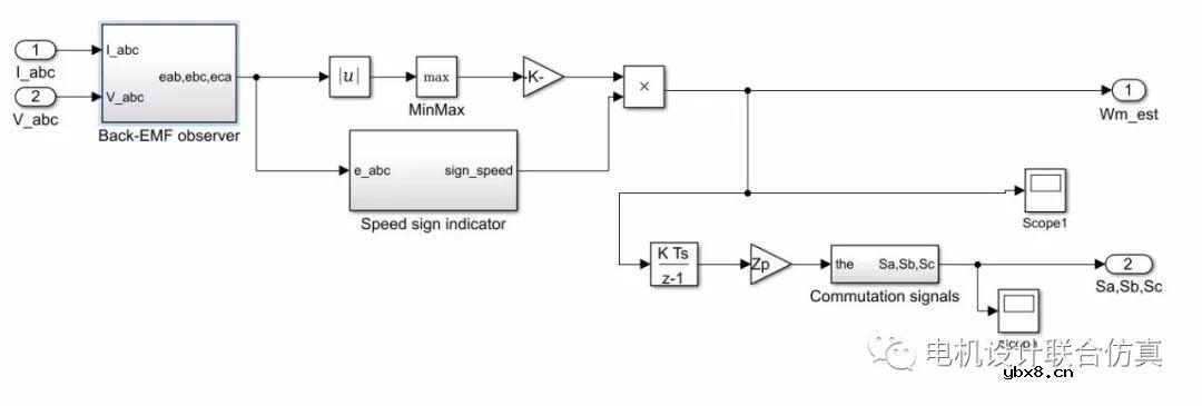
Simulink的无刷直流电机BLDC无霍尔控制如下图

基于Simulink的无刷直流电机BLDC无位置闭环控制

基于Simulink的无刷直流电机BLDC无位置闭环控制

基于Simulink的无刷直流电机BLDC无位置闭环控制

基于Simulink的无刷直流电机BLDC无位置闭环控制

基于Simulink的无刷直流电机BLDC无位置闭环控制

基于Simulink的无刷直流电机BLDC无位置闭环控制

基于Simulink的无刷直流电机BLDC无位置闭环控制

基于Simulink的无刷直流电机BLDC无位置闭环控制

基于Simulink的无刷直流电机BLDC无位置闭环控制

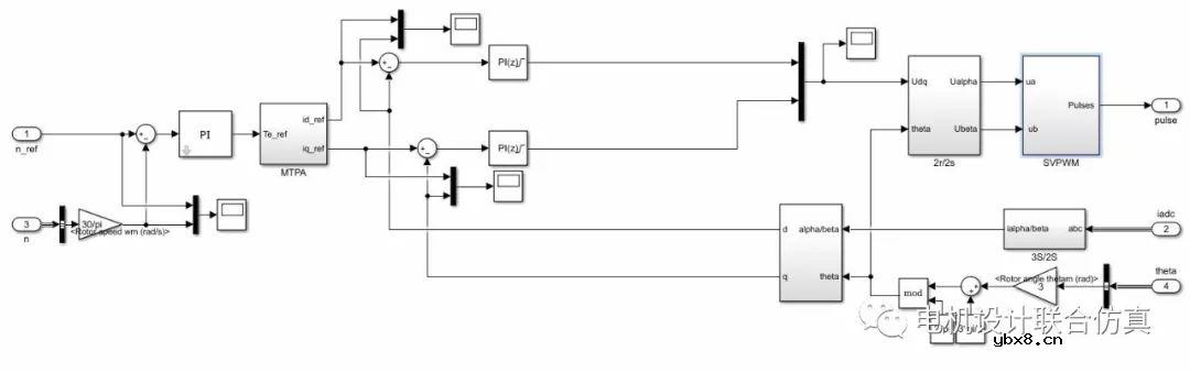
永磁同步电机MTPA查表法控制如下图:

基于Simulink的无刷直流电机BLDC无位置闭环控制

基于Simulink的无刷直流电机BLDC无位置闭环控制

基于Simulink的无刷直流电机BLDC无位置闭环控制

基于Simulink的无刷直流电机BLDC无位置闭环控制

基于Simulink的无刷直流电机BLDC无位置闭环控制

基于Simulink的无刷直流电机BLDC无位置闭环控制

基于Simulink的无刷直流电机BLDC无位置闭环控制

基于Simulink的无刷直流电机BLDC无位置闭环控制

基于Simulink的无刷直流电机BLDC无位置闭环控制