CMOS图像传感器的电源布局会显著影响分辨率、帧率等性能。本篇文章讨论针对此应用设计电源方案时的重要考量。
CMOS图像传感器的内部结构
典型的CMOS成像系统包含有源像素颜色阵列、模拟信号处理电路、模数转换器和用于控制接口、时序和数据读取的数字部分。阵列的填充因数是感光部分相对于传感器总尺寸的百分比。光电探测器是一种光敏传感器,用于捕获可见光子并将其转换为电流(毫微微安级)。
分辨率用于量化CMOS图像传感器中的总像素阵列数,例如,200万像素传感器阵列是1600列和1200行。但是,阵列中的像素并非都是有源的(可用于光检测),其中有些(在光学上是黑色的)像素用于黑电平和噪声校正。

图1:典型的CMOS图像传感器模块
现有多种不同的像素晶体管设计,包括三晶体管(3T)、四晶体管(4T)和五晶体管(5T)版本。在4T布局中,光电二极管将接收到的可见光子转换为电荷。每个电压一次读取一行并放入柱状电容器(C)中。然后使用解码器和多路复用器进行读取。

图2:四晶体管像素设计
帧率用于量化图像处理阵列捕捉完整图像的速度,一般为30-120 fps。帧率受快门速度影响,后者控制图像传感器收集光线的时间。可编程时间间隔,也称为“暗期”,在读取最后一行之后执行其他任务时,此间隔也会影响帧率,约为读取速率的75%。帧是按顺序逐行读取的;最后,缓冲器将整个帧存储为完整图像。
电源设计考量
CMOS图像传感器一般使用三个不同的供电轨,分别是模拟供电轨(2.8 V AVDD)、接口供电轨(1.8或2.8 V DOVDD)和数字供电轨(1.2或1.8 V DVDD)。低压降 (LDO)稳压器的输入引脚上有一个大旁路电容,可以稳定电源,帮助减少电压波动,从而改善图像传感器的噪声性能。
电源抑制比(PSRR)衡量LDO抑制电源纹波引起的输入电压变化,或者阻断由其他开关稳压器导致的噪声的能力。具有低PSRR的LDO可能导致捕获的图像中出现不必要的水平纹波。在针对此应用设计具有足够高PSRR的LDO之前,可计算给定帧率所需的传感器行频。

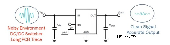
图3:正在进行稳压的LDO
LDO内部的反馈环路基本决定了工作频率低于100 kHz的系统的PSRR。对于更高频率(高于100 kHz)应用,仍取决于无源组件和PCB布局。因此,谨慎的PCB设计可以实现紧凑的电流环路,并降低寄生电感。普通LDO在高频率下PSRR较低。虽然这对标准摄像头来说不是问题,但更高分辨率(50−200 MP)和高帧率的图像传感器要求LDO在更低频率(最高10 kHz)下的PSRR高于90 dB,在更高频率(1−3 MHz)下高于45 dB。
设计技巧
帧率(30−120 fps)和行速率(22−44 kHz)会产生动态负载,在模拟供电轨上引起下冲和过冲。在每次帧或行转换时,获取的电流类似于阶跃负载,意味着在每次读取帧和行(或之间)时,LDO必须能够处理数百毫安级的负载变化。大容量电容(在行和帧频率下具有低阻抗)可以帮助摄像头去耦,以减少这种负载切换引起的纹波。
图像传感器的每个像素都有电荷饱和水平(或最大阱容),这是在达到饱和之前像素能留存的电荷量(以电子为单位)。图像传感器的动态范围(以dB表示)是能同时捕获的图像最亮和最暗部分的比率。
LDO输出端的低频谱噪声密度(在10 Hz至1 Mhz之间)也有助于减少传输至CMOS图像传感器的噪声量,使像素实现更大的动态范围。最后,总体纹波和噪声应至少低于传感器的噪声阈值40 dB,在数据手册中通常表示为信噪比(SNR)。
审核编辑:彭静
新型植入式气体传感器问世,可在人体内溶解
时间:2026-03-16
美国康奈尔大学官网
时间:2026-03-16
差压传感器的典型应用_差压传感器的安装
时间:2026-03-16
建筑物中的物联网传感器可以做什么?
时间:2026-03-16
物位传感器有哪些_物位传感器的实际应用
时间:2026-03-16
物位传感器的工作原理_物位传感器的特点
时间:2026-03-16
陀螺仪传感器的分类_陀螺仪传感器有什么用
时间:2026-03-16
模糊传感器的结构_模糊传感器的应用
时间:2026-03-16
小米重磅发布人体传感器2
时间:2026-03-16
中小企业受困 CIS 芯片缺货
时间:2026-03-16
玻璃釉电容器的结构与特点
时间:2026-03-05
电阻的标称阻值和允许偏差
时间:2026-03-05
石英灯电子变压器电路原理
时间:2026-03-06
变压器并列运行的条件浅析
时间:2026-03-06
关于STM32WL LSE 添加反馈电阻后无法起振的...
时间:2026-03-05
可调电阻怎么接线
时间:2026-03-05
压敏电阻有正负极吗
时间:2026-03-05
碳膜电阻如何识别_金属膜电阻器和碳膜电阻器...
时间:2026-03-05
晶体三极管放大电路的非线形失真及其解决办...
时间:2026-03-07
怎样测试三极管的好坏,NPN三极管如何知道是...
时间:2026-03-07