microchip公司的EMC1815是多路低电压遥控二极管温度传感器,具有±1℃的精度,工作温度-40℃到 +125℃,温度传感器分辨率0.125℃,SMBus/I2C兼容接口(高达400 kHz),工作电压1.62V-3.6V,主要用在温度敏感的存储,工业,低系统电压的IoT,手持设备和手持游戏机以及计算和食物存储。本文介绍了EMC1815系列主要特性,功能框图,系统框图以及EMC1833评估板主要特性,框图,电路图,材料清单和PCB设计图。
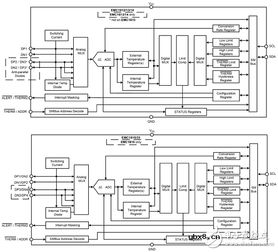
The EMC1812/13/14/15/33 devices monitor one internal diode and up to four externally-connectedtemperature diodes.
Thermal management is performed in cooperation with a host device. This consists of the host readingthe temperature data of both the external and internal temperature diodes of the EMC1812/13/14/15/33and using that data to manage thermal events or to control the speed of one or more fans.
This device family introduces rate of change temperature measurement with associated alerts. Thisprovides a preemptive system alert and another protective measurement layer to catch and managevariable system temperatures. Resistance Error Correction automatically eliminates the temperature errorcaused by series resistance. This feature allows for routing long traces and off-board connections withwires, if desired. Automatic beta compensation eliminates the need for substrate diode and transistorconfigurations.
The EMC1812/13/14/15/33 family has two levels of monitoring. The first provides a maskable ALERTsignal to the host when the measured temperatures exceed user programmable limits. This allows theEMC1812/13/14/15/33 to be used as an independent thermal watchdog to warn the host of temperaturehot spots without direct control by the host. The second level of monitoring provides a nonmaskableinterrupt on the THERM pin if the measured temperatures meet or exceed a second programmable limit.
The EMC1812 is a single-channel remote temperature sensor, while the EMC1813 is a dual-channelremote temperature sensor. The remote channels for this selection of devices can support substratediodes, discrete diode connected transistors, or CPU/GPU thermal diodes.
The EMC1814 supports anti-parallel diode (APD) only on one channel. For the channel that does notsupport APD functionality, substrate diodes, discrete diode-connected transistors or CPU/GPU thermaldiodes are supported. For the channel that supports APD, only discrete diode connected transistors maybe implemented. However, if APD is disabled on the EMC1814, then the channel that supports APD willbe functional with substrate diodes, discrete diode connected transistors and CPU/GPU thermal diodes.
The EMC1815 and EMC1833 support APD on all channels. When APD is enabled, the channels supportonly diode connected transistors. If APD is disabled, then the channels will support substrate transistors,discrete diode connected transistors and CPU/GPU thermal diodes.
The EMC1812/13/14/15/33 devices are high-accuracy, 2-wire (I2C) temperature sensors. The devicesmonitor up to five temperature channels. Advanced features, such as Resistance Error Correction (REC),Beta Compensation (to support CPU diodes requiring the BJT/Transistor model), and rate of temperaturechange measurement combine to provide a robust solution for complex environmental monitoringapplications.
This device family introduces rate of change temperature measurement with associated alerts. This providesa preemptive system alert and another protective measurement layer to catch and manage variable systemtemperatures.
The Resistance Error Correction feature automatically eliminates the temperature error caused by seriesresistance, allowing for greater flexibility in routing thermal diodes. Beta compensation eliminatestemperature errors caused by low, variable beta transistors common in current fine geometry processors. Theautomatic beta detection feature determines the optimal sensor external diode/transistor settings. This freesup the user from providing unique sensor configurations for each temperature monitoring application. Theseadvanced features plus ±1℃ measurement accuracy for both external and internal diode temperaturesprovide a low-cost, highly flexible and accurate solution for critical temperature monitoring applications.
EMC1815系列主要特性:
• Measures Temperature Rate of Change Calculation with Preemptive Alert(s) Limits
• Up to Four External Temperature Monitors:
– 8 Lead Devices: ±1°C maximum accuracy (-20℃ to +105℃ TA, -40℃ to +125℃ TD)
– ±1.5℃ maximum accuracy (-40℃ to +125℃ TA, -40℃ to +125℃ TD)
–10 Lead Devices:±1℃ maximum accuracy (-20℃ to +125℃ TA, -40℃ to+125℃ TD)
– ±1.5℃ maximum accuracy (-40℃ to +125℃ TA, -40℃ to +125℃ TD)
• Internal Temperature Sensor:
– ±1℃ maximum accuracy, -40℃ to +125℃
• Temperature Sensor Resolution (Internal/External): 0.125℃
• SMBus/I2C-Compatible Interface (up to 400 kHz)
– Programmable or fixed address options
• Configurable Alert Pins
• Operating Voltage: 1.62V to 3.6V
• Temperature Range: -40℃ to +125℃
• Other Features: Auto-Beta Compensation, Configurable Ideality Factor, Hottest Diode Compare,Resistance Error Correction
• Available in 8-Lead 2x2 mm WDFN and 10-Lead 2.5x2.0 mm VDFN Packages.
EMC1815系列应用:
• Temperature Sensitive Storage
• Industrial
• IoT for Low-System Voltage
• Portable Electronics
• Handheld Gaming
• Computing
• Food Storage

图1.EMC1815系列功能框图

图2.EMC1815系列系统框图
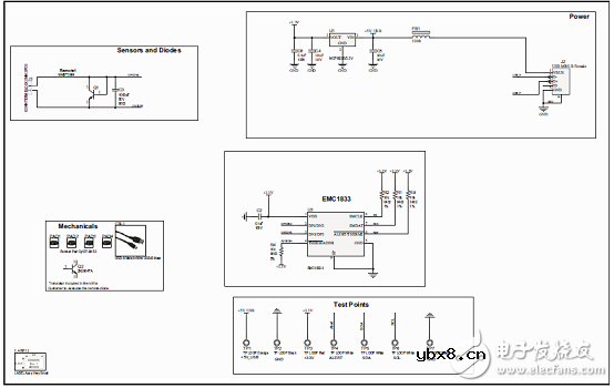
EMC1833评估板
The EMC1833 Evaluation Board is used to evaluate the EMC18XX family of remote diode temperature monitors. Users can now easily evaluate many of the integrated features of the EMC18XX device family. The device also has a on-board connector configured for an anti-parallel diode to allow for off-board temperature measurements. In addition, the evaluation board connects to PC through a USB interface.
Temperature can be data-logged using the Microchip Thermal Management Software Graphical User Interface (GUI)。
The board enables users to easily evaluate many custom programmable features such as Rate of Change, Temperature Alert Limit settings, Temperature Conversion Rate, Resistance Error Correction (REC) and Power Modes.
图3.EMC1833评估板(ADM00773)外形图:顶层
图4.EMC1833评估板(ADM00773)外形图:底层
EMC1833评估板(ADM00773)包括:
• EMC1833 Evaluation Board (ADM00773)
• USB cable
• 2N3904FS-ND transistor (TO-92 package)
• Important Information Sheet

图5.EMC1833评估板(ADM00773)框图

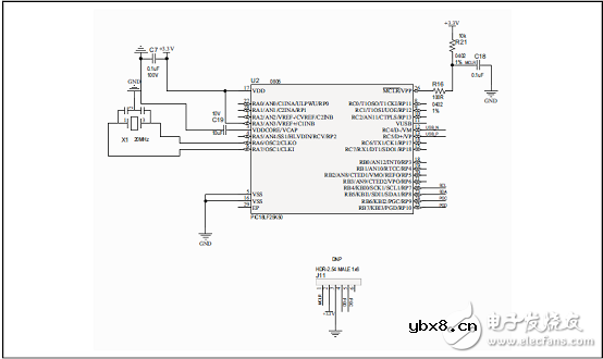
图6.EMC1833评估板(ADM00773)电路图(1)

图7.EMC1833评估板(ADM00773)电路图(2)
EMC1833评估板(ADM00773)材料清单:

EMC1833评估板(ADM00773)材料清单(机械部分):

图8.EMC1833评估板(ADM00773) PCB设计图:顶层丝印

图9.EMC1833评估板(ADM00773) PCB设计图:顶层铜和丝印

图10.EMC1833评估板(ADM00773) PCB设计图:顶层铜

图11.EMC1833评估板(ADM00773) PCB设计图:底层铜

图12.EMC1833评估板(ADM00773) PCB设计图:底层铜和丝印

图13.EMC1833评估板(ADM00773) PCB设计图:底层丝印
详情请见:
和
以及
和
02-10567-R2_BOM_Web.pdf
03-10567-R2.PDF
EMC1812-Family-Data-Sheet-DS20005751A.pdf
EMC1833-Evaulation-Board-Users-Guide-DS50002653A.pdf
转向辅助灯和自动转向灯的对比 各有何作用
时间:2026-03-16
浅谈接近与环境光强度数字传感器-APDS9930
时间:2026-03-16
详解DHT11数字温湿度传感器实验
时间:2026-03-16
详解Arduino GY-30数字光强传感器应用
时间:2026-03-16
浅析数字传感器的现在与未来
时间:2026-03-16
浅析CC2530下ZigBee协议栈中添加BH1750数字...
时间:2026-03-16
自动大灯远近光原理 自动大灯正确使用方法
时间:2026-03-16
热电偶为什么要冷端补偿
时间:2026-03-16
ZMOD4410总挥发性有机物和室内空气质量传感...
时间:2026-03-16
矽睿科技完成B轮融资 成立新一届董事会
时间:2026-03-16
玻璃釉电容器的结构与特点
时间:2026-03-05
电阻的标称阻值和允许偏差
时间:2026-03-05
石英灯电子变压器电路原理
时间:2026-03-06
变压器并列运行的条件浅析
时间:2026-03-06
关于STM32WL LSE 添加反馈电阻后无法起振的...
时间:2026-03-05
可调电阻怎么接线
时间:2026-03-05
压敏电阻有正负极吗
时间:2026-03-05
碳膜电阻如何识别_金属膜电阻器和碳膜电阻器...
时间:2026-03-05
晶体三极管放大电路的非线形失真及其解决办...
时间:2026-03-07
怎样测试三极管的好坏,NPN三极管如何知道是...
时间:2026-03-07