Maxim公司的MAX86150是集成了血管容积图,心电图,血氧传感器和心率监视传感器等生物传感器模块,包括了内部LED,光电探测器和带环境光抑制的低噪音电子学,容易设计在移动和可穿戴设备。工作电压1.8V,并有单独电压用于内部LED,工作温度-40℃到 +85℃,2哦用在智能手机,平板电脑,可穿戴设备以及健身辅助设备。本文介绍了MAX86150主要优势和特性,简化框图和功能框图,典型应用电路图以及评估板MAX86150 EVS主要特性,电路图,材料清单和PCB设计图。
The MAX86150 is an integrated electrocardiogram, pulse oximeter, heart rate monitor sensor module. It includes internal LEDs, photodetector, and low-noise electronics with ambient light rejection. The MAX86150 helps ease design-in to mobile and wearable devices.
The MAX86150 operates on a 1.8V supply voltage with a separate power supply for the internal LEDs. Communication to and from the module is entirely through a standard I2C-compatible interface. The module can be shut down through software with near zero standby current, allowing the power rails to remain powered at all times.
MAX86150主要优势和特性:
Electrocardiogram (ECG) Optimized for Dry Electrode Operation
Reflective Heart Rate Monitor and Medical-Grade Pulse Oximeter
Miniature 3.3mm x 5.6mm x 1.3mm 22-pin Optical Module Optical-Grade Glass for Long-Term Optimal and Robust Performance
Ultra-Low Power Operation for Mobile Devices Ultra-Low Shutdown Current (0.7μA Typical)
High SNR and Robust Ambient Light Cancellation
-40℃ to +85℃ Operating Temperature Range
MAX86150应用:
Smartphones
Tablets
Wearable Devices
Fitness Assistant Devices

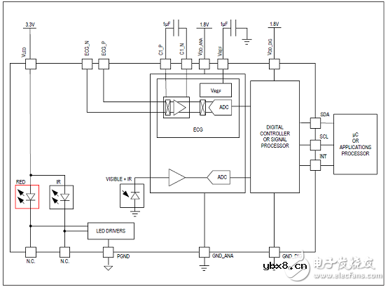
图1.MAX86150简化框图

图2.MAX86150功能框图

图3.MAX86150典型应用电路图
评估板MAX86150 EVS
The MAX86150 Evaluation System (EV system) provides a proven platform to evaluate the MAX86150 integrated photoplethysmogram (PPG) and 1-lead electrocardiogram (ECG) sensor module. The EV system consists of two boards that connect through header pins: a MAX32630FTHR microcontroller board and a MAX86150 evaluation kit (EV kit)。 The MAX32630FTHR houses a microcontroller with preloaded firmware, Bluetooth communication, and power management. The sensor board contains the MAX86150 module and two stainless steel dry electrodes for ECG measurement. The EV kit is powered by the included lithium ion battery, which is charged with a micro-USB cable.
评估板MAX86150 EVS主要特性:
Real-Time Monitoring of PPG and 1-Lead ECG
Data-Logging Capability
Windows® 10 Compatible GUI Software
Integrated Dry Electrodes
Fully Assembled and Tested
评估板MAX86150 EVS包括:
MAX86150 EV kit
MAX32630FTHR
Pico programming adapter
2 x USB A to micro-USB cables
500mAh lithium polymer battery
图4.评估板MAX86150 EVS外形图

图5.评估板MAX86150 EVS电路图
评估板MAX86150 EVS材料清单:


图6.评估板MAX86150 EVS PCB设计图:顶层丝印

图7.评估板MAX86150 EVS PCB设计图:顶层

图8.评估板MAX86150 EVS PCB设计图:层2

图9.评估板MAX86150 EVS PCB设计图:层3

图10.评估板MAX86150 EVS PCB设计图:底层

图11.评估板MAX86150 EVS PCB设计图:底层丝印
转向辅助灯和自动转向灯的对比 各有何作用
时间:2026-03-16
浅谈接近与环境光强度数字传感器-APDS9930
时间:2026-03-16
详解DHT11数字温湿度传感器实验
时间:2026-03-16
详解Arduino GY-30数字光强传感器应用
时间:2026-03-16
浅析数字传感器的现在与未来
时间:2026-03-16
浅析CC2530下ZigBee协议栈中添加BH1750数字...
时间:2026-03-16
自动大灯远近光原理 自动大灯正确使用方法
时间:2026-03-16
热电偶为什么要冷端补偿
时间:2026-03-16
ZMOD4410总挥发性有机物和室内空气质量传感...
时间:2026-03-16
矽睿科技完成B轮融资 成立新一届董事会
时间:2026-03-16
玻璃釉电容器的结构与特点
时间:2026-03-05
电阻的标称阻值和允许偏差
时间:2026-03-05
石英灯电子变压器电路原理
时间:2026-03-06
变压器并列运行的条件浅析
时间:2026-03-06
关于STM32WL LSE 添加反馈电阻后无法起振的...
时间:2026-03-05
可调电阻怎么接线
时间:2026-03-05
压敏电阻有正负极吗
时间:2026-03-05
碳膜电阻如何识别_金属膜电阻器和碳膜电阻器...
时间:2026-03-05
晶体三极管放大电路的非线形失真及其解决办...
时间:2026-03-07
怎样测试三极管的好坏,NPN三极管如何知道是...
时间:2026-03-07