我们知道压力传感器作工业实践中最为常见的传感器,广泛的应用于各种工业自控。传感器的种类繁多,应用的领域也不尽相同。
压力传感器的种类繁多,如电阻应变片压力传感器、半导体应变片压力传感器、压阻式压力传感器、电感式压力传感器、电容式压力传感器、谐振式压力传感器及膜片电极式压力传感器等。但应用最为广泛的是电阻应变片压力传感器,它具有极低的价格和较高的精度以及较好的线性特性。它由基体材料、金属应变丝或应变箔、绝缘保护片和引出线等部分组成。根据不同的用途,电阻应变片的阻值可以由设计者设计,但电阻的取值范围应注意:阻值太小,所需的驱动电流太大,同时应变片的发热致使本身的温度过高,不同的环境中使用,使应变片的阻值变化太大,输出零点漂移明显,调零电路过于复杂。而电阻太大,阻抗太高,抗外界的电磁干扰能力较差。一般均为几十欧至几十千欧左右。
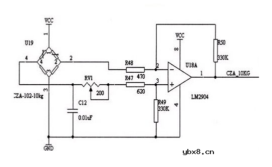
应变式压力传感器又名电阻应变片压力传感器,它是利用弹性敏感元件和应变计将被测压力转换为相应电阻值变化的压力传感器。
电阻应变式压力传感器是由电阻应变片组成的测量电路和弹性敏感元件组合起来的传感器。当弹性敏感元件受到压力作用时,将产生应变,粘贴在表面的电阻应变片也会产生应变,表现为电阻值的变化。这样弹性体的变形转化为电阻应变片阻值的变化。把4个电阻应变片按照桥路方式连接,两输入端施加一定的电压值,两输出端输出的共模电压随着桥路上电阻阻值的变化增加或者减小。一般这种变化的对应关系具有近似线性的关系。找到压力变化和输出共模电压变化的对应关系,就可以通过测量共模电压得到压力值。
应变式压力传感器的工作原理是吸附在基体材料上应变电阻随机械形变而产生阻值变化的现象,俗称为电阻应变效应。金属导体的电阻值可用下式表示:
式中:ρ——金属导体的电阻率(Ω。cm2/m )
S ——导体的截面积(cm2 )
L ——导体的长度(m )

我们以金属丝应变电阻为例,当金属丝受外力作用时,其长度和截面积都会发生变化,
从上式中可很容易看出,其电阻值即会发生改变,假如金属丝受外力作用而伸长时,其长度增加,而截面积减少,电阻值便会增大。当金属丝受外力作用而压缩时,长度减小而截面增加,电阻值则会减小。只要测出加在电阻的变化(通常是测量电阻两端的电压),即可获得应变金属丝的应变情况。
新型植入式气体传感器问世,可在人体内溶解
时间:2026-03-16
美国康奈尔大学官网
时间:2026-03-16
差压传感器的典型应用_差压传感器的安装
时间:2026-03-16
建筑物中的物联网传感器可以做什么?
时间:2026-03-16
物位传感器有哪些_物位传感器的实际应用
时间:2026-03-16
物位传感器的工作原理_物位传感器的特点
时间:2026-03-16
陀螺仪传感器的分类_陀螺仪传感器有什么用
时间:2026-03-16
模糊传感器的结构_模糊传感器的应用
时间:2026-03-16
小米重磅发布人体传感器2
时间:2026-03-16
中小企业受困 CIS 芯片缺货
时间:2026-03-16
玻璃釉电容器的结构与特点
时间:2026-03-05
电阻的标称阻值和允许偏差
时间:2026-03-05
石英灯电子变压器电路原理
时间:2026-03-06
变压器并列运行的条件浅析
时间:2026-03-06
关于STM32WL LSE 添加反馈电阻后无法起振的...
时间:2026-03-05
可调电阻怎么接线
时间:2026-03-05
压敏电阻有正负极吗
时间:2026-03-05
碳膜电阻如何识别_金属膜电阻器和碳膜电阻器...
时间:2026-03-05
晶体三极管放大电路的非线形失真及其解决办...
时间:2026-03-07
怎样测试三极管的好坏,NPN三极管如何知道是...
时间:2026-03-07