湿度传感器,英文名称为humidity transducer,是一种能感受气体中水蒸气含量,并转换成可用输出信号的传感器。主要应用于机械工程、传感器、气体及湿度传感器等方面。多数情况下,如果没有精确的控温手段,或者被测空间是非密封的±5%RH的精度就够了。对于要求精确控制恒温、恒湿的局部空间,或者需要随时跟踪记录湿度变化的场合,再选用±3%RH。
选择测量范围 ----和测量重量、温度一样,选择湿度传感器首先要确定测量范围。除了气象、科研部门外,搞温、湿度测控的一般不需要全湿程测量。在当今的信息时代,传感器技术与计算机技术、自动控制拄术紧密结合着。测量的目的在于控制,测量范围与控制范围合称使用范围。
选择测量精度----和测量范围一样,测量精度同是传感器最重要的指标。每提高—个百分点。对传感器来说就是上一个台阶,甚至是上一个档次。因为要达到不同的精度,其制造成本相差很大,售价也相差甚远。
考虑时漂和温漂 ----几乎所有的传感器都存在时漂和温漂。由于湿度传感器必须和大气中的水汽相接触,所以不能密封。这就决定了它的稳定性和寿命是有限的。

1 —— GND 传感器电源地(可选)
2 —— T/A 输出:4‐20mA 温度 : ‐20 ~ 80ºC
3 —— H/B 输出:4‐20mA 湿度 : 0%~100%
4 —— GND 传感器电源地
5 —— GND 传感器电源地
6 —— VDD 变送器电源
注: 千万不要将输出信号与电源线相接,否侧元器件以及传感器会立刻烧坏
打开温度表后盖,松开接线部位螺丝,观察接线接头,应如下:

用万用表量取电阻传感器三条引线接头之间的阻值。其中两条之间的阻值应为0,另一条与其他之间的阻值约为100。将此根线标记为A。
将标记为A的先接在步骤1的A接线端上,其他的两根线分别接在B和C接线端上,此两根线可以随便接。
紧固螺丝和内置电池。
安装好外盖,至此安装完毕。

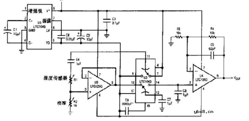
电阻的单位为欧姆,1/4W,5%;C9调节振荡,容量为2000pF,产生2.2kHz振荡频率。
新型植入式气体传感器问世,可在人体内溶解
时间:2026-03-16
美国康奈尔大学官网
时间:2026-03-16
差压传感器的典型应用_差压传感器的安装
时间:2026-03-16
建筑物中的物联网传感器可以做什么?
时间:2026-03-16
物位传感器有哪些_物位传感器的实际应用
时间:2026-03-16
物位传感器的工作原理_物位传感器的特点
时间:2026-03-16
陀螺仪传感器的分类_陀螺仪传感器有什么用
时间:2026-03-16
模糊传感器的结构_模糊传感器的应用
时间:2026-03-16
小米重磅发布人体传感器2
时间:2026-03-16
中小企业受困 CIS 芯片缺货
时间:2026-03-16
玻璃釉电容器的结构与特点
时间:2026-03-05
电阻的标称阻值和允许偏差
时间:2026-03-05
石英灯电子变压器电路原理
时间:2026-03-06
变压器并列运行的条件浅析
时间:2026-03-06
关于STM32WL LSE 添加反馈电阻后无法起振的...
时间:2026-03-05
可调电阻怎么接线
时间:2026-03-05
压敏电阻有正负极吗
时间:2026-03-05
碳膜电阻如何识别_金属膜电阻器和碳膜电阻器...
时间:2026-03-05
晶体三极管放大电路的非线形失真及其解决办...
时间:2026-03-07
怎样测试三极管的好坏,NPN三极管如何知道是...
时间:2026-03-07