无人值守地面传感器系统设计
1 设计任务及采用的器件
1.1 设计任务
(1)设计出小型化的地面传感器系统,可在一定范围内识别人员、轮式和履带车辆目标,并发送识别结果到接收显示子系统。探测范围200-400米。
(2)技术参数:额定输入电压DC 12V,采用78M05转换出DC 5V的电压供DSP系统、无线收发模块和异步串口使用。
(3)具有系统自检和准确显示识别结果的功能。
1.2 采用的器件
采用TMS320VC5509A数字信号处理芯片作为地面传感器系统的主控芯片。TMS320VC5509A是一种高性能16位定点数字信号处理器,其资源可以完成震动和声信号采样和目标识别功能。传感器调理及放大电路的主要器件是美国TI公司生产的OPA4336。其他主要器件如下:
SDRAM(HY57V64 1 620ETP)、FLASH(Am29LV8OOD)、CPLD(EPM570T100C5N)、TL16C550C 。
2 系统硬件设计
2 系统硬件设计
地面传感器系统主要由DSP小系统、传感器的调理及放大电路、异步串口通信电路、无线收发模块四部分组成。此系统通过震动和声音传感器采集地面运动目标发出的信号,由传感器调理及放大电路送入DSP进行特征分析与识别,再将识别的结果通过异步串口传送给无线收发模块传回指挥所。系统硬件框架如图1

图1硬件框架
2.1 传感器的选择
2.1.1 震动传感器。
选用小型化DX20动圈磁电式传感器作为地震动信号传感器。
2.1.2 声音传感器
选用733A01型声音传感器作为声音动信号传感器。
2.2 DSP小系统
DSP小系统的电源采用DC 5V和TLV1117-3.3及TLV1117-ADJ稳压芯片提供3.3V与1.6V两种电压,并用JTAG口硬件仿真并下载程序,SDRAM用于动态存储采集到的数据,FLASH保存DSP运行程序,待复位后重新载入DSP内部RAM中运行,CPLD负责外围器件的选择控制。DSP通过16根数据总线和14根地址总线通过CPLD与SDRAM、FLASH、串口进行通信。DSP怍为系统的核心,完成信号采集、过零数分析、短时能量分析、动态时间规整算法(DTW)等处理过程。
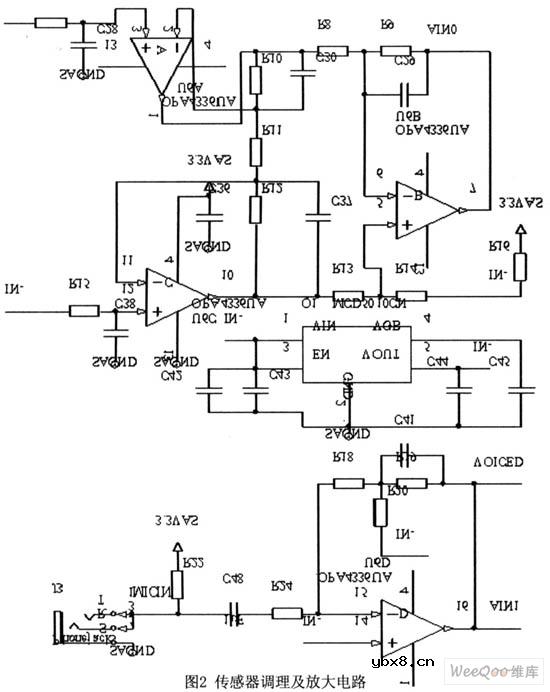
2.3 传感器调理及放大电路
地震动传感器应能探测到200m以内的运动车辆及20m以内人员脚步的信号,声音传感器则能感受到600m以内的车辆噪声。如此远距离条件下,由传感器检测得到的目标信号很微弱,通常只有mV级。如此小的信号必须先经过前置放大和预处理后才能进行采集处理。另外,由于小型化的要求,信号放大处理电路功耗应尽量小。设计一种低功耗、低噪声、高增益放大电路,是本系统的关键技术之一。考虑到地震动信号的频率均为150 Hz以下,而车辆运动时的噪声频率在250Hz左右,所以在放大器的基础上添加了低通滤波电路(如图中C28、C38)以进一步抑制环境噪声。
OPA4336提供了4个独立的放大器。系统放大电路由两级组成:两个对称的同相放大器U6A和U6C构成第一级,U6B为第二级差动放大器,U6D是声音放大器。传感器的调理及放大电路如图2所示。

为了提高电路的抗共模干扰能力和抑制漂移的影响,在电路设计过程中严格保证各级反馈电阻的平衡匹配。严格保证R6=R15,R8=R13,R9=R14,R10=R12。整个放大器的闭环放大倍数为:

两级放大电路,既满足电路稳定性要求,又提供一定倍数的增益。
每一级放大电路都附加了一个一阶低通滤波器以消除较高频环境噪声。选用合适的阻值容值,就可把信号限制在某一频率范围内。此外,由于采用单电源模式,供电电压为3.3V,因此需提供一偏置电压将参考电平拉高1.6V,以保证信号的完整性;为了电源去耦,应在电源引脚和印制线路板上与运放参考端之间连接一个旁路电容。同时该电容在元器件布局时应尽量靠近运放电源引脚。图中IN+和IN-分别接震动传感器的两个引脚,VOICE接声音传感器,AIN0和AIN1分别接DSP的两个A/D转换接口。
3 系统软件设计
本系统主要采用时域过零数分析、时域短时能量分析和频谱相似性识别的方法将目标区可能引起的激励分为人员、轮式车辆、履带车辆和冲击性干扰四种属性。下面分别介绍本系统的目标识别方法。
系统上电复位以后将DSP和外设初始化,写DSP的CLKMD寄存器进入空闲模式,等待中断唤醒,此时功耗极低(大概为0.05mW)。当震动信号超门限,则模拟比较器触发DSP外部中断,进入中断服务程序。写CLKMD寄存器进入锁相模式,DSP开始工作,关中断启动AIN0采集2s震动信号,然后启动AIN1采集1s声信号,并存储于FLASH中。(由于目标激励的连续性,系统先采集地震动信号,再采集声信号,忽略1秒钟的时间差,不影响识别效果。)对采集到的地震动信号进行过零数分析,如果大于300,则可以认为是车辆信号,然后必需调用声音信号分析,进行时域加窗、归一化、求平均值向量这些预处理以后再经过声信号频谱相似性识别,可以将目标分为轮式车辆和履带车辆。如果过零数小于300,则可以判定信号是脉冲信号。必需调用声音信号分析,如果短时能量大则可认为是炮弹爆炸等大音量的冲击式干扰。如果短时能量小则可认为是人员在接近。本实验数据源于美国分布式无线传感网络数据库:http://WWW.ece.wise.edu/sensit。通过对人员、轮式车和履带车辆在三种地面行驶的各10个测试样本进行识别,识别率达到了对人员目标的区分率达到90%,对两种车辆目标的区分率达到80%。
3 结语
采用抗共模干扰和抑制漂移的两级放大电路设计,提高了信号采集的精度。运用DSP实现地面传感器系统能够较准确地识别地面运动目标,实现了数据实时处理和识别,缩短了探测系统的反应时间。
电感器设计流程和见解
时间:2026-05-01
什么是触发器?触发器的作用是什么?
时间:2026-05-01
什么是电源?电源是如何进行分类的?
时间:2026-05-01
电驱动NVH的特点和结构
时间:2026-05-01
什么是霍尔传感器?
时间:2026-05-01
电负性的计算方法
时间:2026-04-30
电导的定义_电导的单位_电导怎么算
时间:2026-04-30
什么是计数器_计数器的作用
时间:2026-04-30
什么是欧姆定律_欧姆定律公式
时间:2026-04-30
RAID是什么?RAID有哪些?
时间:2026-04-30
电阻的原理和作用 电阻色环识别图 电路中电...
时间:2026-03-09
NVIDIA CPU+GPU超级芯片大升级!
时间:2026-03-09
什么是室温超导?半导体时代将走向结束?芯...
时间:2026-03-09
石英灯电子变压器电路原理
时间:2026-03-06
什么是硅片或者晶圆?一文了解半导体硅晶圆
时间:2026-03-09
半导体光刻工艺 光刻—半导体电路的绘制
时间:2026-03-09
一文详解MOS管驱动电路拓扑的设计
时间:2026-03-09
汽车芯片业应汲取的教训
时间:2026-03-09
压敏电阻型号的含义
时间:2026-03-05
半导体行业之ICT技术简介
时间:2026-03-09