在一些低功耗设计中,LED 物理隔离是一种常用方法,因为它允许使用成本更低的非隔离式电源。图 1 显示了一种典型的 LED 灯替代方法。本举例中的电源为非隔离式电源,其意味着实现用户高压保护的隔离被嵌入到了封装而非电源中。很明显,电源的空间极其小,从而对封装构成了挑战。另外,电源被隐埋到封装内部,从而阻碍了散热,影响了效率。
图 1 灯泡替换使电源空间变得极小
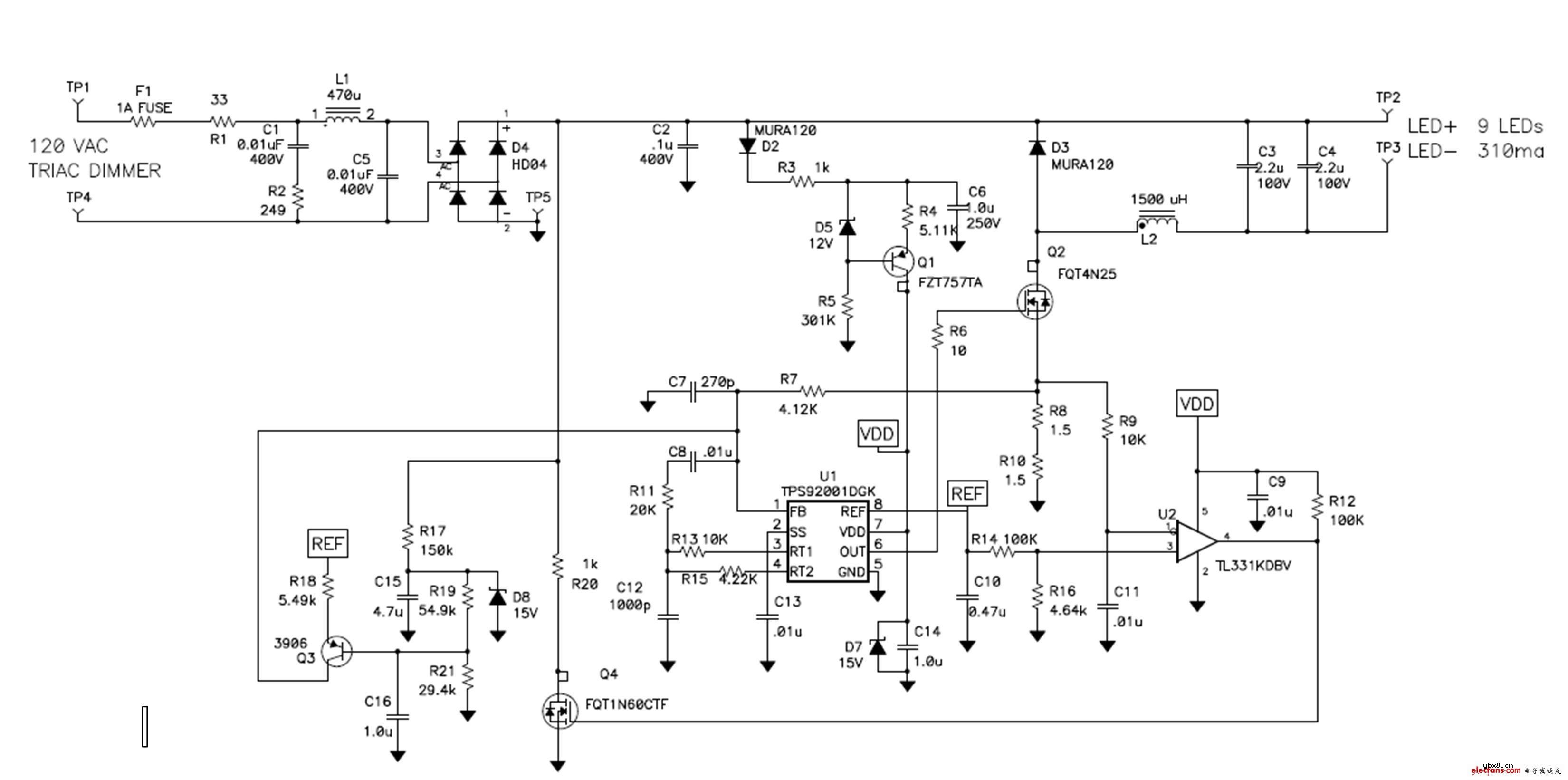
图 2 显示了一个通过 120 伏 AC 电源为 LED 供电的非隔离式电路。它包含一个为降压功率级供电的整流桥。该降压调节器是一个“倒置版”,其电源开关 Q2 处在回路中,而环流二极管 D3 连接至电源。在电源开关导通期间,通过一个源电阻对电流进行调节。尽管这样做的效率相当高(80%-90%),但是这种电路存在几个限制效率的缺点。导通时,电源开关必须承载全部输出电流,而在电源开关关闭时,输出电流流过环流二极管。另外,电流检测电阻器 R8 和 R10 的电压约为 1 伏。相比 15 到 30 伏的 LED 电压,所有这三个压降都很大,并且会对电源效率构成限制。更为重要的是,这些损耗会促进灯泡温升。LED 的发光能力会慢慢减小,而这种能力与LED的工作温度密切相关。例如,70oC 条件下,LED 光输出减少30%的时间超出了 50000 小时,而在 80oC 条件下,这一时间仅为 30000 小时。由于灯泡都安装在一些“筒”中,而这些“筒”往往会阻碍散热,不利于对流冷却,因此发热问题被进一步复杂化。

图 2 降压调节器实现一个简单的离线LED驱动器
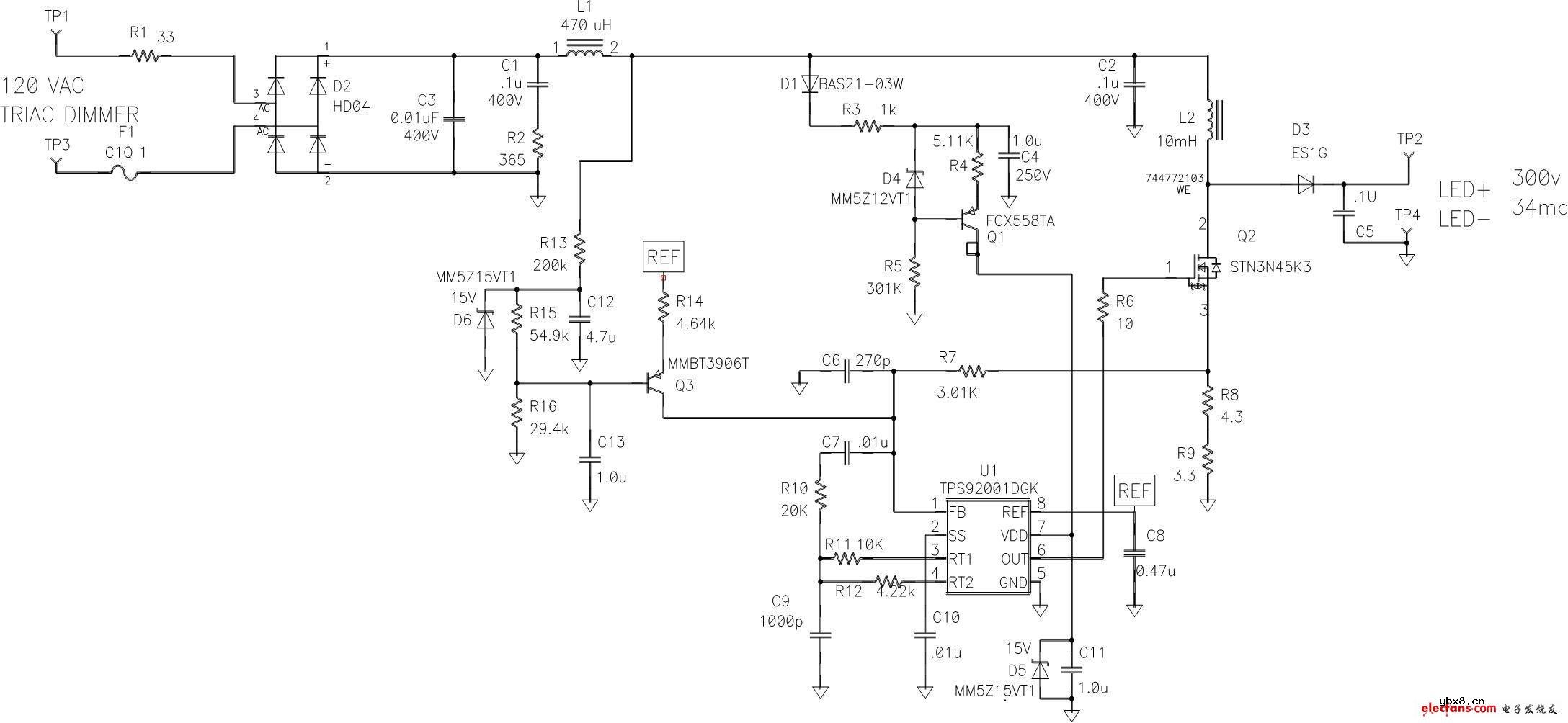
LED 制造厂商通过将数支 LED 串联在一块公用基板上,制造出更高电压的发光体。这些高压发光体带来亦或是更低的成本亦或是更高的电源效率。使用这些高压产品,我们只需使用一组整流器和一个稳流电阻器,从而实现更低成本的电源方法。尽管这种电源可以产生相当好的功率因数,但效率很低,原因是输入电压的很大一部分都被用在了稳流电阻器上,导致 30%-50% 的 LED 功率损耗。但是,它可以用于一些小体积的低功耗应用中。然而,在一些高功耗应用中,低效率让其无用武之地。图3显示了另一种替代方法:其使用一个升压电源。该电路的大部分都与上述方法相同。但是,开关、二极管和电流检测损耗要小得多,带来高达 90% 到 95% 的效率。另外,该电路还拥有 97% 的良好功率因数。

图 3 利用升压电源提高 LED 驱动器效率
首改艾诺V6000HDV(增强续航、增加内置OTG供...
时间:2026-03-14
以前做的一些小小玩意
时间:2026-03-14
高品质LED产品是怎样炼成的
时间:2026-03-14
LED电源的分类和选择
时间:2026-03-14
激光二极管模拟器的试验
时间:2026-03-14
高压LED芯片对比分析
时间:2026-03-14
led数码管结构及其检测
时间:2026-03-14
oled与tft的区别对比
时间:2026-03-14
直下式LED背光源方案
时间:2026-03-14
LED驻波指示器方案
时间:2026-03-14
电阻的标称阻值和允许偏差
时间:2026-03-05
变压器并列运行的条件浅析
时间:2026-03-06
玻璃釉电容器的结构与特点
时间:2026-03-05
关于STM32WL LSE 添加反馈电阻后无法起振的...
时间:2026-03-05
贴片电阻的阻值识别方法
时间:2026-03-05
可调电阻怎么接线
时间:2026-03-05
压敏电阻有正负极吗
时间:2026-03-05
碳膜电阻如何识别_金属膜电阻器和碳膜电阻器...
时间:2026-03-05
一文详解变压器的连接方法和联结组别
时间:2026-03-08
晶体三极管放大电路的非线形失真及其解决办...
时间:2026-03-07