自恢复保险丝在LED产品中的应用电路
一、刚刚开始起步成本高
照明成本不仅涉及灯具的初始成本,还涉及灯具所消耗的能源成本,灯具无法正常工作时更换灯具所需的劳动成本,以及所需灯具更换的平均频率。从这一概念出发就很容易理解,为什么LED光源是白炽灯光源价格的50倍左右时,LED交通信号灯的市场就开始启动,而当达到28倍时,就已形成新兴产业。目前半导体照明主要以光色照明和特殊照明为主,以后将向普通照明扩展。具体来讲,近几年内,半导体照明市场将广泛应用在各种信号灯、景观照明、橱窗照明、建筑照明、广场和街道的美化、家庭装饰照明、公共娱乐场所美化和舞台效果照明等领域。事实上,我们身边已经随处可见它的身影:电脑显示灯、手机按键和屏幕的背光源、汽车尾灯、建筑物灯光、交通信号灯……等等。 二、不一致性带来的问题:
理论上LED都一样,都是能发光的二极管,而实际上所有LED的电性能都是有差异的,众多的厂家都在抢生产进度、抓数量;每个厂家的生产工艺是不一致的,甚至相差很大,就是同一厂家的不同时间的工艺都是有差异的;生产发光二极管的半导体材料的纯度要求非常高,不同厂家使用的半导体原材料的纯度是有差异的,这就使LED的发光强度与驱动电流是不完全相同的,或者相差很大,而且耐过电流能力和发热的差异也就自然而然的不同了;由于封装工艺和封装材料的不同,使得整体的散热能力是不一样的,所有的厂家都在研究和开发新材料,以求解决组合材料的热彭胀与散热的问题。由此不难看出,LED发光二极管在短期内仍存在个体之间的很大的差异,如果每个灯只用一个LED,那是很好控制的,而且是真正的长寿命,例如电视机、DVD上的电源指示灯就是如此;而当我们用LED制作照明灯具时,就不是用单个的LED,而是用多个,或上百上千个LED排成阵列接入电路,再者,需要的亮度就不是指示灯所能做到的,而电流大了、小了亮度都要减弱,且会使寿命大打折扣,甚而致于未出厂就坏掉了;因LED的差异性总是存在的,在多个LED组成的连路中,当有几个坏掉时(通常是短路),会使电流增大而损坏其他的LED。这就是不一致性带的结果,也是制约其发展的因素之一。
三、驱动电路复杂成本高、故障率高a.在电压匹配方面,LED不象普通的白炽灯泡,可以直接连接220V的交流市电。LED是2--3.伏的低电压驱动,必须要设计复杂的变换电路,不同用途的LED灯,要配备不同的电源适配器。
b.在电流供应方面,LED的正常工作电流在15mA-18mA,供电电流小于15mA时LED的发光强度不够,而大于20mA时,发光了强度也会减弱,同时发热大增,老化加快、寿命缩短,当超过40mA时会很快损坏。为了延长LED照明灯的使用寿命,简易电源是不能使用的,而常用集成电路电源、电子变压器、分离元件电源等,但都要设计恒流源电路和恒压源电路供电的方式,大电流驱动时,要配大功率管或可控硅器件,另加保护电路,这样就使LED的电源供应器电路很复杂,故障率增加。元件成本、生产成本、服务成本都将升高。而目前LED本身的成本就高,加上电源的成本,这就大大地限制了市场的竞争力与购买群体,LED照明灯的优势大打折扣,这也是制约其发展与普及的又一关键问题。 四、解决问题的方法与可行性分析:
解决问题的方法可用自复位过流保护器WHPTC元件
如果用WHPTC过流保护器作保护,将是另外一种结果,从原理可知,当电路的电流超过规定值时会讯速的自动保护,在排除故障后又自动复位,无需人工更换。对LED而言,电压的变化不是LED损坏的直接原因,而电流的增大才是LED的真正杀手。显而易见,利用WHPTC的这个特性,在LED的电路保护上具有绝对的优势,让简易电源供电变为现实。实践证明,在LED电路出现故障以前就有效保护了。在简易电源上,这个优势特别突出。对如下3图分析可见,因有了WHPTC后可省去恒流、恒压电路, LED的质量也提高了。器件成本、生产成本、故障率、服务成本等,都大大降低。也大大增加了产品的市场竞争力。所以谁先使用WHPTC,谁先占领市场。
使用WHPTC前后的拓扑结构比较图



浅谈LED产品老化 我们在应用LED时经常会出现这样种问题,LED焊在产品上刚开始的时候是正常工作的,但点亮一段时间以后就会出现暗光、闪动、故障、间断亮等现象,给产品带来严重的损害。引起这种现象的原因大致有:
1.应用产品时,焊接制程有问题,例如焊接温度过高焊接时间过长,没有做好防静电工作等,这些问题95%以上是封装过程造成。
2.LED本身质量或生产制程造成。 预防方法有:
1.做好焊接制程的控制。
2.对产品进行老化测试。
老化是电子产品可靠性的重要保证,是产品生产的最后必不可少的一步。LED产品在老化后可以提升效能,并有助于后期使用的效能稳定。LED老化测试在产品质量控制是一个非常重要的环节,但在很多时候往往被忽视,无法进行正确有效的老化。LED老化测试是根据产品的故障率曲线即浴盆曲线的特征而采取的对策,以此来提高产品的可靠性,但这种方法并不是必需的,毕竟老化测试是以牺牲单颗LED产品的寿命为代价的。
LED老化方式包括恒流老化及恒压老化。恒流源是指电流在任何时间都恒定不变的。有频率的问题,就不是恒流了。那是交流或脉动电流。交流或脉动电流源可以设计成有效值恒定不变,但这种电源无法称做「恒流源」。恒流老化是最符合LED电流工作特征,是最科学的LED老化方式;过电流冲击老化也是厂家最新采用的一种老化手段,通过使用频率可调,电流可调的恒流源进行此类老化,以期在短时间内判断LED的质量预期寿命,并且可挑出很多常规老化无法挑出的隐患LED。 有效防止高温失灵-PTC热敏电阻用作LED限流器 近年来,发光二极管(简称LED)的发展已取得巨大进步:已从纯粹用作指示灯发展为光输出达100流明以上的大功率LED。不久之后,LED照明的成本将降至与传统冷阴极荧光灯(简称CCFL)类似的水平。这使得人们对LED的下述应用兴趣日浓: 汽车照明灯、建筑物内外的LED光源、以及笔记本电脑或电视机LCD屏的背光。 大功率LED技术的发展提高了设计阶段对散热的要求。就像所有其它半导体一样,LED不能过热,以免加速输出的减弱,或者导致最坏状况:完全失效。与白炽灯相比,虽然大功率LED具有更高效率,但是输入功率中相当大的一部分仍变成热能而非光能。因而,可靠的运作就需要良好的散热,并要求在设计阶段就考虑高温环境。 设计LED驱动电路尺寸时,也必须考虑温度因素:必须选择其正向电流,以确保即使环境温度达到最高值,LED芯片也不会过热。随着温度的升高,就需要通过降低最高容许电流,即降低额定值,来实现降温。LED制造商把降额曲线纳入其产品规格中。有关此类曲线,参见图1。

利用无温度依赖性的电源运行LED存在弊端:在高温区域内,LED则超出规格范围运行。此外,当处于低温区域时,照明源就由明显低于最大容许电流(参见图1红色曲线)的电流供电。如图1的绿色曲线所示,通过LED驱动电路中的正温度系数热敏电阻(简称PTC热敏电阻)来控制LED电流是一个重大改进。这至少可以带来下列好处:
*在室温下增加正向电流,从而增加光输出
*因为可以减少LED使用量,所以可以使用价格较低的驱动集成电路(简称IC)乃至一个不带温度管理的驱动电路来节约成本
*实现无需IC控制的驱动电路设计,此电路亦可使LED电流随温度改变
*能够使用较便宜减额值较高安全裕量较小的LED
*过热保护功能提高了可靠性
*带散热片的热机械设计更为简单
大多数LED用驱动电路形式具有一个共同点:即流经LED的正向电流是通过固定电阻进行设置(参见图2)。一般说来,流经LED ILED的电流取决于Rout,即ILED ~ 1/Rout。由于Rout不随温度而变,因此LED电流也不受温度影响。
将固定电阻换成随温度变化的电路,即可实现对LED电流的温度管理。下列图表阐明了如何使用PTC热敏电阻来改善标准电路。
示例1:有反馈回路的恒流源
图2中电路1为常用的驱动电路。其恒流源包括一条反馈回路。当调节电阻两端的反馈电压达到因IC而异的VFB时,LED电流就不变了。LED电流因而被稳定在ILED=VFB/Rout。

图3所示为上一电路改良型:此电路借由PTC热敏电阻,生成随温度变化的LED电流。通过正确选择PTC热敏电阻、Rseries以及Rparallel,此电路与专用驱动IC和LED组合相匹配。其中,LED电流可经由下列方程式计算得出:
图3所示电路阐明了LED电流(参见图3)的温度依赖性。与针对最高运行温度为60度的恒流源相比较,使用PTC热敏电阻后LED电流可在0度和40度之间提升达40%,并且LED亮度也能提高同等百分比。

图3 采用PTC热敏电阻的温度监测和电流降频
示例2:调节电阻与LED无串联的恒流源
图2所示电路2为另一常见的恒流源电路:电流通过连接驱动IC的电阻得以确定。然而在这种情况下,调节电阻并未与LED串联。Rset和ILED之间的比率由IC规格明确。因此,运用20KΩ的串联电阻和TLE4241G型驱动IC,最终产生的LED电流为30mA。图4所示为标准电路改良型,其中也含有一个PTC热敏电阻,尽管此处采用WHPTC热敏电阻。在感测温度,元件电阻可达4.7KΩ,且容许误差值为±5℃(标准系列)或±3℃(容许误差值精确系列)。
图4所示为随外界温度而变化的LED电流。固定电阻Rseries容许误差范围小,在低温时支配总电阻。只有在低于PTC热敏电阻的感测温度大约15 K时,由于PTC热敏电阻的阻值开始增加,电流才会开始下降。在感测温度(总电阻=Rseries+RPTC=19.5KΩ+4.7KΩ=24.2KΩ)时的电流大约为23mA。PTC电阻在温度更高时急剧上升,迅速引发断路,从而避免因温度过高出现故障。

示例3:无IC简单驱动电路
如图2所示电路3,LED也可在无驱动IC的情况下工作。图示电路是通过车用电池驱动单一200mA LED。稳压器生成5 V的稳定电源电压Vstab,以避免电源电压出现波动。LED在Vstab处运作,电流则通过与LED串联的电阻元件Rout决定。在这类电路中,通过下一则等式可算出独立于温度的正向电流,在此等式中,VDiode是一个LED的正向电压:
另一做法是将WHPTC的径向引线式PTC热敏电阻以及两个固定电阻相组合后,替代上述固定电阻,如图所示。
由于LED电流的绝大部分流经PTC热敏电阻本身,因此需要选择一个较大的径向引线式元件。PTC将因为流经电阻本身的电流而导致发热,因此会一直减少电流,无论环境温度为何(如图5所示)。并联两个或更多片式PTC热敏电阻会将电流分流,但此方案仍存在局限性。

图5 无需IC的温度补偿驱动电路
电流值主要是通过适当选择两个固定电阻来设置的。这两个电阻也在改进电路方面也起到重要作用,因为它们将产生的LED正向电流的允差保持在较低水平。这在正常工作温度范围内尤其重要,因为此时PTC热敏电阻本身的阻值允差仍较高。第二个并联固定电阻也能确保PTC不会在极端高温情况下彻底关闭LED,因此,电流不会降至低于下列等式计算的所得值:
这项性能在例如汽车电子这样的应用中极其重要,因为安全要求不允许照明灯彻底关闭。
背景资料:LED的温度依赖性
像所有半导体一样,LED的最高容许结点温度不能超过,以免导致过早老化或者完全失效。如果结点温度要保持在临界值以下,那么外界温度升高时,最高容许正向电流则必须下降。不过,如果运用散热器,在特定的外界温度时正向电流可以增加。LED的光输出随着芯片结点温度的升高而下降。上述情况主要发生在红色和黄色LED,白色LED则与温度关系较小。光照效率和正向电流保持同步增长,不过,安装在结层和环境之间的LED所具备的高热阻率可以降低乃至逆转这种作用,这是因为随着结点温度的上升,发射光会降低。
此外,当结点温度上升且LED正向电压与温度保持同步增长时,发射光的主波长会以+0.1 nm / K的典型速率增长。 各种白光LED驱动电路特性评比 1996年,日亚化学的中村氏发现蓝光LED之后,白光LED就被视为照明光源最具发展潜力的组件,因此,有关白光LED性能的改善与商品化应用,立即成为各国研究的焦点。目前,白光LED已经分别应用于公共场所的步道灯、汽车照明、交通号志、可携式电子产品、液晶显示器等领域。由于白光LED还具备丰富的三原色色温与高发光效率的特性,一般认为非常适用于液晶显示器的背光照明光源,因此,各厂商陆续推出白光LED专用驱动电路与相关组件。鉴于此,本文就LED专用驱动电路的特性与今后的发展动向进行简单阐述。 1 定电流驱动的理由
1.1 白光LED的光度以顺向电流规范
白光LED的顺向电压通常被规范成20mA时,最小为3.0V,最大为4.0V,也就是若单纯施加一定的顺向电压时,顺向电流会作大范围的变化。

图1是从A、B两家LED企业的产品中随机取三种白光LED样品进行顺向电压与顺向电流特性检测的结果。根据检测结果显示,若利用3.4V顺向电压驱动上述六种白光LED时,顺向电流会在10~44mA范围内大幅变动。表1为白光LED的电气与光学特性。

由于白光LED的光度与色度是以定电流方式量测的,所以,为获得预期的亮度与色度,通常是用定电流驱动。

1.2 避免顺向电流超越容许电流值
为确保白光LED的可靠性,基本上就是需要设法避免顺向电流超过白光LED的绝对最大设计值(定格值)。

图2中,白光LED的定格最大顺向电流为30mA,随着周围温度的上升,容许顺向电流则持续衰减,如果周围温度为50℃,通常顺向电流就不能超过20mA。此外,利用定电压的驱动方式不易控制流入LED的电流值,因此就无法维持LED的可靠性。
2 白光LED的驱动方法


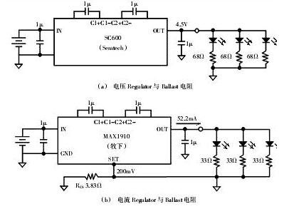
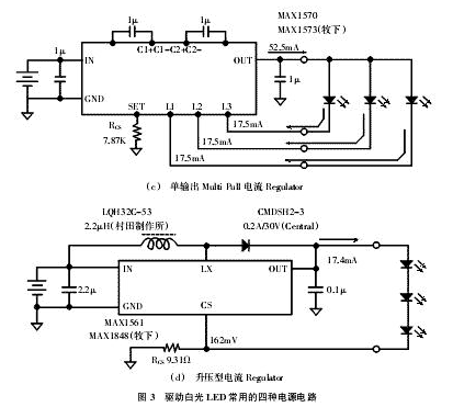
图3是驱动白光LED常用的四种电源电路;图4是上述六种随机取样白光LED稳定后的ReguLation精度特性。
图4的测试结果显示,ReguLator的负载特性出现在白光LED的VF角落上,即图中的交叉点就是各白光LED的稳定动作点。
2.1 使用电压ReguLator的驱动方式
图3(a)的电路分别使用可以控制LED电流的电压ReguLator与BaLLast电阻,这种电路的优点是电压ReguLator种类丰富,设计者可以选择的自由度较大,而且与电压ReguLator、LED的接点只有一点;缺点是BaLLast造成的电力损失会导致效率恶化。此外,LED的顺向电流也无法获得精密控制。

图4(a)中可以看出,随机取样六个白光LED的顺向电流,从14.2mA到18.4mA分布范围非常广,因此,A厂商LED的(平均值)顺向电流高达2.0mA。相比之下,图4(b)电路使用的ReguLator虽然有小型、低成本的优点,缺点是可能会无法满足性能与可靠性的要求,也就是说本电路的实用性相对较弱。
2.2 使用定电流输出的电压ReguLator驱动方式
图3(b)的电路虽然可以使流入LED的所有电流稳定化,不过为了匹配(Matching)各LED的电气特性,电路中特别设置了一组BaLLast电阻。
图3(b)中的MAX1910属于定电流输出型的电压ReguLator,虽然本电路使用同厂商、同批号(Lot)的白光LED,获得了极佳的匹配性,不过,在使用不同厂商与批号的LED时,就会出现很大的特性差异分布。本电流Regu-Lator使用类似图3(a)的方式控制驱动电流,不过它却可以使BaLLast电阻的消费电力降低一半左右。
图4(b)的测试结果显示,流入六个随机取样白光LED的电流,从15.4mA到19.6mA,变化范围非常大。因此,A厂商与B厂商两者的LED是以平均17.5mA的电流驱动。此电路的缺点是BaLLast电阻造成的电力损失有残留之虞,而且又无法获得LED电流的匹配性;不过整体而言,本电路兼具动作特性与简洁性,所以具有相当程度的使用价值。
2.3 使用输出型的MuLti PuLL电流Regu-Lator的驱动方式
图3(c)的电路可以使流入LED的电流各自稳定化,因此不需要使用BaLLast电阻,电流的精度与匹配性ReguLator则由各自的电流ReguLator支配。
图3(c)中的MAX1570 IC可以使上述电流ReguLation达成2%标准的电流精度,与0.3%标准的电流匹配性等目标。
由MAX1570 IC构成的电流ReguLator为低Drop Out Type,因此它的动作效率非常高。图4(c)的测试结果显示,使用图3(c)的驱动电路时,流入六个随机取样白光LED稳定化的电流为17.5mA。
虽然ReguLator与LED之间需要四个连接端子,不过此电路不需要BaLLast电阻,所以可以有效抑制封装面积,因此非常适合应用在封装空间极为狭窄的小型液晶面板等领域。
2.4 使用升压型电流ReguLator驱动的方式
图3(d)的电路是利用可以使电流稳定化的电感(Inductor),构成所谓的高效率Step Up Converter。本电路的最大特点是 Feed Back ThreshoLd电压,可以减少电流检测用电阻的电力损失。此外,LED采用串联方式连接,所以流入白光LED的电流即使是在各种要求下,都能够与LED完全取得匹配。 有关电流的精度基本上取决于Regu-Lator的Feed Back ThreshoLd精度,因此不会受到LED顺向电压的影响。
由MAX1848与MAX1561 IC构成的电流ReguLator的效率(PLED/PIN)分别是:三个LED+MAX1848,87%;六个LED+MAX-1561, 84%。
Step Up Converter的另一优点是Regu-Lator与LED之间需要两个连接端子,而且LED的使用数量不会受到Step Up Converter种类的影响,这意味着设计者会拥有更大的选择空间。因此,Step Up Converter广泛应用在各种尺寸的液晶面板;电路的缺点是电感外形高度、组件成本偏高,有EMI辐射干扰。
3 结束语
以上介绍了白光LED常用的驱动电路,并通过实验方式深入探讨了各电路实际运行时的优缺点和特性。由于LED结构的限制,因此会有波长与驱动电流精度不易控制等困扰,随着白光LED背光模块应用需求的不断增加,如何改善上述波长与电流精度问题,同时降低驱动电路的制作成本,成为必须克服的问题。
相关热词:#电子电路图
什么是PCA?何时应该使用PCA?
时间:2026-04-28
仪表放大器放大倍数分析
时间:2026-04-28
射频微波设计入门
时间:2026-04-28
变压器结构
时间:2026-04-28
8种进行简单线性回归的方法分析与讨论
时间:2026-04-28
什么是RS485通信接口
时间:2026-04-28
简单的上色装置
时间:2026-04-26
液晶屏对比度温度补偿
时间:2026-04-26
双输入视频多路复用的电缆驱动器
时间:2026-04-26
带有75Ω负载的抗阻匹配线路驱动器
时间:2026-04-26
电阻的原理和作用 电阻色环识别图 电路中电...
时间:2026-03-09
NVIDIA CPU+GPU超级芯片大升级!
时间:2026-03-09
什么是室温超导?半导体时代将走向结束?芯...
时间:2026-03-09
石英灯电子变压器电路原理
时间:2026-03-06
半导体光刻工艺 光刻—半导体电路的绘制
时间:2026-03-09
什么是硅片或者晶圆?一文了解半导体硅晶圆
时间:2026-03-09
汽车芯片业应汲取的教训
时间:2026-03-09
半导体行业之ICT技术简介
时间:2026-03-09
压敏电阻有正负极吗
时间:2026-03-05
实用模拟电路小常识浅析
时间:2026-03-09