前言
随着汽车行业智能化浪潮的推进,传统的保险丝和继电器虽然成本较低,但缺少全面的保护与诊断功能,相比之下,高边开关通过内置的电流检测功能,能实时监控负载状态,及时发现并处理潜在的问题,为汽车系统提供更为高效与智能的解决方案,从而提高系统的安全性和可靠性。
稳先微新推出的四通道140mΩ智能高边开关WSQ7140AD,专为汽车应用领域设计,可以很好地取代传统的保险丝和继电器,以其2A的负载能力为车身控制域提供全面的保护与诊断功能,同时它具备多种安全特性,包括配置闭锁功能的过热关断保护、动态过温保护、负载过流保护、高精度比例负载电流检测、输出过载和对地短路警报以及对VCC短路诊断和OFF状态开路诊断等。

图 | WSQ7140AD样品
01
产品应用场景
针对不同的应用类型,高边开关的导通电阻及通道数会有明显差异。
WSQ7140AD支持各种阻性、感性及容性负载的驱动,应用于车内饰灯、头尾灯、座椅和方向盘加热、电磁阀、门锁、电机等多种场景,提供更加安全、舒适和智能的驾乘体验。

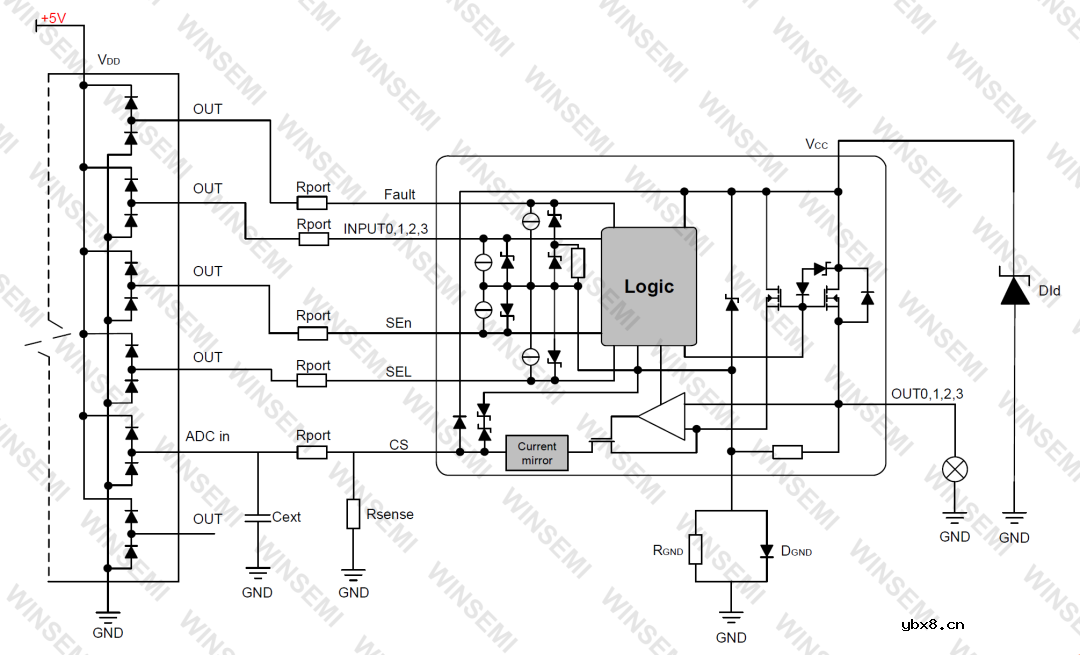
图 | WSQ7140AD应用框图
02
产品特点
符合AEC-Q100的标准
用于通过3V和5V驱动12V汽车驱动接地负载应用,最大电源电压为38V,工作电压范围为4.5-28V
导通电阻RDS(ON)=140mΩ(Typ,per Ch)
待机电流<1.0μA,更加适配车身控制域的低功耗需求
高精度比例负载电流检测:精确实时电流检测,提供更快诊断,检测需求
完整的诊断与保护功能:电池电压反馈和芯片温度检测,过流和对地短路保护,以及对电池短路和负载开路检测等
封装:DFN5X6-16L
03
产品优势
a.高精度的电流检测功能
WSQ7140AD可以通过高精度比例负载电流检测及时识别线路中的过载和短路,降低对线束的过度依赖,使得线束的选择可以更加注重成本而不失效益,并且系统的安全性也能得到保障。同时,这一功能还能确保实现负载开路故障和输出短路到电池故障的区分,为整个系统的稳定运行与故障预防提供强有力的支持。
b.高可靠性的短路保护功能
短路保护是汽车电子系统的重要功能之一,它直接关系到芯片的可靠性和整车运行的安全性能。
WS7系列产品在设计和测试过程中严格遵循AEC-Q100-012的标准规定,通过超过一百万次的接地短路验证,达到Grade A标准,这意味着它们在复杂的电气环境下依然能保持性能稳定,不易受到短路故障的影响。
c.良好的过温保护机制
WSQ7140AD为每个通道配备独立的过温保护机制,以应对不同的工作状况,包括相对过温保护和绝对过温保护(过温保护一旦触发,芯片将根据配置自动重启或进入锁定状态),这种综合的过温保护策略能有效避免因过热导致的故障,以防止进一步的损坏。
WS7系列的推出,旨在帮助汽车制造商提高车辆的兼容性和操作灵活性,提供更具成本效益的解决方案,增强市场竞争力。
作为国内新兴的智能汽车HSD高边开关供应商,稳先微专注于产品功能的持续研发与优化,通过技术创新与市场适应性,力求为客户提供更为全面和高效的系统性解决方案。
当前,稳先微已重磅推出四通道高边开关芯片WSQ型,其中包括WSQ7140AD在内的两款产品:

声控开关安装接线方法_声控开关接线实物图
时间:2026-03-13
行程开关实物接线图
时间:2026-03-13
温度开关的分类_温度开关的选型
时间:2026-03-13
温度开关作用_温度开关检测及使用
时间:2026-03-13
温控开关坏了什么症状_温控开关怎么检测好坏
时间:2026-03-13
温控开关常开常闭区别
时间:2026-03-13
震动开关原理_震动开关的使用
时间:2026-03-13
四脚轻触开关原理和封装尺寸
时间:2026-03-13
轻触开关与薄膜开关的区别
时间:2026-03-13
薄膜开关基本结构_薄膜开关技术参数
时间:2026-03-13
电阻的标称阻值和允许偏差
时间:2026-03-05
玻璃釉电容器的结构与特点
时间:2026-03-05
变压器并列运行的条件浅析
时间:2026-03-06
关于STM32WL LSE 添加反馈电阻后无法起振的...
时间:2026-03-05
可调电阻怎么接线
时间:2026-03-05
压敏电阻有正负极吗
时间:2026-03-05
碳膜电阻如何识别_金属膜电阻器和碳膜电阻器...
时间:2026-03-05
电容器入门教程
时间:2026-03-05
科普:电子入门基础知识之各种电容器的识别
时间:2026-03-05
电容的作用和工作原理 电容具有什么特点 简...
时间:2026-03-05