当前位置:首页 > 电子元件 > 正文

热电阻测温电路框图和原理图

来源:网络  发布者:电工基础  发布时间:2026-03-12 10:35
热电阻测温电路框图和原理图

大家都曾年轻过,我曾在研一的时候做过一个热电阻测量电路,这里我先把所有的系统框图和电路图贴出来,把当初的设计思路整理出来,在后面我会把所有的设计失误提出来,不合理的地方和误差计算都整理出来,也算是对我告别仪器工程的一个标志吧。
这个电路设计思路是在0~650℃的温度范围内完成PT100热电阻的测量,用的场合在军舰的锅炉房,大概-20~55甚至65degC都是可以达到的,主要完成从电阻到电压的过程。
大致分两个方案
1。电桥激励的方法(不补偿非线性)
2。通过运放电路调节电阻的激励电流补偿非线性
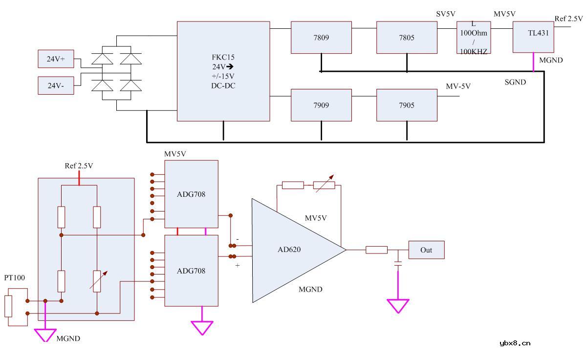
系统框图如下

热电阻测温电路框图和原理图

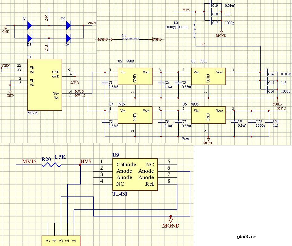
具体电路图如图:

热电阻测温电路框图和原理图

最新文章
什么是PCA?何时应该使用PCA?什么是PCA?何时应该使用PCA?

时间:2026-04-28

仪表放大器放大倍数分析仪表放大器放大倍数分析

时间:2026-04-28

射频微波设计入门射频微波设计入门

时间:2026-04-28

变压器结构变压器结构

时间:2026-04-28

8种进行简单线性回归的方法分析与讨论8种进行简单线性回归的方法分析与讨论

时间:2026-04-28

什么是RS485通信接口什么是RS485通信接口

时间:2026-04-28

简单的上色装置简单的上色装置

时间:2026-04-26

液晶屏对比度温度补偿液晶屏对比度温度补偿

时间:2026-04-26

双输入视频多路复用的电缆驱动器双输入视频多路复用的电缆驱动器

时间:2026-04-26

带有75Ω负载的抗阻匹配线路驱动器带有75Ω负载的抗阻匹配线路驱动器

时间:2026-04-26