当前位置:首页 > 电子元件 > 正文

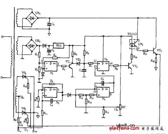
恒压源晶闸管控制电路

来源:网络  发布者:电工基础  发布时间:2026-03-12 10:32

本内容提供了恒压源晶闸管控制电路

   

恒压源晶闸管控制电路

最新文章
简单的上色装置简单的上色装置

时间:2026-04-26

液晶屏对比度温度补偿液晶屏对比度温度补偿

时间:2026-04-26

双输入视频多路复用的电缆驱动器双输入视频多路复用的电缆驱动器

时间:2026-04-26

带有75Ω负载的抗阻匹配线路驱动器带有75Ω负载的抗阻匹配线路驱动器

时间:2026-04-26

伺服测试驱动电路伺服测试驱动电路

时间:2026-04-26

睡眠模式电路睡眠模式电路

时间:2026-04-26

索尼万花筒索尼万花筒

时间:2026-04-26

业余无线电使用的语音标识符业余无线电使用的语音标识符

时间:2026-04-26

声乐表演者电路声乐表演者电路

时间:2026-04-26

ISD 100A的录制/回放电路ISD 100A的录制/回放电路

时间:2026-04-26