在我们日常打交道的电子产品中,基本上所有的电子元件都是用的直流电,因此当我们的电源线插反时,极易容易烧坏电子产品。因此当我们设计出一个电子产品,最先就应该考虑如何防止电源插反而烧坏产品的情况。基于这种情况有的朋友或许首先就会想到电路中加入一个二极管,运用它的单向导电性来防反接,经济又实惠。
但是它又存在一个致命的问题,那就是只能小电流工作,当大电流工作时,由于二极管会产生0.7V压降,这样算下来的话,流过二极管产生的热量就会非常大,这样对于二极管旁边的器件以及整个板子都是很大的考验。因此我们急需一个导通压降小的器件来宛城这个任务。MOS以其独特的优势闪亮登场。
NMOS防反接电路原理图

上图表示电源插头没有插反的情况,当电流从Vint的正极流入以后,先经过1号回路,经电阻R1,R3以及NMOS的体二极管回流到地,此时体二极管的压降可以忽略,那么电阻R1和R3分压后,R3上分得的电压也就是MOS管的GS间电压大于MOS管的导通电压,因此,MOS管导通,大电流(图中2号线)流经负载R2,经MOS回流到地,此时的MOS管压降非常低,满足了大电流的要求。

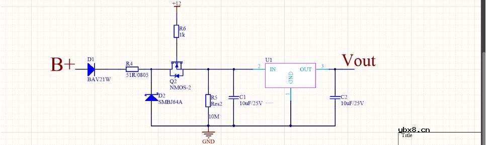
上图是一个非常经典的低成本MOS管降压电路。下面具体分析一下:
NMOS管Q2在这里其关键作用,用来降压稳压。它是工作于放大区的。假设NMOS管Q2的Vgs值为2.5V,那么NMOS管Q2的源极输出电压为12V-2.5=9.5V左右,这个时候B+这边的电压发生一定范围的跳动也是没关系的,NMOS管Q2的输出不会受影响。其中要考虑的就是NMOS管Q2的DS间耐压值是否承受的了。
当负载电流较大时,我们需要考虑此时的NMOS管Q1也会存在很大的功率,发热量会很大,因此layout要注意做好散热。
什么是PCA?何时应该使用PCA?
时间:2026-04-28
仪表放大器放大倍数分析
时间:2026-04-28
射频微波设计入门
时间:2026-04-28
变压器结构
时间:2026-04-28
8种进行简单线性回归的方法分析与讨论
时间:2026-04-28
什么是RS485通信接口
时间:2026-04-28
简单的上色装置
时间:2026-04-26
液晶屏对比度温度补偿
时间:2026-04-26
双输入视频多路复用的电缆驱动器
时间:2026-04-26
带有75Ω负载的抗阻匹配线路驱动器
时间:2026-04-26
NVIDIA CPU+GPU超级芯片大升级!
时间:2026-03-09
电阻的原理和作用 电阻色环识别图 电路中电...
时间:2026-03-09
什么是室温超导?半导体时代将走向结束?芯...
时间:2026-03-09
石英灯电子变压器电路原理
时间:2026-03-06
半导体光刻工艺 光刻—半导体电路的绘制
时间:2026-03-09
什么是硅片或者晶圆?一文了解半导体硅晶圆
时间:2026-03-09
汽车芯片业应汲取的教训
时间:2026-03-09
半导体行业之ICT技术简介
时间:2026-03-09
压敏电阻有正负极吗
时间:2026-03-05
实用模拟电路小常识浅析
时间:2026-03-09