什么是H桥
因为电路长得像字母H而得名,通常它会包含四个独立控制的开关元器件,例如下图有四个MOSFET开关元器件Q1、Q2、Q3、Q4。
它们通常用于驱动电流较大的负载,比如电机。

打开Q1和Q4
关闭Q2和Q3
此时假设电机正转,电流依次经过Q1、M、Q4 ,如下图中红色线条所示。

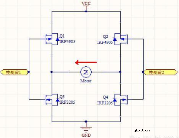
关闭Q1和Q4
打开Q2和Q3
此时电机反转,电流依次经过Q2、M、Q3 ,如下图中红色线条所示。

关闭Q2和Q3
打开Q1 ,Q4上给它输入50%占空比的PWM波形
这样就达到了降低转速的效果,如果需要增加转速,则将输入PWM的占空比设置为100%,电流方向如下图中红色线条所示。




审核编辑:刘清
简单的上色装置
时间:2026-04-26
液晶屏对比度温度补偿
时间:2026-04-26
双输入视频多路复用的电缆驱动器
时间:2026-04-26
带有75Ω负载的抗阻匹配线路驱动器
时间:2026-04-26
伺服测试驱动电路
时间:2026-04-26
睡眠模式电路
时间:2026-04-26
索尼万花筒
时间:2026-04-26
业余无线电使用的语音标识符
时间:2026-04-26
声乐表演者电路
时间:2026-04-26
ISD 100A的录制/回放电路
时间:2026-04-26
NVIDIA CPU+GPU超级芯片大升级!
时间:2026-03-09
电阻的原理和作用 电阻色环识别图 电路中电...
时间:2026-03-09
什么是室温超导?半导体时代将走向结束?芯...
时间:2026-03-09
石英灯电子变压器电路原理
时间:2026-03-06
半导体光刻工艺 光刻—半导体电路的绘制
时间:2026-03-09
什么是硅片或者晶圆?一文了解半导体硅晶圆
时间:2026-03-09
汽车芯片业应汲取的教训
时间:2026-03-09
半导体行业之ICT技术简介
时间:2026-03-09
压敏电阻有正负极吗
时间:2026-03-05
实用模拟电路小常识浅析
时间:2026-03-09