1、对于小功率电源(50W以内)MOS管的驱动电路设计相对简单,只需要一个驱动电阻Rg即可对MOS管进行驱动。此时的驱动开通电阻和关断电阻阻值一致。

2、若对中小型功率电源(50W到500W)且有一定的效率设计要求则需要开通电阻Rg(on)和关断电阻Rg(off)分开一般采用以下两种方式设计。

这一种设计方式Rg(on)=Rg1+Rg2,Rg(off)=Rg1

这种设计方式将Rg(on)和Rg(off)分开便于调整
3、对于中等功率的电源(300W到1500K)对于MOS管的驱动设计不仅需要开通电阻和关断电阻分开,还需要对驱动米勒平台进行处理。一般简单的处理方式会在MOS管的GS之间增加一组RC电路,通过调整RC参数来调整MOS管米勒平台内振荡的问题。设计方式如下

参数设计需根据设计电路和MOS管的选型最终调试决定。
4、对于中等偏上功率乃至大功率的电源(1200W到5KW甚至到10KW)对MOS管的驱动设计就显得尤为重要了。此时的驱动设计跟很多方面都有相当大的关系,包括MOS管的选型,不同厂商的寄生参数差异,功率走线的设计,驱动器的选型与设计,驱动回路的设计等等。一般在MOS管驱动设计上有以下几种设计思路。其主要目的在于在MOS管的GS之间抑制振荡和减小回路。设计方式如下

利用三极管在驱动关断时直接将G级拉到S级。
减小了驱动关断回路,增强了驱动抗干扰能力。

利用NMOS在驱动关断时直接将G级拉到S级。
减小了驱动关断回路,增强了驱动抗干扰能力。

利用三极管在驱动关断时直接将G级拉到S级。
减小了驱动关断回路,增强了驱动抗干扰能力。
同时在GS电阻上串联二极管,进一步增强了驱动线路的抗干扰能力。
5、在驱动器的设计上也是一样,必须减小甚至避免功率回路干扰,另外则是在驱动器驱动信号的输入源头进行信号的处理避免干扰信号耦合到真实信号中。具体设计方式如下

采用图腾柱的方式作为驱动器,此方式成本低适合中小功率和对成本要求较苛刻的产品。

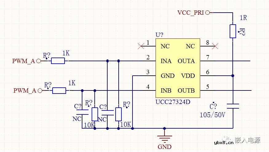
采用驱动IC作为驱动器来驱动MOS或者驱动变压器,此方式适合功率较大且驱动线路较长的设计。信号的输入端增加下拉电阻和RC滤波,对驱动IC输入信号进一步处理保证信号干净和增强抗干扰能力。
总结: 在电源的调试过程中驱动信号的调试显得尤为重要,这不仅对电源的可靠性,电源的效率,电源的设计温升和EMC特性都显的尤为重要。因此设计驱动回路便成了设计电源的一项重要指标。驱动参数的合理性直接影响电源的各方面性能。
什么是PCA?何时应该使用PCA?
时间:2026-04-28
仪表放大器放大倍数分析
时间:2026-04-28
射频微波设计入门
时间:2026-04-28
变压器结构
时间:2026-04-28
8种进行简单线性回归的方法分析与讨论
时间:2026-04-28
什么是RS485通信接口
时间:2026-04-28
简单的上色装置
时间:2026-04-26
液晶屏对比度温度补偿
时间:2026-04-26
双输入视频多路复用的电缆驱动器
时间:2026-04-26
带有75Ω负载的抗阻匹配线路驱动器
时间:2026-04-26
NVIDIA CPU+GPU超级芯片大升级!
时间:2026-03-09
电阻的原理和作用 电阻色环识别图 电路中电...
时间:2026-03-09
什么是室温超导?半导体时代将走向结束?芯...
时间:2026-03-09
石英灯电子变压器电路原理
时间:2026-03-06
半导体光刻工艺 光刻—半导体电路的绘制
时间:2026-03-09
什么是硅片或者晶圆?一文了解半导体硅晶圆
时间:2026-03-09
汽车芯片业应汲取的教训
时间:2026-03-09
半导体行业之ICT技术简介
时间:2026-03-09
压敏电阻有正负极吗
时间:2026-03-05
实用模拟电路小常识浅析
时间:2026-03-09