MOSFET作为OBC,电调,BMS和Charger,各类数字电源的核心功率器件,想必大家是耳熟能详了。
大家常用的是增强型MOS,大功率主要是N沟道增强型MOS,小功率用P沟通增强型MOS。至于耗尽型,使用的相对比较少了。
P管的主要优势是gate门极驱动电路简单,成本低。参考Si MOSFET领导厂家英飞凌的参考资源,同样的封装下,P管的Rdson比N管大很多,考虑到其优势,仍然在低压小功率场合应用很广。本文列举一些常见的P管应用。

P管Rdson大于N管
P管和N管的内部结构区别如下图:

N管和P管之间的主要区别是反向掺杂分布不同。P管的gate需要负压才能导通,N管的gate施加正压可以导通。
流过P管的是空穴电流,流过N管的是电子电流,空穴的迁移率是电子的2~3倍,推动空穴电流的产生要困难很多,由此产生了更大的Rdson。
如果是同样的Rdson,P管的尺寸要比N管大2~3倍。随着技术的发展,小功率可以适当降低同样封装下P管的Rdson。

上图通过横截面积,电阻率算Rdson的公式,表明了P管的Rdson更大的原因,主要是空穴和电子的迁移率不同造成的。
下面分享一些P管的常见应用:

上图是单端正激电源的 低边有源钳位 ,如果是高边有源钳位就必须用N管了,二者的区别就是钳位电路的连接点不同。

上图是BMS电池保护单元的P管,和R_Limit串联,类似PTC。作为预充电使用。电池的充放电背靠背MOSFET依然选择N管,可以把这个P管理解成缓起。
不光BMS,很多控制信号的电路前级都是使用P管加PTC或者单N管作为上电的缓起。

上图是防反接应用,防反可以选择二极管,N管,P管。
按照手册的比较,P管在EMI和成本上优于N管,在损耗,效率和功率范围内优于二极管,所以P管也是很不错的选择的。

上图是 线性电池充电器 ,让P管工作在线性区,损耗较大,所以只适合小电流充电应用。

上图是负载开关的应用,包括双向和单向。对于单向,当Vin上电后,给N管一个PWM控制信号让N管导通,然后通过两个电阻分压,P管就导通了,后面N管关闭,因为电容的存在P管依然可以持续导通。
对于双向应用,Vin上电,给N管PWM信号,左边P管的续流二极管形成回路让右边P管导通。同样右边上电的话,就通过右边P管的二极管,让左边的P管导通。

上图是DC-DC变换器的应用,包括同步BUCK以及同步Boost电路。

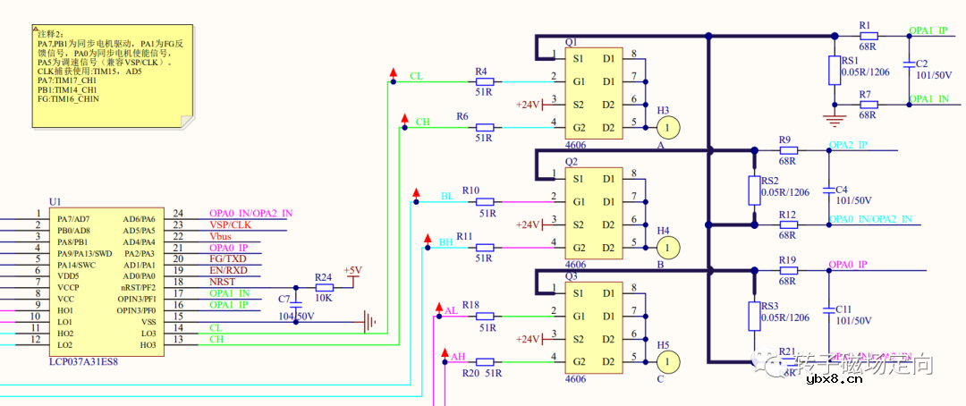
上图是马达控制的应用,包括半桥,单管。尤其是24V 30W这种风机水泵,基本都是N+P集成的封装,比如领芯微LCP037AH31ES8的24V落地扇方案,就使用的N+P管合封的封装,MCU内置合封N+P的MOS驱动:


什么是PCA?何时应该使用PCA?
时间:2026-04-28
仪表放大器放大倍数分析
时间:2026-04-28
射频微波设计入门
时间:2026-04-28
变压器结构
时间:2026-04-28
8种进行简单线性回归的方法分析与讨论
时间:2026-04-28
什么是RS485通信接口
时间:2026-04-28
简单的上色装置
时间:2026-04-26
液晶屏对比度温度补偿
时间:2026-04-26
双输入视频多路复用的电缆驱动器
时间:2026-04-26
带有75Ω负载的抗阻匹配线路驱动器
时间:2026-04-26
NVIDIA CPU+GPU超级芯片大升级!
时间:2026-03-09
电阻的原理和作用 电阻色环识别图 电路中电...
时间:2026-03-09
什么是室温超导?半导体时代将走向结束?芯...
时间:2026-03-09
石英灯电子变压器电路原理
时间:2026-03-06
半导体光刻工艺 光刻—半导体电路的绘制
时间:2026-03-09
什么是硅片或者晶圆?一文了解半导体硅晶圆
时间:2026-03-09
汽车芯片业应汲取的教训
时间:2026-03-09
半导体行业之ICT技术简介
时间:2026-03-09
压敏电阻有正负极吗
时间:2026-03-05
实用模拟电路小常识浅析
时间:2026-03-09