产品说明
PT5619 在 同一颗芯片中同时集成了三个 90V 半桥栅极驱动器 ,特别适合于 三相电机应用中高速功率 MOSFET 和 IGBT 的栅极驱动 。芯片内置了死区时间和上下管直通保护,非常有效地阻止半桥电路损坏。为了防止因芯片工作在较低的电源电压而对功率管产生损害,芯片内部集成了欠压锁定电路来阻止该现象发生。
先进的高压BCD 制程和内置共模噪声消除技术使得高边驱动器在高 dv/dt 噪声环境能稳定工作,并且使芯片具有宽范的负瞬态电压忍受能力。为了延长电池的使用时间,可以通过对 ENB 引脚的控制使芯片能进入到低消耗电流的待机模式.
功能方框图:

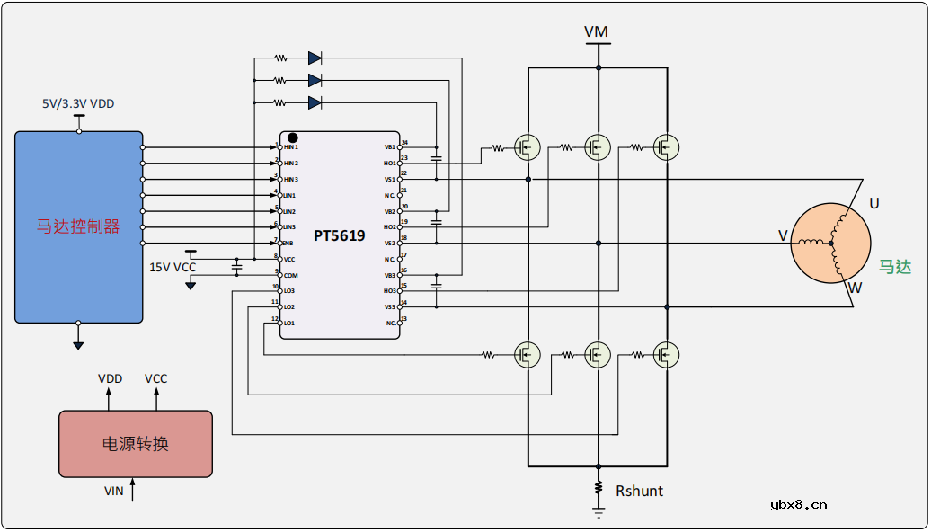
典型应用电路:

订购信息:

芯片引脚排布:


芯片特征
◼ 内部集成 90V 三相半桥高边和低边驱动器
◼ 内置了死区时间
◼ 内置直通保护
◼ 高边和低边驱动器内置欠压锁定
◼ 兼容 3.3V, 5V,15V 三种逻辑电平
◼ ENB 引脚控制进入到待机模式
◼ 驱动器汲出/汲入电流: 1200mA/2000mA
◼ 死区时间:0.5μs(typ.)
◼ 优秀 dv/dt 共模噪声消除电路
◼ 具有负瞬态电压忍受能力
◼ 低 di/dt 栅极驱动特性,更好的 EMI 性能
◼ 工作温度范围:-40℃ 至 125℃
◼ 小尺寸封装:TSSOP20L/24L, QFN24
产品应用
◼ 电动车,电动工具应用中三相马达驱动
◼ 其他电池供电产品中马达驱动
◼ 其他三相逆变器
审核编辑:刘清
什么是PCA?何时应该使用PCA?
时间:2026-04-28
仪表放大器放大倍数分析
时间:2026-04-28
射频微波设计入门
时间:2026-04-28
变压器结构
时间:2026-04-28
8种进行简单线性回归的方法分析与讨论
时间:2026-04-28
什么是RS485通信接口
时间:2026-04-28
简单的上色装置
时间:2026-04-26
液晶屏对比度温度补偿
时间:2026-04-26
双输入视频多路复用的电缆驱动器
时间:2026-04-26
带有75Ω负载的抗阻匹配线路驱动器
时间:2026-04-26
NVIDIA CPU+GPU超级芯片大升级!
时间:2026-03-09
电阻的原理和作用 电阻色环识别图 电路中电...
时间:2026-03-09
什么是室温超导?半导体时代将走向结束?芯...
时间:2026-03-09
石英灯电子变压器电路原理
时间:2026-03-06
半导体光刻工艺 光刻—半导体电路的绘制
时间:2026-03-09
什么是硅片或者晶圆?一文了解半导体硅晶圆
时间:2026-03-09
汽车芯片业应汲取的教训
时间:2026-03-09
半导体行业之ICT技术简介
时间:2026-03-09
压敏电阻有正负极吗
时间:2026-03-05
实用模拟电路小常识浅析
时间:2026-03-09