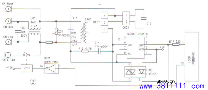
海信典型直流变频空调室内机电路故障分析与检修(上) 海信KFR -35GW/76ZBP、KFR -36GW/76ZBP、KFR - 35GW/77VZBP.KFR - -60LW/27ZBP等型直流变频空调的控制电路原理和结构基本相同,本文以KFR-60LW/27ZBP型空调为例,对海信典型直流变频空调室内机电路故障原因进行分析,并通过实例介绍常见故障的检查修理方法。 单元电路故障检修要点 该空调室内机控制电路以意法半导体公司(ST) 生产的CPU (微处理器)芯片IC08( 型号为ST324 )为核心组成,各引脚功能如表1 ,其引 脚功能是分析室内机电路工作原理和故障维修的基础。室内机接线原理电路如图1 所示,各单元电路故障检修要点简介如下。 1.电源电路(如图2 、图3所示) 由市电输入( C07 、L01F01、Z01 、C18) ,风机控制及交流供电主回路( IC05 、IC055 , CN07 、CN03 等)、+5V 辅助电源(TROl 、IC03等)和市电过零检测电路(R12 、Q01、R18 等)以及室外机供电控制电路( IC09 、RY01 )等组成。当市电输入或辅助电源不工作或工作失常时,将导致整机不工作;风机控制电路失常时,风机停转或转动失常;当室外机供电控制失常时,室外机无电不工作。室内风机NFM型号为YYW16-4-2041,主绕组(蓝-黄线)阻值为360Ω,副绕组(黄-红线)阻值为390Ω;辅助电源变压器TR01型号为DB- -30-06FV II ,初级绕组电阻1kΩ,次级绕组电阻3.5Ω,次级输出电压AC13V。
|
相关热词:#液晶维修
电场激活原位掺杂平面光伏型胶体量子点红外...
时间:2026-03-09
什么是硅片或者晶圆?一文了解半导体硅晶圆
时间:2026-03-09
集成电路的几纳米代表了什么?
时间:2026-03-09
金刚石基GaN问世 化合物半导体行业进入第三...
时间:2026-03-09
实用模拟电路小常识浅析
时间:2026-03-09
寄存器是什么?怎么操作寄存器点亮LED灯?
时间:2026-03-09
一文详解MOS管驱动电路拓扑的设计
时间:2026-03-09
汽车芯片业应汲取的教训
时间:2026-03-09
半导体光刻工艺 光刻—半导体电路的绘制
时间:2026-03-09
电阻的原理和作用 电阻色环识别图 电路中电...
时间:2026-03-09
豆浆机更换电机全过程
时间:2026-03-09
电信 IPTV 常见故障排除方法与检修实例 (三...
时间:2026-03-08
别等到连技术工人都没了,但技术工人的待遇...
时间:2026-03-09
三相电的相序 怎样才能分辨ABC
时间:2026-03-09
TCL王牌 LE50D8810型液晶电视图像抖动故障应...
时间:2026-03-09
MT23机芯特别之处
时间:2026-03-09
康佳35018270三合一板电源+背光灯电路原理与...
时间:2026-03-09
分享一下解决TV远程各种问题的工具方法,你...
时间:2026-03-09
创维LED液晶彩电168P-P65EQF-00电源板原理与...
时间:2026-03-09
杀菌消毒紫外线光源和灯具应用指南
时间:2026-03-09