飞利浦55PUF6051-T3液晶彩电背光电路原理简析
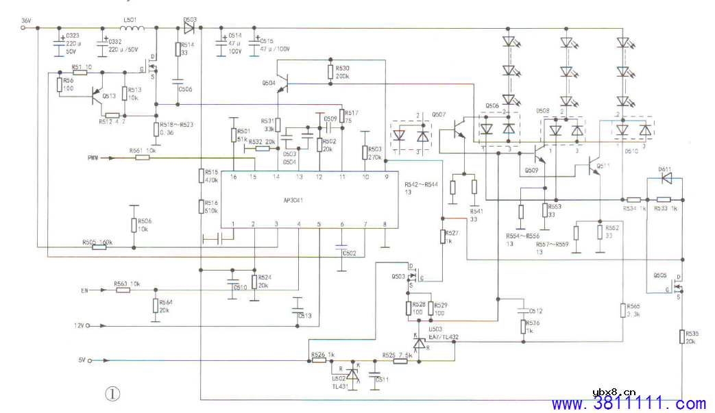
飞利浦55PUF6051-T3液晶彩电背光芯片型号是AP3041,实绘电路如图1所示。主电源输出12V电压供给芯片的⑤脚(VCC供电),36V电压经升压后供给LED灯条,5V电压通过(503给恒流控制电路供电。本机共有12根灯条(每根灯条上有6只3V灯珠),每4根灯条串联成一组,一共三组。 二次开机后,主板发出背光工作EN高电平信号,芯片④脚得到高于2.5V的电压,同时⑤脚得到调光PWM信号,芯片的⑦脚发出驱动脉冲,Q501进入开关状态,36V电压被升高到75V,经D503整流、C514滤波后给LED灯条供电,Q507、 Q509、Q511是三组灯条的恒流控制管。芯片⑨脚输出的控制信号经Q503射极跟随后,驱动三只恒流控制管。 本电路有多路保护电路: (1)36V电源电压过低保护 芯片③脚外接分压电阻R505和R506,对36V电压进行检测,如果③脚电压低于1.25V,芯片停止工作。根据R505和R506的阻值计算,当36V电压低于21V时,芯片不工作。 (2)75V输出电压过高保护 R515、R516对75V电压进行取样,取样电压经R524分压后送给芯片的②脚,当该脚电压达到2.25V时,芯片停止工作。根据R515、R516和R524的阻值估算出,当输出电压超过113V时,芯片停止工作。 (3)灯条短路保护 若灯条中的较多灯珠短路,恒流控制管c极电压过高,该电压经R534、R533分压后使Q505导通,芯片⑨脚输出高电平,Q505导通,芯片的②脚电压超过2.25V,芯片停止工作。 (4)灯条开路保护 在灯条正常点亮时,恒流控制营的c极上有个电压较高,D510(D508、D506)的②、③脚内部的二极管截止,Q504导通,芯片⑩脚(FB)得到⑨脚发出的脉冲信号。如果任一组灯条开路,相对应恒流控制管c极上的电压消失,D510(D508、D506)的②、③脚内部的二极管导通,Q504截止,芯片的14脚无反馈脉冲输入,芯片停止工作。 (5)升压管(由Q501和Q502并联组成)过流保护R518~R523是升压管的电流取样电阻,取样电压经R517送至芯片的11脚(cs检测),当该脚电压升至0.5V时,芯片停止工作。R518~R523是6只0.36Ω电阻,并联后总阻值为0.06Ω,通过计算得知,当通过该电阻的电流(该电流是高频率的脉冲电流,并非直流电流)超过8.4A时,芯片停止工作。 AP3041的⑨脚在保护电路未动作的情况下,根据芯片15脚输入的PWM信号输出相应脉冲(频率为200Hz),通过脉冲占空比来调节通过LED灯条电流的时间,以达到调节亮度的目的。即不管占空比如何,在灯条发光时通过灯条的电流大小是一样的,改变一个周期内灯条发光时间来调节背光亮度。当任何一路保护电路动作时,⑨脚就变为低电平,背光电路停止士作。 本电路的恒流控制由Q503和U503完成。5V电压经R526限流、U502稳压后输出2.5V电压(U502的R极和K极连在一起,构成2.5V的基准源)。当灯条电压没有达到1直流值时,Q511的e极电压较低,2.5V电压经R525和R565分压后的电压低于U503的R极阈值(1.24V),U503的K极处于高阻抗状态,Q503输出的脉冲通过R528、R529驱动恒流控制管;当Q511的e极电压上升到约0.714V(计算值)时,U503的R极电压达到1.24V,U503导遇,Q:503送出约驱动脉冲被短路,恒流控制管截止。 需注意的是,U503并非是常见的TL431,而是TL432(表面丝印号为EA7),两者最大的区别是R极的阈值电压不同,前者是2.5V,而后者是1.24V。如果此处误用了TL431,那么该电路恒流控制值约为600mA(正常值约为180mA),灯条将会被烧坏。 AP3041的①脚(CT)外接电容,当芯片检测到外部电路有问题时,该脚向外接电容充电,当电容两端电压达到2.6V时,芯片进入保护状态。如果维修中需要解除保护,可在此脚外对地接一只10kΩ电阻(使其电压达不到2.6V即可,但解保护须谨慎,防止烧坏元件)。芯片的⑩脚(RT)外接电阻,其阻值决定升压电路的工作频率。当芯片进入保护状态后,16脚(FLAG)输出一个高电平(本机未用)。 另外,在该电路中,芯片的14脚并没有接入恒流控制回路,恒流控制是由IC外部电路完成的。 在有的电路中,该芯片的14脚用于检测恒流取样电阻两端的电压,此时恒流控制信号并非从⑨脚输出,而是通过⑦脚控制升压开关营的导通时间,以此改变LED灯条的电压,从而达到稳定灯条电流的目的。 为延长灯珠寿命,可以拆除一只或两只恒流控制管的E极所接的电流检测电阻,当然三组灯条都要拆除同样的电阻,以免亮度不均。另外,在本电路中,适当减小R525的阻值(升高提供给U503的R极的基准电压),使U503提早导通,也可减小灯条的电流。 |
相关热词:#液晶维修
电场激活原位掺杂平面光伏型胶体量子点红外...
时间:2026-03-09
什么是硅片或者晶圆?一文了解半导体硅晶圆
时间:2026-03-09
集成电路的几纳米代表了什么?
时间:2026-03-09
金刚石基GaN问世 化合物半导体行业进入第三...
时间:2026-03-09
实用模拟电路小常识浅析
时间:2026-03-09
寄存器是什么?怎么操作寄存器点亮LED灯?
时间:2026-03-09
一文详解MOS管驱动电路拓扑的设计
时间:2026-03-09
汽车芯片业应汲取的教训
时间:2026-03-09
半导体光刻工艺 光刻—半导体电路的绘制
时间:2026-03-09
电阻的原理和作用 电阻色环识别图 电路中电...
时间:2026-03-09
豆浆机更换电机全过程
时间:2026-03-09
电信 IPTV 常见故障排除方法与检修实例 (三...
时间:2026-03-08
三相电的相序 怎样才能分辨ABC
时间:2026-03-09
《洗衣机维修从入门到精通》电子书PPT之三
时间:2026-03-09
电气电工专业就业前景,如果再给你一次机会...
时间:2026-03-09
电工师傅你知道变送器标准信号是多少吗?百...
时间:2026-03-09
TCL王牌 LE50D8810型液晶电视图像抖动故障应...
时间:2026-03-09
TCL L39E5090-3D型液晶电视自动关机故障检修...
时间:2026-03-09
长虹55Q2R型液晶电视,上电后指示灯亮,二次...
时间:2026-03-09
MT23机芯特别之处
时间:2026-03-09