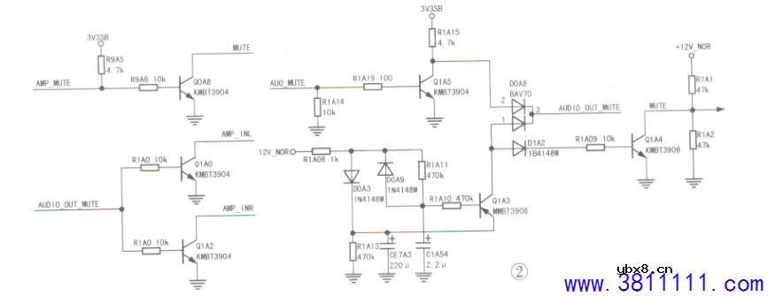
TPA3136系列D类功放芯片故障检修实例 故障现象1:无伴音。 分析检修:先测量保险管FB6A1,若断路,可判定功放芯片短路。若FB6A1未熔断,但后端对地电阻很小,则说明功放芯片异常。若FB6A1两端电压均正常,此时测IC15、16、27、28、7脚电压,正常均为12V;再测⑨脚电压,若电压低于7V,则故障原因可能是IC内部LDO电路异常,不妨先代换IC。若上述供电正常,则测量①、②脚电压,若两脚电压均为低电平,则需检查①脚外部静音控制电路,如图2所示。 正常工作时,三极管Q0A8、Q1A4均处于截止状态,其c极均为高电平。Q1A3及其外围元件组成的开/关机静音控制电路,在开/关机时Q1A3导通,Q1A4随之导通,MUTE信号变为低电压,若Q0A8、Q1A4基极均为低电平,但MUTE信号也为低电平,这时重点检查三极管Q0A8、Q1A4的上拉电阻R1A1及①脚外接滤波电容。 故障现象2:某一声道无伴音。 分析检修:检查R.L音频输入通道,再检查静音控制管Q1A0或Q1A2,然后检查R.L通道与主芯片间的电路,接着查各功率单元部分供电,最后测自举端电压,正常值均高于7V,否则,先替换自举电容C6A14、C6A06.C6A15、C6A21(见图1),然后更换功放芯片。 故障现象3:伴音中有噪音。 分析检修:先检查供电端滤波电容,再检查IC底部是否良好,最后更换芯片。 一台创维42X6型液晶彩电,开机后左侧扬声器中有杂音。上电试机,发现在播放开机音乐时,左侧扬声器中无杂音,说明故障与功放无关,故障部位可能在主芯片音频切换前的电路中,因为开机音乐由控制系统发出,在主芯片内进行切换。为准确找到故障部位,同时断开TPA3136的3、12脚输入通道中的电容C6A09、C6A23,故障依旧,怀疑主芯片有问题。由于替换主芯片麻烦,故采用换主板维修,但更换主板后故障仍存在;交换左右喇叭,故障仍在,至此怀疑故障可能系外部干扰所致。将电视机搬到邻居家试,故障现象消失,由此推断用户家中电网..电灯空调或路由器等有干扰。 经查,路由器异常,更换路由器后故障排除。
|
相关热词:#液晶维修
什么是RTSP? RTSP和RTMP的区别
时间:2026-04-24
LCD1602显示原理
时间:2026-04-24
什么是BGA?BGA的结构和性能
时间:2026-04-24
降低电机驱动风险:栅极驱动器隔离的关键作...
时间:2026-04-24
电阻温度系数
时间:2026-04-24
占空比什么意思_占空比计算公式
时间:2026-04-24
详解卡尔曼滤波原理
时间:2026-04-23
什么是IMU(惯性传感器)
时间:2026-04-23
编码器是什么?编码器有哪些分类?
时间:2026-04-23
电容器颜色代码
时间:2026-04-23
豆浆机更换电机全过程
时间:2026-03-09
电信 IPTV 常见故障排除方法与检修实例 (三...
时间:2026-03-08
18个电动机知识,转子转速与旋转磁场的转速...
时间:2026-03-10
星三角降压启动控制线路的接线技巧常见故障...
时间:2026-03-10
图解一灯单控、双控、三控、四控照明灯控制...
时间:2026-03-10
电工距离保护有几段?这解释合理不?
时间:2026-03-10
图解电能表的接线大全方法
时间:2026-03-10
电工知识分享视频
时间:2026-03-10
华哥现场分享线电压、相电压,电工知识轻松...
时间:2026-03-10
L1、L2、L3、N、PE,分别用什么颜色的电线?...
时间:2026-03-10