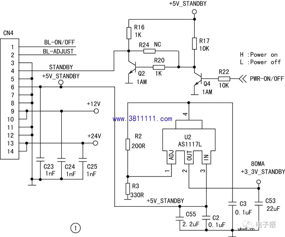
一台创维32E600F型液晶彩电,接通电源后指示灯亮(为红色),但二次不开机。 该机采用5800-A8M500-OP50主板。正常时,通电后指示灯为红色,按遥控器上“开机”键后,指示灯变为绿色,随后背光亮,出现广告画面与声音。实修时,先观察二次开机时指示灯颜色是否变化。经查,二次开机时指示灯始终为红色,不能变为绿色。通电后,测得主板上插座CN4的6脚5V待机电压正常;二次开机后,测得CN44脚(STANDBY)开/关机控制端电压一直为0V,不变化,而正常时开机应为高电平,电压值约为3.5V,据此判断故障发生在主板上。 接下来检查主芯片是否输出电源开启控制电压,测得主芯片PWR-ON/OFF端口的电压始终为0V低电平(主芯片采用BGA封装,可以测量R22连接主芯片一端的电压),而正常时待机应为0V,开机应为3.2V左右,说明主芯片没有发出开机指令。相关电路如图1所示。
造成二次不开机的原因主要有:主板上的DC-DC电路不正常;主芯片的供电电压不正常;主芯片的复位电路工作不正常;主芯片的时钟振荡电路工作不正常;总线控制电路工作不正常;软件故障。首先检查主板上DC-DC转换块,发现5VSTB转3.3VSTB变换块U2(AS1117L)2脚输出的电压(标注为+3.3V_STANDBY)只有0.5V,而测量U2的输入端3脚电压为4.9V,正常,说明故障出在U2及其外围元件。检查U2外围元件未见异常,输出端也没有短路现象,估计U2已损坏。更换U2后试机,故障排除。+3.3V_STANDBY不仅为主芯片U100内的MCU供电,而且还为FLASH存储器U103(25Q16BVSIG)供电,此电压异常会导致主板的控制系统无法正常工作。 |
相关热词:#液晶维修
电场激活原位掺杂平面光伏型胶体量子点红外...
时间:2026-03-09
什么是硅片或者晶圆?一文了解半导体硅晶圆
时间:2026-03-09
集成电路的几纳米代表了什么?
时间:2026-03-09
金刚石基GaN问世 化合物半导体行业进入第三...
时间:2026-03-09
实用模拟电路小常识浅析
时间:2026-03-09
寄存器是什么?怎么操作寄存器点亮LED灯?
时间:2026-03-09
一文详解MOS管驱动电路拓扑的设计
时间:2026-03-09
汽车芯片业应汲取的教训
时间:2026-03-09
半导体光刻工艺 光刻—半导体电路的绘制
时间:2026-03-09
电阻的原理和作用 电阻色环识别图 电路中电...
时间:2026-03-09
豆浆机更换电机全过程
时间:2026-03-09
电信 IPTV 常见故障排除方法与检修实例 (三...
时间:2026-03-08
三相电的相序 怎样才能分辨ABC
时间:2026-03-09
分享一下解决TV远程各种问题的工具方法,你...
时间:2026-03-09
格兰仕G90F25CN3LV-Q6(GO)变频 微波炉,按启...
时间:2026-03-09
九阳电压力锅维修过程
时间:2026-03-09
《洗衣机维修从入门到精通》电子书PPT之三
时间:2026-03-09
安装师傅却说:他只是帮忙的,并表示这个线...
时间:2026-03-09
电气电工专业就业前景,如果再给你一次机会...
时间:2026-03-09
电工师傅说,“干的农民工搬砖的活儿,挣的...
时间:2026-03-09