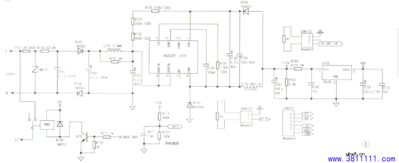
苏泊尔智能电饭煲FC29型电源板常见故障维修 苏泊尔智能电饭煲大量采用FC29型电源板,该板电路如图1所示。
例1:上电后,显示屏的背光与面板上的指示灯闪烁,并伴有“哔哔”声,有时完全不通电。 分析检修:.上电开机,测量三端稳压器U102(78L05)①脚电压在2V~3V间波动,正常值应为5V;U102供电输入端③脚电压只有6V,正常值为12V。判定问题出在电源板上。测量300V滤波电容C102、C103两端电压,发现C102两端电压正常,但C103两端电压仅为几十伏,有时为0V,这明显不对。C102、C103、L101、R101组成滤波电路,实测R101阻值明显变大,分析认为,导致R101烧坏的原因应是L101性能变差,同时更换R101和L101后试机,故障排余。 提示:(1)R101和L101损坏是本型电源板的一个通病。(2)如果发现R101烧毁,在断电后要用灯泡放掉C102中的残存电荷,以防触电。
例2:不通电。 分析检修:上电,测得C102两端电压为0V,交流电压输入端L.N之间的电压也为0V,而供插座中的220V交流电正常,经查,该机锅底传感器中的温度保险开路,并且发热盘上有异物。该传感器外形如图2所示,内置两只192°C温度保险管,1只50kΩ(室温25°C时的阻值)热敏电阻。清除发热盘上异物并更换温度保险管后试机,故障排除。 提示:导致温度保险开路的常见原因有:1.电饭煲内锅变形,不能与发热盘紧密接触,导致发热盘温度过高;2发热盘上面有残留的米粒等异物;3.发热盘变形,和内锅锅底接触不好;4.电源板上继电器触点粘连,导致发热盘长期工作。 例3:开机工作几分钟后屏显故障代码"EO",并发出报警声。 分析检修:该故障常见原因是上传感器(25°C时阻值为100kΩ)开路(断线)了。因上传感器处在高温高湿环境中,加之有反复开合上盖,所以故障率较高。须注意的是,测量这个传感器的阻值并不能准确判断其性能,最好进行代换试验。如果代换后解决不了问题,就检查插座CN102和CN101之间的连线是否接触良好。最后检查控制板。
例4:上也后发热盘就进入加热状态。 分析检修:苏泊尔智能电饭堤的工作流程如下:泡米→加热→让米粒吸水→再加热沸腾→米熟停止加热→保温。泡米的过程是不加热的,约几分钟后才开始加热几分钟,让米吸足水,然后再次加热到水沸腾。实修时,可通过钳形电流表监测整机工作电流(电流大小由整机功率确定,如750W的电饭煲,其工作电流最大值在不超过4A)。检查控制板上的继电器及其控制电路,在正常情况下,R111上端电压在加热时为4.7V,不加热时为0V,如图3所示。上电,测得R111上端电压正常,说明控制板正常,怀疑三极管Q101击穿。实测Q101的c,e极确实已经击穿,换新后故障排除。 提示:因这类电饭凭为间歇加热方式,所以测量R111上端电压时,至少监测10分钟才能看到电压的变化。 例5:不通电。 分析检修:先上电测量电源板上L、N端口间的交流220V电压正常,但C102两端无300V电压,经查,R106(20Ω/2W)开路。根据经验,导致认106损坏的原因多是D101、D102、C102、C101击穿或漏电所致,检查这几只元件,发现D102性能不良,更换R106、D102后试机,故障排除。 提示:R106不能换用普通碳膜电阻,可换用阻值为10Ω-47Ω、功率为2W-5W的线绕电阻。 例6:上也后显示故障代码"E1" 分析检修:查资料知故障代码"E1"表示下传感器(室温25°C时的阻值为50kΩ)开路。实修发现,下传感器损坏率较低,故障点往往在其连线上,因为这两条连线上下活动,外皮易被磨破,并接触到金属底壳,从而出现本故障。经查,下传感器的连线已破损。更换连线后试机,故障排除。 例7:不通电。 分析检修:上电,测量电源板上的AC220V电压正常,C102、C103两端电压为300V,也正常,U102①脚无5V电压输出。C107两端无12V电压。检测R102-R105、C105、C106、D104、U101这几个元件,发现R102损坏,换新后故障排除。 例8:控制板功能操作正常,不加热,也不显示故障代码。 分析检修:首先测量发热盘的阻值,正常值为50Ω-90Ω(视功率而定),接着测量5V和12V供电,均正常。长时间监测R111上端电压(参见图4),变化正常,但继电器K102无动作声。检查R111、R112,Q101、D108,发现Q101极间开路损坏,换新后故障排除。
|
智能电视存储已满怎么办?这几招让电视焕然...
时间:2026-03-09
创维40E360E液晶彩电收看中出现不定时花屏、...
时间:2026-03-09
创维24E12RH液晶电视背光灯不亮,有伴音
时间:2026-03-09
TCL王牌L24S10液晶彩电TV状态无图像,无伴音...
时间:2026-03-09
创维32E60HR液晶彩电通电后三无,电源蓝灯亮...
时间:2026-03-09
TCL—L37M71液晶彩电屏左边下部有局部噪波点...
时间:2026-03-09
TCL—LCD47K73液晶电视正常收看中有时黑屏,...
时间:2026-03-09
海信TLM46V89PKV液晶电视开机约五分钟出现花...
时间:2026-03-09
海信TLM42V66PK液晶彩电开机后电源指示灯闪...
时间:2026-03-09
东芝46K100C液晶彩电二次开机红灯能转绿灯,...
时间:2026-03-09
电信 IPTV 常见故障排除方法与检修实例 (三...
时间:2026-03-08
格兰仕G90F25CN3LV-Q6(GO)变频 微波炉,按启...
时间:2026-03-09
《洗衣机维修从入门到精通》电子书PPT之三
时间:2026-03-09
图文解说微波炉的原理知识与维修。
时间:2026-03-08
九阳电压力锅维修过程
时间:2026-03-09
洗衣机出现常见故障知识问答
时间:2026-03-08
电磁炉常见故障检修几例
时间:2026-03-09
豆浆机更换电机全过程
时间:2026-03-09
图解小天鹅全自动洗衣机各零部件及故障维修...
时间:2026-03-08
一台电压力锅死机的原因竟然是显示屏故障
时间:2026-03-08