在复杂多变的模拟电路中,少不了学习三极管,过往的血泪史,不想再提,什么正偏反偏都给我统统滚蛋!今天来点实际的。
三极管有三个工作状态:截止、放大、饱和,放大状态很有学问也很复杂,多用于集成芯片,比如运放,现在不讨论。
其实,对信号的放大,我们通常用运放处理,三极管更多的是当做一个开关管来使用,且只有截止、饱和两个状态。
截止状态看作是关,饱和状态看作是开。
Ib≥1mA时,完全可以保证三极管工作在饱和状态,对于小功率的三极管此时Ic为几十到几百mA,驱动继电器、蜂鸣器等功率器件绰绰有余。
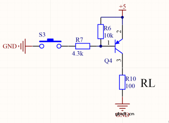
把三极管箭头理解成一个开关,如图1为NPN型三极管,按下开关S1,约1mA的Ib流过箭头,三极管工作在饱和状态,c极到e极完全导通,c极电平接近0V(GND),负载RL两端压降接近5V。
Ib与Ic电流都流入e极,根据电流方向,e极为低电平,应接地,c极接负载和电源。

图1:NPN三极管
如图2为PNP型三极管,按下开关S2,约1mA的Ib流过箭头,三极管工作在饱和状态,e极到c极完全导通,c极电平接近5V,负载RL两端压降接近5V。
Ib与Ic电流都流出e极,根据电流方向,e极为高电平,应接电源,c极接负载和地。

图2:PNP三极管
如图3,对于NPN三极管,更应该在b极加一个下拉电阻,一是为了保证b、e极间电容加速放电,加快三极管截止;二是为了保证给三极管b极一个已知逻辑状态,防止控制输入端悬空或高阻态时对三极管工作状态的不确定。

图3:NPN三极管加下拉电阻
如图4,对于PNP三极管,更应该在b极加一个上拉电阻,原理同上。

图4:PNP三极管加上拉电阻
如图5,对于感性负载,必须在负载两端并联一个反向续流二极管,因为三极管在关断时,线圈会自感产生很高的反向电动势,而续流二极管提供的续流通路,同时钳位反向电动势,防止击穿三极管。
续流二极管的选型必须是快恢复二极管或肖特基二极管,两者响应速度快。

图5:NPN三极管驱动蜂鸣器
如图6,对于某些控制信号为低电平时,可能并不是真正的0V,一般在1V以内,为保证三极管完全截止,不得不在三极管b极加一个反向稳压管或正向二极管,以提高三极管导通的阈值电压。
根据个人经验,推挽输出的数字信号不用加,OC输出、二极管输出以及延时控制有必要加,通常稳压管正常的工作电流≥1mA。

图6:NPN三极管驱动继电器
如图7,为三极管延时导通,快速关断的一个仿真电路,D1、R2、C1、D2构成延时导通Q2的回路,C1的电压为12V的时候Q2导通,R3、Q1、R4、R1构成快速关断Q2的回路,C1通过R3和Q1快速放电。

图7:用三极管实现继电器的延时控制
要点:
对于NPN三极管,在不考虑三极管的情况下,b极电阻与下拉电阻的分压必须大于0.7V,PNP同理。
b极电流必须≥1mA可保证三极管处于饱和状态,此时Ic满足三极管最大的驱动能力。
另外,对于三极管的放大倍数β,指的是输出电流的驱动能力放大了β,比如100倍,并不是把输出电流真正的放大了100倍,切记!
审核编辑:彭静
影响介电常数的因素有哪些?
时间:2026-04-22
关于电流互感器基础知识介绍
时间:2026-04-22
开关电源的工作原理及特性
时间:2026-04-22
绝缘栅双极型晶体管(IGBT)外形、等效结构与...
时间:2026-04-22
信噪比(SNR)的定义,如何计算信噪比
时间:2026-04-22
波特率是什么意思_怎样计算波特率
时间:2026-04-21
RS485基本知识介绍
时间:2026-04-18
什么是激光雷达?激光雷达的构成与分类
时间:2026-04-18
Excelpoint - 一文了解SiC MOS的应用
时间:2026-04-18
什么是磁电阻器?磁电阻特性及应用
时间:2026-04-18
半导体光刻工艺 光刻—半导体电路的绘制
时间:2026-03-09
石英灯电子变压器电路原理
时间:2026-03-06
什么是室温超导?半导体时代将走向结束?芯...
时间:2026-03-09
什么是硅片或者晶圆?一文了解半导体硅晶圆
时间:2026-03-09
电阻的原理和作用 电阻色环识别图 电路中电...
时间:2026-03-09
北京理工大学实现了光导型向平面光伏型量子...
时间:2026-03-09
HTCC:半导体封装的理想方式
时间:2026-03-06
如何利用可扩展的柔性中间层制备超低模量电...
时间:2026-03-09
NVIDIA CPU+GPU超级芯片大升级!
时间:2026-03-09
光伏控制器简介
时间:2026-03-06