有时候,我们所设定的低电压准位未必就能使三极管开关截止,尤其当输入准位接近0.6伏特的时候更是如此。想要克服这种临界状况,就必须采取修正步骤,以保证三极管必能截止。图6就是针对这种状况所设计的两种常见之改良电路

图6 确保三极管开关动作,正确的两种改良电路
图6(a) 的电路,在基射极间串接上一只二极管,因此使得可令基极电流导通的输入电压值提升了0.6伏特,如此即使Vin值由于信号源的误动作而接近0.6伏特时,亦不致使三极管导通,因此开关仍可处于截止状态。
图6(b)的电路加上了一只辅助-截止(hold-off)电阻R2,适当的R1,R2及Vin值设计,可于临界输入电压时确保开关截止。由图6(b)可知在基射极接面未导通前(IB0),R1和R2形成一个串联分压电路,因此R1必跨过固定(随Vin而变) 的分电压,所以基极电压必低于Vin值,因此即使Vin接近于临界值(Vin=0.6伏特) ,基极电压仍将受连接于负电源的辅助-截止电阻所拉下,使低于0.6伏特。由于R1,R2及VBB值的刻意设计,只要Vin在高值的范围内,基极仍将有足够的电压值可使三极管导通,不致受到辅助-截止电阻的影响。
>>>加速电容器

图7 加了加速电容器的电路
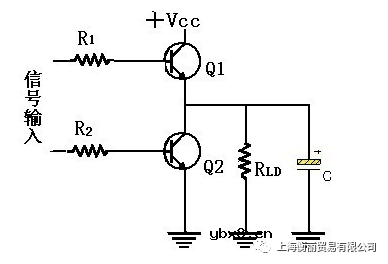
有时候三极管开关的负载并非直接加在集电极与电源之间,而是接成图8的方式,这种接法和小信号交流放大器的电路非常接近,只是少了一只输出耦合电容器而已。这种接法和正常接法的动作恰好相反,当三极管截止时,负载获能,而当三极管导通时,负载反被切断,这两种电路的形式都是常见的,因此必须具有清晰的分辨能力。

图8 将负载接于三极管开关电路的改进接法
>>>图腾式开关

图腾式开关
三极管开关应用之一>>> 驱动指示灯
图10(a)即是利用晶体管开关来指示一只数字正反器(flip-flop)的输出状态。假使正反器的输出为高准位(一般为5伏特) ,晶体管开关便被导通,而令指示灯发亮,因此操作员只要一看指示灯,便可以知道正反器目前的工作状况,而不须要利用电表去检测。
有时信号源(如正反器)输出电路之电流容量太小,不足以驱动晶体管开关,此时为避免信号源不胜负荷而产生误动作,便须采用图10(b) 所示的改良电路,当输出为高准位时,先驱动射极随耦晶体管Q1做电流放大后,再使Q2导通而驱动指示灯,由于射极随耦级的输入阻抗相当高,因此正反器之须要提供少量的输入电流,便可以得到满意的工作。
数字显示器图10(a)之电路经常被使用于数字显示器上。

审核编辑:汤梓红
影响介电常数的因素有哪些?
时间:2026-04-22
关于电流互感器基础知识介绍
时间:2026-04-22
开关电源的工作原理及特性
时间:2026-04-22
绝缘栅双极型晶体管(IGBT)外形、等效结构与...
时间:2026-04-22
信噪比(SNR)的定义,如何计算信噪比
时间:2026-04-22
波特率是什么意思_怎样计算波特率
时间:2026-04-21
RS485基本知识介绍
时间:2026-04-18
什么是激光雷达?激光雷达的构成与分类
时间:2026-04-18
Excelpoint - 一文了解SiC MOS的应用
时间:2026-04-18
什么是磁电阻器?磁电阻特性及应用
时间:2026-04-18
石英灯电子变压器电路原理
时间:2026-03-06
半导体光刻工艺 光刻—半导体电路的绘制
时间:2026-03-09
什么是室温超导?半导体时代将走向结束?芯...
时间:2026-03-09
什么是硅片或者晶圆?一文了解半导体硅晶圆
时间:2026-03-09
电阻的原理和作用 电阻色环识别图 电路中电...
时间:2026-03-09
NVIDIA CPU+GPU超级芯片大升级!
时间:2026-03-09
北京理工大学实现了光导型向平面光伏型量子...
时间:2026-03-09
HTCC:半导体封装的理想方式
时间:2026-03-06
汽车芯片业应汲取的教训
时间:2026-03-09
半导体行业之ICT技术简介
时间:2026-03-09