电流采样单元是在电磁炉工作时提供给单片机电流采样信号的采样电路。单片机时刻检测输入电流的变化,根据检测到的电流采样信号,自动调整PWM信号,使电磁炉做输出功率的恒定处理,单片机也会根据检测电流采样信号的变化来检测电磁炉的输入电流,从而自动做出各种动作。当单片机在同步电路检测到合适的有锅具的脉冲数后,将会用0.5~2s的时间来检测电流的变化,通过电流变化的差值确定加热锅具的材质、加热面积的大小尺寸是否符合加热要求,当电流采样信号变化过大时,单片机做无锅具的判断。现在市场上主流的电磁炉电路中有两种常用的电流采样单元电路,分别是采用电流互感器采样的电流采样单元和采用电阻压降采样的电流采样单元。下面将分别介绍这两种采样电路的工作原理。
(1)采用电流互感器采样的电流采样单元如下图(a)所示。电流互感器CT1二次测得的交流电压,经过D10~D13组成的桥式整流器整流。经EC5平滑后的直流电压送到CPU的I-A/D口,CPU根据此电压信号的变化来检测电磁炉的输入电流。电流互感器CT1的匝数比为1:3000,匝数比大,则其在大电流的工作时感应出来的电流线性好。VR1是0~10kΩ的可调电阻,主要用来调整因为结构误差引起的功率偏差,也可通过调节此电阻来改变电流检测的基准,达到调节电磁炉输出功率大小的目的。当VR1阻值增大时,相应的电流检测的电压会提高。在CT1初级电流一定的情况下,CT1次级感应出来的电压相应提高,程序根据A/D口模拟量信号的变化进行相应的控制,根据软件恒功的要求,功率会相对下降。

(2)采用电阻采样的电流采样单元如下图(b)所示。电阻R320是串接在IGBT管e极与电源负极之间的采样电阻,一般选取0.01Ω,使其在通过10A电流时压降达到0.1V的技术要求。比较器IC4A和外围电路组成放大系数为100倍的正向直流放大器,在VR端即可获得放大100倍后的电流采样电压,此电压送到CPU的I-A/D口,使单片机做出相应动作。可变电阻VR作用与电流互感器采样的电流采样单元中的VR1作用相同,在此不在复述。

影响电磁炉输出功率的因素有:电流反馈、同步比较、电压检测、浪涌抑制、驱动输出、PWM脉冲、5UF滤波电容、高低压供电以及锅具等电路。可根据故障情况逐步排除即可。
作用:判断有无锅具、恒定电流、稳定调节功率提供反馈输入电流。
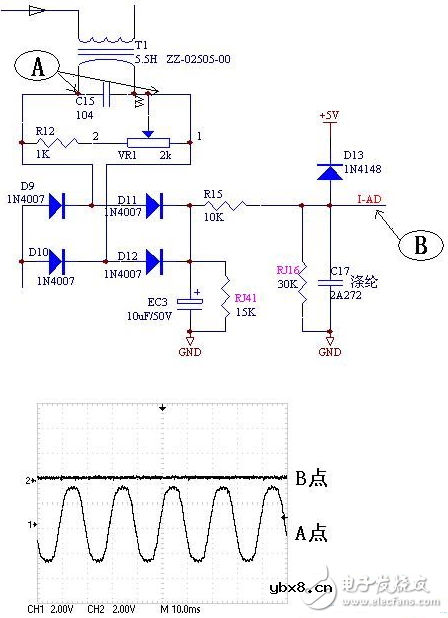
电流互感器T1的次级测得的交流(AC)电压。经D9~D12组成的桥式整流电路整流,EC3电解电容滤波平滑、由电阻R15、RJ41、RJ16分压后,所获得的电流电压送到CPU,该电压越高表示电源输入的电流越大,待机时电流取样基本为零,如图3.1所示,电流越大,A点的电流电压波形幅值越高,B点的取样点就越高,表示功率越大。电容EC3选值时不应太大,如果太大了,会造成电容充放电时间太长,影响读取电流AD时间,从而会导致开机时,功率上升的时间很慢。
VR1电位器作校准功率用,通过VR1电阻的大小,就可以调节B点的输出电压,电阻越小,功率越大,反之就功率越小,一般调节电位器在中间位置。
CPU根据监测电压AD的变化,作出各种动作指令
1、判断是否放入合适的锅具。(锅具是否小于Φ80(或Φ60)、是否有偏锅,电流过小,再判PWM是否最大,两者满足则判为无锅)
2、限定最大电流,在低电压时保证电流恒定或不超过。保护关键器件工作在规格要求范围内,以及防止输入电源线或线路板走线过电流不够造成烧断。
3、配合电压AD取样电路及电调控PWM的脉宽,令输出功率保持稳定。
此电路易出现的现象:功率压死、功率飘移、无功率输出、断续加热等。

相关热词:#电磁炉
影响介电常数的因素有哪些?
时间:2026-04-22
关于电流互感器基础知识介绍
时间:2026-04-22
开关电源的工作原理及特性
时间:2026-04-22
绝缘栅双极型晶体管(IGBT)外形、等效结构与...
时间:2026-04-22
信噪比(SNR)的定义,如何计算信噪比
时间:2026-04-22
波特率是什么意思_怎样计算波特率
时间:2026-04-21
RS485基本知识介绍
时间:2026-04-18
什么是激光雷达?激光雷达的构成与分类
时间:2026-04-18
Excelpoint - 一文了解SiC MOS的应用
时间:2026-04-18
什么是磁电阻器?磁电阻特性及应用
时间:2026-04-18
基于逻辑门的构成解释如何完成任意逻辑的管...
时间:2026-03-08
彩灯电路
时间:2026-03-05
NE555的有趣电路设计分享
时间:2026-03-08
三相异步电动机原理
时间:2026-03-04
光耦在电子电路中作用、关键参数详解
时间:2026-03-08
三相异步电动机的拆装详讲
时间:2026-03-04
从0学电路,万用表演示测量三极管方法
时间:2026-03-08
电动机单线远程正反转控制电路图
时间:2026-03-04
H桥电机驱动电路解析
时间:2026-03-08
转角测量电路
时间:2026-03-05