当前位置:首页 > 电路图基础 > 正文

单相全桥pwm整流电路及工作原理

来源:网络  发布者:电工基础  发布时间:2026-03-07 16:19
  什么是整流电路   “整流电路”(rectifying circuit)是把交流电能转换为直流电能的电路。大多数整流电路由变压器、整流主电路和滤波器等组成。它在直流电动机的调速、发电机的励磁调节、电解、电镀等领

  什么是整流电路

  “整流电路”(rectifying circuit)是把交流电能转换为直流电能的电路。大多数整流电路由变压器、整流主电路和滤波器等组成。它在直流电动机的调速、发电机的励磁调节、电解、电镀等领域得到广泛应用。整流电路通常由主电路、滤波器和变压器组成。20世纪70年代以后,主电路多用硅整流二极管晶闸管组成。滤波器接在主电路与负载之间,用于滤除脉动直流电压中的交流成分。变压器设置与否视具体情况而定。变压器的作用是实现交流输入电压与直流输出电压间的匹配以及交流电网与整流电路之间的电隔离。

  整流电路的作用是将交流降压电路输出的电压较低的交流电转换成单向脉动性直流电,这就是交流电的整流过程,整流电路主要由整流二极管组成。经过整流电路之后的电压已经不是交流电压,而是一种含有直流电压和交流电压的混合电压。习惯上称单向脉动性直流电压。

  整流电路作用原理

  1.半波整流电路

  半波整流电路是一种最简单的整流电路。它由电源变压器B 、整流二极管D 和负载电阻Rfz ,组成。变压器把市电电压(多为220伏)变换为所需要的交变电压e2,D 再把交流电变换为脉动直流电。  变压器砍级电压e2,是一个方向和大小都随时间变化的正弦波电压,它的波形如图5-2(a)所示。在0~K时间内,e2为正半周即变压器上端为正下端为负。此时二极管承受正向电压面导通,e2通过它加在负载电阻Rfz上,在π~2π 时间内,e2为负半周,变压器次级下端为正;上端为负。这时D承受反向电压,不导通,Rfz,上无电压。在2π~3π时间内,重复0~π 时间的过程,而在3π~4π时间内,又重复π~2π时间的过程…这样反复下去,交流电的负半周就被“削”掉了,只有正半周通过Rfz,在Rfz上获得了一个单一右向(上正下负)的电压,如图5-2(b)所示,达到了整流的目的,但是,负载电压Usc。以及负载电流的大小还随时间而变化,因此,通常称它为脉动直流。

  这种除去半周、图下半周的整流方法,叫半波整流。不难看出,半波整流是以“牺牲”一半交流为代价而换取整流效果的,电流利用率很低(计算表明,整流得出的半波电压在整个周期内的平均值,即负载上的直流电压Usc =0.45e2,此处注意e2是变压器二次端口的有效值,而不是最大值。如变压器得到e2=

单相全桥pwm整流电路及工作原理

,e2取值为20 )因此常用在高电压、小电流的场合,而在一般无线电装置中很少采用。

单相全桥pwm整流电路及工作原理

  2.全波整流电路

  如果把整流电路的结构作一些调整,可以得到一种能充分利用电能的全波整流电路。图5-3 是全波整流电路的电原理图。

  全波整流电路,可以看作是由两个半波整流电路组合成的。变压器次级线圈中间需要引出一个抽头,把次组线圈分成两个对称的绕组,从而引出大小相等但极性相反的两个电压e2a 、e2b ,构成e2a 、D1、Rfz与e2b 、D2、Rfz ,两个通电回路。

  全波整流电路的工作原理,可用图5-4 所示的波形图说明。在0~π间内,e2a 对Dl为正向电压,D1 导通,在Rfz 上得到上正下负的电压;e2b 对D2为反向电压,D2 不导通。在π-2π时间内,e2b 对D2为正向电压,D2导通,在Rfz 上得到的仍然是上正下负的电压;e2a 对D1为反向电压,D1 不导通。

  带平衡电抗器的双反星型可控整流电路带平衡电抗器的双反星形可控整流电路是将整流变压器的两组二次绕组都接成星形,但两组接到晶闸管的同名端相反;两组二次绕组的中性点通过平衡电控器LB连接在一起。

单相全桥pwm整流电路及工作原理

  3.桥式整流电路

  桥式整流电路是使用最多的一种整流电路。这种电路,只要增加两只二极管口连接成“桥”式结构,便具有全波整流电路的优点,而同时在一定程度上克服了它的缺点。

  整流电路桥式整流电路的工作原理如下:e2为正半周时,对D1、D3和方向电压,Dl,D3导通;对D2、D4加反向电压,D2、D4截止。电路中构成e2、Dl、Rfz 、D3通电回路,在Rfz ,上形成上正下负的半波整流电压,e2为负半周时,对D2、D4加正向电压,D2、D4导通;对D1、D3加反向电压,D1、D3截止。电路中构成e2、D2Rfz 、D4通电回路,同样在Rfz 上形成上正下负的另外半波的整流电压。

  如此重复下去,结果在Rfz ,上便得到全波整流电压。其波形图和全波整流波形图是一样的。从图5-6中还不难看出,桥式电路中每只二极管承受的反向电压等于变压器次级电压的最大值,比全波整流电路小一半。

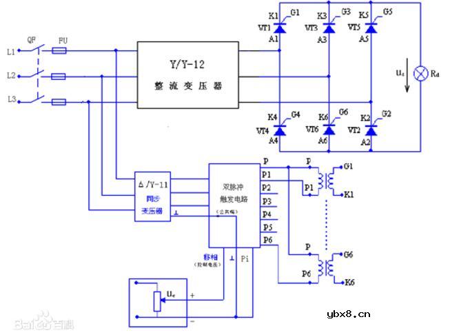
  三相桥式全控电路TR为三相整流变压器,其接线组别采用Y/Y-12。VT1~VT6为晶闸管元件,FU1~FU6为快速熔断器。TS为三相同步变压器,其接线组别采用△/Y-11。P端为集成化六脉冲触发电路+24V电源输出端,接脉冲变压器一次绕组连接公共端。P1~P6端为集成化六脉冲触发电路功放管V1~V6集电极输出端,分别接脉冲变压器一次绕组的另一端。UC端为移相控制电压输入端。

  三相桥式半控电路三相桥式半控整流电路与三相桥式全控整流电路基本相同,仅将共阳极组VT4,VT6,VT2的晶闸管元件换成了VD4,VD6,VD2整流二极管,以构成三相桥式半控整流电路。

单相全桥pwm整流电路及工作原理

  整流电路的分类

  1.单相整流电路

  图1a为单相半波可控整流电路。图中ug为晶闸管的触发脉冲,其工作过程如下:当u2负半周时,晶闸管不导通。在u2正半周时,不加触发脉冲之前,晶闸管也不导通,只有加触发脉冲之后,晶闸管才导通,这时负载Rd上流过电流。在电流为零时刻,晶闸管自动关断,为下一次触发导通作好准备,如此循环往复,负载上得到脉动的直流电压ud。晶闸管从开始承受正向电压起到开始导通这一角度称为控制

  2.相控电路图

  角,以α表示。这样,只要改变控制角α的大小,即改变触发脉冲出现的时刻,就改变了直流输出电压的平均值。触发脉冲总是在电源周期的同一特定时刻加到晶闸管的控制极上,所以,触发脉冲和电源电压在频率和相位上要配合好,这种协调配合的关系称为同步。图1b为单相桥式可控整流电路。它与单相半波可控整流电路相比,其变压器利用系数较高,直流侧脉动的基波频率为交流基波的二倍,故为小功率场合常用的整流电路之一。 这里,脉波数P的概念很重要。所谓脉波数就是在交流电源的一个周期之内直流侧输出波形的重复次数。通常脉波数越多,直流侧输出越平滑,交流侧电流越接近正弦波。为了增加脉波数,可以增加交流侧相数,但是, 一般相数增加越多,各相的通电时间变得越短,这样会使整流元件与整流变压器副边绕组的利用率变坏,使装置体积变大,成本提高。图1c为单相桥式半控整流电路,由于可控的晶闸管与不控的二极管混合组成,故称半控。F称续流二极管,若直流电压变为负值,它成为直流侧环流的路径,维持输出电压为零。

  单相整流电路比较简单,对触发电路的要求较低,相位同步问题很简单,调整也比较容易。但它的输出直流电压的纹波系数较大。由于它接在电网的一相上,易造成电网负载不平衡,所以一般只用于4kW以下的中小容量的设备上。如果负载较大,一般都用三相电路。

  3.三相整流电路

  当整流容量较大,要求直流电压脉动较小,对快速性有特殊要求的场合,应考虑采用三相可控整流电路。这是因为三相整流装置三相是平衡的,输出的直流电压和电流脉动小,对电网影响小,且控制滞后时间短。图2为三相桥式全控整流电路及其输出电压波形。在理想情况下,电路在任何时刻都必须有两个晶闸管导通,一个是共阳极组的,另一个是共阴级组的,只有它们同时导通才能形成导电回路。T1、T2、T3、T4、T5、T6的触发脉冲互差60°。因此,电路每隔60°有一个晶闸管换流,导通次序为1→2→3→4→5→6,每个晶闸管导通120°。在整流电路合闸后,共阴极和共阳级组各有一个晶闸管导通。因此,每个触发脉冲的宽度应大于60°、小于120°,或用两个窄脉冲等效地代替大于60°的宽脉冲,即在向某一个晶闸管送出触发脉冲的同时,向前一个元件补送一个脉冲,称双脉冲触发。整流输出电压波形如图2 所示。当T1、T6导通时,ud=uab;T1、T2导通时,ud=uac;同理,依次为ubc,uba,uca,ucb,均为线电压的一部分,脉动频率为300Hz,晶闸管T1上的电压uT1波形分为三段,在T1导电的120°中,uT1=0(仅管压降);当T3导通,T1受反向电压关断,uT1=uab;T5导通时,T3关断,uT1=uac。因此晶闸承受的最大正、反向电压为线电压的峰值。

  采用三相全控桥式整流电路时,输出电压交变分量的最低频率是电网频率的6倍,交流分量与直流分量之比也较小,因此滤波器的电感量比同容量的单相或三相半波电路小得多。另外,晶闸管的额定电压值也较低。因此,这种电路适用于大功率变流装置。

  4.多相整流电路

  随着整流电路的功率进一步增大(如轧钢电动机,功率达数兆瓦),为了减轻对电网的干扰,特别是减轻整流电路高次谐波对电网的影响,可采用十二相、十八相、二十四相,乃至三十六相的多相整流电

  5.多相整流电路

  路。图3a为两组三相桥串联组成的十二相整流电路。为了获得十二相波形,每个波头应该错开30°。所以采用三绕组变压器,次级的两个绕组一个接成星形,另一个接成三角形,分别供给两组三相桥。两组整流桥串联后再接到负载。由于两组整流桥输出的电压的相位彼此差30°,因此在负载上得到十二脉波的整流电压,合成电压中最低次谐波频率为600Hz,输出电压ud=ud1+ud2,电流id=id1=id2。图3b是两组三相桥并联组成大电流的十二相整流电路。两桥变压器次级绕组电压依次相差30°。若两组桥的交流线电压相等,各自的控制角也相等,则两组桥的整流平均电压也相等,只要极性相符合,就可以并联运行。但是两组整流电压的瞬时值是不等的,两组电源间会出现交流环流。为了限止环流,延长晶闸管的导通时间,需要加入平衡电抗器,输出电压ud=(ud1+ud2)/2,电流id=id1+id2。

  采用多相整流电路能改善功率因数,提高脉动频率,使变压器初级电流的波形更接近正弦波,从而显著减少谐波的影响。理论上,随着相数的增加,可进一步削弱谐波的影响。但这样做增加了设备费用,在技术上对精确地得到相同的控制角提出了较严格的要求。因而需对方案的技术经济指标进行全面分析,最后作出选择。

  6.选择整流电路

  选择整流电路时,主要从电性能好、结构简单、经济实用、对电网影响小等方面考虑,合理选用

相关热词:#PWM

最新文章
无线遥控器电路图制作无线遥控器电路图制作

时间:2026-03-07

无线电遥控门铃电路原理图无线电遥控门铃电路原理图

时间:2026-03-07

NE555过流保护检测器电路图NE555过流保护检测器电路图

时间:2026-03-07

串联谐振升压原理串联谐振升压原理

时间:2026-03-07

谐振回路的工作原理谐振回路的工作原理

时间:2026-03-07

电容降压电路原理电容降压电路原理

时间:2026-03-07

实用的电容降压电路实用的电容降压电路

时间:2026-03-07

低成本的阻容降压电路原理图分析低成本的阻容降压电路原理图分析

时间:2026-03-07

阻容降压原理及电路阻容降压原理及电路

时间:2026-03-07

阻容降压电路的误区阻容降压电路的误区

时间:2026-03-07

热门文章
彩灯电路彩灯电路

时间:2026-03-05

三相异步电动机原理三相异步电动机原理

时间:2026-03-04

三相异步电动机的七种调速方式三相异步电动机的七种调速方式

时间:2026-03-04

转角测量电路转角测量电路

时间:2026-03-05

经典的正弦波发生电路经典的正弦波发生电路

时间:2026-03-05

电动机单线远程正反转控制电路图电动机单线远程正反转控制电路图

时间:2026-03-04

三相异步电动机的拆装详讲三相异步电动机的拆装详讲

时间:2026-03-04

USB转232电路图USB转232电路图

时间:2026-03-04

电度表的工作原理电度表的工作原理

时间:2026-03-04

电风扇红外遥控器2电风扇红外遥控器2

时间:2026-03-04