今天给大家分享几个平时工作中经常使用的通讯电平转换电路,可能有的小伙伴还不了解什么是电平转换,那么给大家举个例子,比如MCU的工作电压是5V,而需要的MCU通讯的蓝牙模块的工作电压是3.3V,因此这两者之间想通讯,就需要借助电平转换电路来实现电平转换,来提高通讯的稳定性。
尤其是在一些两个需要通讯的器件之间工作电压相差过大时,更加需要通讯转换,比如一个器件工作电压为 5V.另一个器件工作电压为1.8V,如果不通讯转换,必然导致芯片损坏等问题。
二极管电平转换

这个电平转换电路是用二极管的电阻来构成的。下面具体分析。
当5V电路中的TXD1发送低电平L时,二极管D2左边为0V,因此二极管与电阻R4组成的回路导通,那么RXD2此时也是低电平,电压为0.3V.
当5V电路的TXD1发送高电平时,二极管D2的左边的电压时高于右边的,因此二极管D2不导通,以至RXD2端被上拉电阻R4拉到高电平3.3V.
当3.3V电路的TXD2发送高电平时,由于此处高电平为3.3V,因此二极管D3继续导通,所以RXD1端的电压为3.6V左右,也为高电平.
当3.3V电路的TXD2发送低电平时,二极管D3继续导通,因此RXD1端的电压为0.3V.为低电平.
这个电路有个缺点就是3.3V端发送高电平时,5V端收到的高电平仅为3.6V.
三极管电平转换

上图电平转换电路由NPN三极管,电阻构成,下面具体分析
当5V的TXD1发送高电平时,三极管Q4的基极为5V即三极管Q4可以导通,进而三极管Q2的基极因Q4导通被拉地,因此三极管Q2截止,3.3V端的RXD2被上拉电阻R9拉到3.3V,为高电平。
当5V的TXD1发送低电平时,三极管Q4基极被拉低而截至,此时3.3V经电阻R8,三极管Q2的be极到GND形成回路,三极管Q2导通,即3.3V端的RXD2被拉地,为0V变成低电平。
另一边3.3V转换5V电路留给小伙伴自行分析,原理同左边。
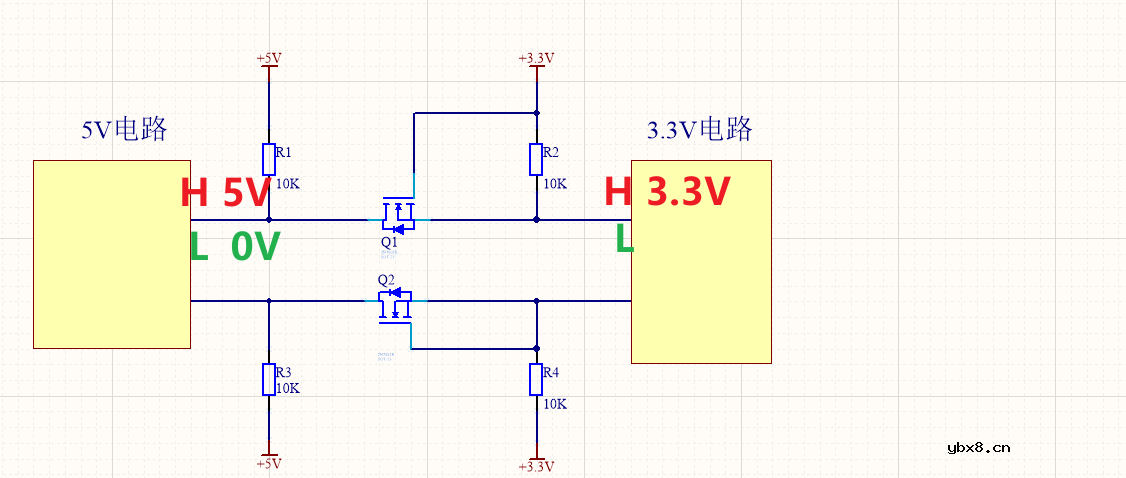
MOS管电平转换

这个电路由MOS管的电阻构成,下面具体分析
当5V电路发送高电平时,MOS管Q1不导通,因此3.3V端的电压被上拉电阻R2拉至3.3V,为高电平。
当5V电路发送低电平时,MOS管Q1导通,MOS管Q1的S极变为低电平。即3.3V端变为低电平。
波特率是什么意思_怎样计算波特率
时间:2026-04-21
RS485基本知识介绍
时间:2026-04-18
什么是激光雷达?激光雷达的构成与分类
时间:2026-04-18
Excelpoint - 一文了解SiC MOS的应用
时间:2026-04-18
什么是磁电阻器?磁电阻特性及应用
时间:2026-04-18
什么是电场?电场在电容器中的应用
时间:2026-04-18
什么是ARM64?
时间:2026-04-17
vga和hdmi的区别
时间:2026-04-17
什么是ESD?ESD及TVS的原理和应用
时间:2026-04-17
开关电源原理与维修完整版 (10)_标清视频
时间:2026-04-16
半导体光刻工艺 光刻—半导体电路的绘制
时间:2026-03-09
石英灯电子变压器电路原理
时间:2026-03-06
什么是室温超导?半导体时代将走向结束?芯...
时间:2026-03-09
什么是硅片或者晶圆?一文了解半导体硅晶圆
时间:2026-03-09
北京理工大学实现了光导型向平面光伏型量子...
时间:2026-03-09
HTCC:半导体封装的理想方式
时间:2026-03-06
如何利用可扩展的柔性中间层制备超低模量电...
时间:2026-03-09
NVIDIA CPU+GPU超级芯片大升级!
时间:2026-03-09
光伏控制器简介
时间:2026-03-06
玻璃釉电容器的结构与特点
时间:2026-03-05