本文介绍了硬件工程师入门的基础元器件,包括二极管、三极管、MOS管和IGBT。对比了肖特基二极管与硅二极管的特性,探讨了三极管作为开关的应用和电阻选择方法,解释了MOS管的结构和栅极串联电阻布局,并概述了IGBT在电力转换中的重要角色及其发展。
硬件工程师入门基础知识
(一)基础元器件认识(二)
tips:学习资料和数据来自《硬件工程师炼成之路》、百度百科、网上资料。
1.二极管
2.三极管
3.MOS管
4.IGBT
5.晶振
1.二极管
肖特基二极管和硅二极管的比较:

肖特基二极管的优势主要在速度和压降,对这两个没要求的场景,那自然选择更便宜的由硅构成的二极管。
二极管漏电流
这个参数,值得一提的是,肖特基二极管的漏电流,是硅二极管的 100 倍左右。
还有一点就是,漏电流与温度有很大的关系。温度越高,漏电流越大。
硅二极管温度越高,漏电流越大,是原因硅二极管的漏电流是由少子决定的,温度越高,本征激发越强烈,少子浓度会升高,所以漏电流就越大了。

反向恢复时间:也是比较重要的参数,这个前面有文章专门讲过,就不再说了。
工作频率:由反向恢复时间决定的。
耐压:记住肖特基二极管耐压值,很难做高就行吧,一般不超过 100V,当然,更高的也有,这里只说常见的。而硅二极管可以做很高。
反向恢复时间
实际应用中的二极管,在电压突然反向时,二极管电流并不是很快减小到 0,而是会有比较大的反向电流存在,这个反向电流降低到最大值的 0.1 倍所需的时间,就是反向恢复时间。

几种二极管的最高工作频率顺序是下面这样的:

为什么要用肖特基二极管续流?
我们来看一个问题:
为什么开关电源中,一般用肖特基二极管续流,不用快恢复二极管呢?
主要有两点:
一是肖特基二极管导通电压更低。
二是肖特基二极管速度更快,反向恢复时间更小。
如此一来,使用肖特基二极管肯定损耗是更小的,温度更低,也不会烫成狗,这样整个开关电源效率也更高。
2.三极管

常用的三极管电路设计-电阻到底是怎么选的
我们在模电教材里面,会有各种放大电路,共基,共集,共射等,相关的计算公式,曲线,电路等效
模型天花乱坠,学起来非常费劲。
实际 90%工作,可能我们主要关注一个参数就行了,那就是电流放大倍数 β,其它的通通用不到,而且我们做产品,如果真要放大信号,那也是使用各种集成运放。
绝大多数情况,我们是把三极管当作一个低成本的开关来使用的,作为开关,虽然 MOS 可能更为合适,不过三极管价格更低,在小电流场景,三极管反而是用得更多的。

一个 NPN 三极管,价格也就 2 分钱左右。
常用的电路(NPN 为例)
1、电平转换,反相

这个电路用得非常多,有两个功能。
一是信号反相,就是输入高电平,输出就是低电平;输入低电平,输出就是高电平
二是改变输出信号的电压,比如输入的电压范围是 0V 或者是 3.3V,想要得到一个输出是 0V 或者是5V 的电平怎么办呢?让 Vcc 接 5V 就可以了,输出高的时候,out 的电平就是大约为 5V 的。
2、驱动指示灯
我们经常使用三极管驱动 LED 灯,比如下面这个电路:

3、驱动 MOS 开关
还一个电路也用得非常多,那就是驱动电源的 PMOS 开关,如下图:

在 in 为低时,三极管不导通,相当于是开路,PMOS 管的 Vgs 为 0,PMOS 管也不导通,Vcc2 没有电。
在 in 为高时,三极管导通,集电极相当于是接地 GND,于是 PMOS 管的 Vgs 为-Vcc1,PMOS 管导通,也就是 Vcc1 与 Vcc2 之间导通,Vcc2 有电。
如何选择电阻
我们的电路输入一般是只有两种状态,0V 或者是其它的高电平(1.8V,3.3V,5V 等),截止状态一般不用怎么考虑,因为如果让三极管的 Vbe=0,自然就截止了,重要的是饱和状态如何保证。
那么啥叫饱和状态?
我们先假定三极管工作在放大状态,那么放大倍数就是β,如果基极有 Ib 电流流过,那么集电极 Ic=β*Ib,Ic 也会在 Rc 上面产生压降 Urc。

易得:Urc+Uce=Vcc,显然,Ib 越大,那么 Urc=βIbRc 越大,如果 Ib 足够大,那么 Urc=Vcc 时,
Uce=Vcc-Urc≈0。
电路计算举例
LED 灯的例子
已知条件:输入控制电压高电平为 3.3V,电源电压为 5V,灯的导通电流 10mA,灯导通电压 2V,三极管选用型号 MMBT3904

三极管饱和导通时,Vce=0V,所以 Rc=(5V-2V)/10mA=300Ω。
查询芯片手册,三极管 MMBT3904 的的放大倍数 β(hfe)如下图所示:

可以看到,在 Ic=10mA 时,放大倍数最小为 100。
那么 Ib=10mA/100=100uA,三极管导通时,Vbe 约为 0.7V,继而求得 Rb=(3.3-
0.7V)/100uA=26K。
也就是说只要 Rb《26K,三极管就工作在了饱和状态,像这种情况,我一般取 Rb=2.2K,或者是 1K,4.7K,10K,这样 Ib 更大,更能让三极管工作在饱和状态。
具体取多少,取决于整个板子的电阻使用情况,比如 10K 电阻用得多,那我就取 10K,这样物料种类少,生产更方便。
或者咱为了保险一点,比如要兼容别的三极管型号,可以取 Rb=1K,这样即使别的三极管 β 小于100,也能工作在饱和状态。
一般来说,我们不要取正好的值,比如 26K 或者接近 26K 的值,这样太不安全。
我们也可以反向验算下,假如 Rc=300Ω,Rb=10K,那么 Ib=(3.3-0.7)/10K=0.26mA,那么Ic=1000.26mA=26mA,那么 Rc 的压降是300Ω26mA=7.8V,这已经超过 Vcc 了,所以管子肯定是工作在饱和状态的。
3.MOS管
1、MOS 导通后电流方向其实可以双向流动,可以从 d 到 s,也可以从 s 到 d。
2、MOS 管体二极管的持续电流可以根据 MOS 管的功耗限制来计算,
3、MOS 管体二极管瞬间可以通过的电流,等于 NMOS 管导通后瞬间可以通过的电流,一般不会是瓶颈

NMOS 管的结构
我们看一下 NMOS 管的结构。

以 NMOS 为例,如上图,S 和 D 都是掺杂浓度比较高的 N 型半导体,衬底为 P 型半导体,并且衬底和 S 极是接到一起的。
在 Vgs 电压大于门限电压 Vth 时,也就是栅极相对衬底带正电,它会将 P 型衬底中的少子(电子)吸引到 P 型衬底上面,形成反型层,也就是导电沟道。
PCB Layout 时,MOS 管栅极串联电阻放哪儿?

如上图,串联的电阻 R1 到底是放在靠近 IC 端,还是靠近 MOS 端?(注意,图中的 L1 是走线寄生电感,并不是这里放了个电感器件)
1、 TI 的无刷电机驱动芯片 DRV8300 的 demo 板
Demo 板硬件设计可以直接在 Ti 官网下载,如下图,可以看到,串联电阻是放置在 MOS 管端的。

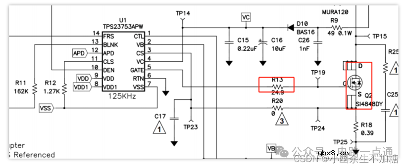
2、 Ti 的 POE 方案 TPS23753A 的 Demo 板
原理图如下:

PCB 如下图,串联电阻也是放置在靠近 MOS 管端。

3、 MPS 的无刷电机驱动芯片 MP6535。
如下图,6 个 MOS 的栅极串联电阻 R18,R19,R20,R21,R22,R23 放置在中间。
从走线长度看,Q1,Q2,Q3 串联的电阻离 MOS 较近,离驱动 IC 较远。Q4,Q5,Q6 串联的电阻在 MOS 和驱动 IC 中间。

大部分情况栅极串联电阻靠近 MOS 管放置这个说法是属实的。
4.IGBT
IGBT(Insulated Gate Bipolar Transistor),绝缘栅双极型晶体管,是由(Bipolar Junction Transistor,BJT)双极型三极管和绝缘栅型场效应管(Metal Oxide Semiconductor,MOS)组成的复合全控型电压驱动式功率半导体器件, 兼有(Metal-Oxide-Semiconductor Field-Effect Transistor, MOSFET)金氧半场效晶体管的高输入阻抗和电力晶体管(Giant Transistor,GTR)的低导通压降两方面的优点。GTR饱和压降低,载流密度大,但驱动电流较大;MOSFET驱动功率很小,开关速度快,但导通压降大,载流密度小。
IGBT综合了以上两种器件的优点,驱动功率小而饱和压降低。非常适合应用于直流电压为600V及以上的变流系统如交流电机、变频器、开关电源、照明电路、牵引传动等领域。
IGBT是能源变换与传输的核心器件,俗称电力电子装置的“CPU”,作为国家战略性新兴产业,在轨道交通、智能电网、航空航天、电动汽车与新能源装备等领域应用极广。
IGBT模块是由IGBT(绝缘栅双极型晶体管芯片)与FWD(续流二极管芯片)通过特定的电路桥接封装而成的模块化半导体产品;封装后的IGBT模块直接应用于变频器、UPS不间断电源等设备上。
IGBT模块具有节能、安装维修方便、散热稳定等特点;当前市场上销售的多为此类模块化产品,一般所说的IGBT也指IGBT模块;随着节能环保等理念的推进,此类产品在市场上将越来越多见;
IGBT功率模块采用IC驱动,各种驱动保护电路,高性能IGBT芯片,新型封装技术,从复合功率模块PIM发展到智能功率模块IPM、电力电子积木PEBB、电力模块IPEM。PIM向高压大电流发展,其产品水平为1200—1800A/1800—3300V,IPM除用于变频调速外,600A/2000V的IPM已用于电力机车VVVF逆变器。平面低电感封装技术是大电流IGBT模块为有源器件的PEBB,用于舰艇上的导弹发射装置。IPEM采用共烧瓷片多芯片模块技术组装PEBB,大大降低电路接线电感,进步系统效率,现已开发成功第二代IPEM,其中所有的无源元件以埋层方式掩埋在衬底中。智能化、模块化成为IGBT发展热门。
IGBT如有讨论尽管留言,目前在新能源领域接触最多的还是IGBT模块。
5.晶振
晶振分类
首先,晶振一般分为两种,一种叫有源晶振,一种叫无源晶振。
有源晶振也叫晶体振荡器,Oscillator;无源晶振有时也叫无源晶体,Crystal,晶体谐振器。至于哪个名字更专业,更准确,我觉得无需争论,名字只是代号而已,大家工作中沟通能知道说的是什么就行。
简单说有源晶振自己供上电就能输出振荡信号,无源晶体必须额外增加电路才能振荡起来。

以上分类是从使用上面来说的。如果我们单看晶振的内部构造,就会发现,有源晶振内部是包含了一个无源晶振,然后再将阻容,放大等电路也包含进去,整体封装好再给我们用。

晶振的等效模型

那么其中 Lm,Rm,Cm 分别又是什么意思呢?
Cm:动态电容,反映了振动体的弹性,随频率会变化
Lm:动态电感,反映了振动体的质量,随频率会变化
Rm:动态电阻,反映了振动体的损耗,随频率会变化
C0:静电容,两个电极间形成的电容。
晶振是如何起振的?
皮尔斯晶体振荡器
目前工作中用得最多的就是皮尔斯晶体振荡器,也就是下面这个结构。

CL1,CL2 为匹配电容,Rext 通常为串联的几百欧姆电阻(有时也不加)。有时候数据手册会有推荐参数。
上面这个结构可能看着不是很熟悉,我们把它转换一下,变成下面这个就熟悉些。

Inv:内部反相放大器。
Q:石英或陶瓷晶振。
RF:内部反馈电阻。
RExt:外部限流电阻,限制反相器输出电流。
CL1 和 CL2:两个外部负载电容。
Cs:寄生电容:PCB 布线,OSC_IN 和 OSC_OUT 管脚之间的效杂散电容
反馈电阻 RF
在几乎所有的 ST 的 MCU 中,RF 是内嵌在芯片内的。它的作用是让反相器作为一个放大器来工作。
Vin 和 Vout 之间增加的反馈电阻使放大器在 Vout = Vin 时产生偏置,迫使反向器工作在线性区域(图 5 中阴影区)。该放大器放大了晶振的正常工作区域内(Fs 与 Fa 之间)的噪声(例如晶振的热噪声),该噪声从而引发晶振起振。在某些情况下,起振后去掉反馈电阻 RF,振荡器仍可以继续正常工作。

本文链接:https://blog.csdn.net/qq_41600018/article/details/128993663
波特率是什么意思_怎样计算波特率
时间:2026-04-21
RS485基本知识介绍
时间:2026-04-18
什么是激光雷达?激光雷达的构成与分类
时间:2026-04-18
Excelpoint - 一文了解SiC MOS的应用
时间:2026-04-18
什么是磁电阻器?磁电阻特性及应用
时间:2026-04-18
什么是电场?电场在电容器中的应用
时间:2026-04-18
什么是ARM64?
时间:2026-04-17
vga和hdmi的区别
时间:2026-04-17
什么是ESD?ESD及TVS的原理和应用
时间:2026-04-17
开关电源原理与维修完整版 (10)_标清视频
时间:2026-04-16
半导体光刻工艺 光刻—半导体电路的绘制
时间:2026-03-09
石英灯电子变压器电路原理
时间:2026-03-06
什么是室温超导?半导体时代将走向结束?芯...
时间:2026-03-09
什么是硅片或者晶圆?一文了解半导体硅晶圆
时间:2026-03-09
电阻的原理和作用 电阻色环识别图 电路中电...
时间:2026-03-09
北京理工大学实现了光导型向平面光伏型量子...
时间:2026-03-09
HTCC:半导体封装的理想方式
时间:2026-03-06
如何利用可扩展的柔性中间层制备超低模量电...
时间:2026-03-09
NVIDIA CPU+GPU超级芯片大升级!
时间:2026-03-09
光伏控制器简介
时间:2026-03-06