本文主要介绍稳压二极管的实际应用以及仿真验证
稳压管是二极管的一种,它比较特殊,基本结构与普通二极管一样,也有一个PN结。由于制造工艺的不同,当这种PN结处于反向击穿状态时,PN结不会损坏(普通二极管的PN结是会损坏),在稳压二极管用来稳定电压时就是利用它的这一击穿特性。一般二极管反向电压超过其反向耐压值时会被击穿而损坏,但是稳压二极管在承受反向电压达到稳压值时,反向电流急剧增大。只要反向电流值不超过允许的最大电流,就可以正常工作,它的反向伏安特性曲线较陡、线性度很好。
如下图是稳压二极管伏安特性曲线图,当电压大达到稳压值Uz时,曲线很陡,说明流过稳压二极管的电流在大小变化时,稳压二极管两端的电压大小基本不变,也就是说在在一定电压范围内,随着流过稳压二极管的电流变化,稳压二极管两端电压大小基本保持不变,这就是稳压二极管的工作原理,它利用的是它的反向工作特性。

稳压管主要参数
①稳定电压Uz:稳压管反向击穿后稳定工作时的电压值称为稳定电压;
②稳定电流Iz:稳压管反向击穿后稳定工作时的反向电流称为稳定电流。稳压管允许通过的最大反向电流称为最大稳定电流,使用稳压管时,工作电流不能超过,一般按大于2倍输出电压来设计;
③动态电阻Rz:稳压管在反向击穿的曲线工作时,电压变化量△Uz与电流变化量△I之比称为动态电阻,动态电阻越小说明稳压性能越好;
④额定功耗Pz:由芯片允许温升决定,它的额定值为稳定电压Uz和允许最大电流Iz的乘积。
⑤温度系数α:稳压管的温度变化会导致稳定电压发生微小变化,因此温度变化1℃所引起管子两端电压的相对变化量即是温度系数,温度系数越小越好,说明稳压管受温度影响很小。
稳压管常见运用:
AC-DC的稳压作用

过压保护:



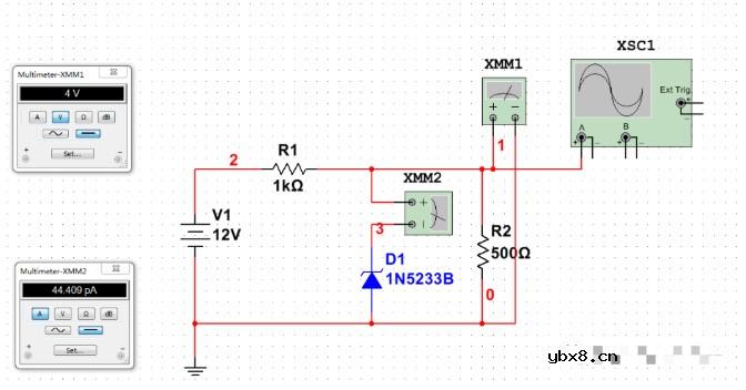
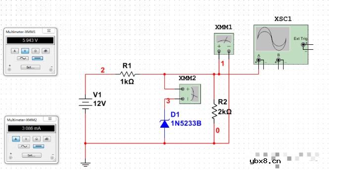
multisim仿真实例:
负载500欧,稳压管电流44pA(电流太小,无法稳压。)

负载2k,稳压管电流3mA

负载10k,稳压管电流5.5mA

稳压二极管应用于场效应管驱动时的基本介绍
时间:2026-03-07
3种整流电路助你理解二极管为什么能够整流?
时间:2026-03-07
可控硅有什么特点?它和二极管有何不同?
时间:2026-03-07
二极管在继电器控制电路中的作用是什么呢
时间:2026-03-07
如何使用反激二极管防止继电器烧坏?
时间:2026-03-07
二极管的种类有哪些?又用在哪些地方呢?
时间:2026-03-07
二极管是单向导电还是双向导电?为什么二极...
时间:2026-03-07
背照式双雪崩区单光子雪崩二极管(SPAD)介...
时间:2026-03-07
光电效应的神奇之处:光耦合二极管的原理和...
时间:2026-03-07
如果三极管断了一个引脚能否当二极管使用?
时间:2026-03-07
玻璃釉电容器的结构与特点
时间:2026-03-05
电容器入门教程
时间:2026-03-05
关于STM32WL LSE 添加反馈电阻后无法起振的...
时间:2026-03-05
暑期买元器件下单立减还送华为P30pro
时间:2026-03-05
电阻的标称阻值和允许偏差
时间:2026-03-05
使用过滤器电容器和诱导器来抑制受辐射的EM...
时间:2026-03-05
LED固晶机龙头直面“寒冬”
时间:2026-03-05
浅谈高压贴片电容分类与性能参数
时间:2026-03-05
聚四氟乙烯电容器的结构与特点
时间:2026-03-05
漆膜电容器的结构与特点
时间:2026-03-05