红外二极管大多都是采用无色透明树脂封装或黑色、淡蓝色树脂封装三种形式,无色透明树脂封装的管子,可以透过树脂材料观察,若管芯下有一个浅盘,即是红外二极管,光电二极管和光电三极管无此浅盘;若是深色树脂封装的,可借助于万用表R×1k档进行区别,红外发光二极管的反向电阻通常为数百千欧至无穷大,其正向电阻有15~40kΩ之间(视不同型号和新旧程度而异);而光电二极管的正向电阻仅为10kΩ左右,光电三极管的正反向电阻均为无穷大(一律为遮光条件下所测值)。
红外线二极管阳极(P极)电压加正,阴极(N极)电压加负,此时二极管所加之电压为正向电压,同时亦产生 正向电流,提供了红外线发光二极管发射出光束的能量,其发光的条件与一般的发 光二极管(LED)一样,只是红外线为不可见光。一般而言砷化镓的红外线发光二极 体约须1V,而镓质的红色发光二极管切入电压约须1.8V;绿色发光二极管切入电压 约须2.0V左右。当加入之电压超过切入电压之后,电流便急速上升,而周围温度对 二极管的切入电压影响亦很大,当温度较高时,将使其切入电压数值降低,反之, 切入电压升高。 红外线发光二极管工作在反向电压时,只有微小的漏电流,但反向电压超过崩 4溃电压时,便立即产生大量的电流,将使元件烧毁,一般红外线二极管反向耐压之 值约为3~6V,在使用时尽量避免有此一情形发生。

红外线二极管电流-电压特性
λpeak 峰值波长
主要波长有:850nm、870nm、880nm、940nm、980nm;
就辐射功率而言:850nm》880nm》940nm
本电路设计可以实现用手靠近红外发射管和红外接收管时,蜂鸣器发声,LED灯点亮,手移开后立即停止发声、LED灯熄灭,灵敏度非常高。
该电路设计思路来源于银行自动开门关门的生活场景,人走进银行,门自动打开,离开后门自动关闭。
或者说来源于肯德基等高档餐厅的水龙头,当手放在水龙头下,水自动流出,离开后水自动关闭。
该电路应用的生活场景非常多,是电路设计人员必须掌握的一种电路。
红外感应电路的制作主要是为了学习红外发射管和红外接收管的工作原理及使用方法,同时掌握通用运算放大器LM358作为运算比较器的实际应用。
本电路制作成功后,必须调试后才能达到相应的效果,只有弄懂了红外感应电路的工作原理后才能调试相关的参数,具体方法请阅读本章第五点。

红外二极管感应报警电路的设计采用模拟电路中的电阻分压取样电路、二极管电路、三极管电路;数字电路的运算比较器等相关知识点设计而成,请制作者务必复习相关知识,看懂原理图。
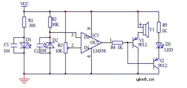
红外二极管感应报警电路由以红外发射管D1、红外接收管D2为核心构成红外感应电路,以可调电阻R3、通用运算放大器LM358为核心构成取样比较电路,以三极管9012 V1、V2、蜂鸣器Y1、发光二极管D3为核心元件构成声音输出、显示电路构成。
通上5V电源,红外发射管D1导通,发出红外光(眼睛是看不见的),如果此时没有用手挡住光,则红外接收管D2没有接受到红外光,红外接收管D2仍然处于反向截止状态。红外接收管D2负极的电压仍然为高电平,并送到LM358的3脚。
LM358的2脚的电压取决于可调电阻R3,只要调节可调电阻R3到合适的时候(用万用表测量LM358的2脚的电压大概为2.5V左右),就能保证LM358的3脚的电压大于LM358的2脚的电压,根据比较器的工作原理,当V+ 》 V-的时候, LM358的1脚就会输出高电平,并通过限流电阻R4送到PNP型三极管V1、V2的基极,致使三极管V1、V2截止,蜂鸣器Y1不发声,发光二极管D3熄灭。
当用手靠近红外发射管D1时,将红外光档住并反射到红外接收管D2上,红外接收管D2接受到红外光,立刻导通,使得红外接收管D2负极的电压急速下降,该电压送到LM358的3脚上。
LM358的3脚电压下降到低于2脚的电压,根据比较器的工作原理,V+ 《 V-的时候, LM358的1脚就会输出低电平,并通过限流电阻R4送到PNP型三极管V1、V2的基极,致使三极管V1、V2导通蜂鸣器Y1发声,发光二极管D3点亮。
通过以上调试,就可以实现当手移动到红外发射管D1和红外接收管D2的上面时,蜂鸣器发声,发光二极管点亮。当手离开红外发射管D1和红外接收管D2的上面时,蜂鸣器停止发声,发光二极管熄灭,产生了感应手的效果。
特别说明:因为太阳光中含有大量的红外光,因此如果红外接收二极管对到太阳光,也会会误认为接收到了红外线。因此在阴暗处或者晚上调试效果最明显。

焊接安装电路前,请一定要学习红外感应电路工作原理,并熟记电路原理图, 以便正确安装。下图是焊接时使用的参考原理图,该图是按实际的集成电路元件引脚绘制而成,方便了大家调试电路。

焊接好的成品图如下:
图中红外发射管(左边白色的)和红外接收管(右边黑色的)已经用黑电胶布把包好,包好后很难分清颜色。特别要说明的红外接收管(右边黑色的)是反向接法,负极接正电压,正极接地,和稳压二极管的接法一样,可别接错哦。
在确保所有线路焊接正确、没有漏焊、假焊,焊接安装成功的情况下,可以进入下面的调试:
首先用黑电胶布把红外发射管和红外接收管包好,只留下顶端,请参考实物图。
然后通上5V直流电压,用万用表测LM358的3脚电压,并用手放到红外发射管和红外接收管上面,造成红外接收管能接收反射的红外光,记下此时的电压值(我们制作的产品的电压值大概是1V左右)。然后拿开手后,再记下此时的电压值(我们制作的产品的电压值大概是3V左右)。
上面的调试步骤就是为了得到LM358的3脚电压值的变化范围,然后用万用表测LM358的2脚电压,调节可调电阻R3,使得LM358的2脚电压在2V左右(目的是处于LM358的3脚电压变化范围内)。
调试完成后,可以稳定的用手遮挡调试,性能非常稳定。
影响介电常数的因素有哪些?
时间:2026-04-22
关于电流互感器基础知识介绍
时间:2026-04-22
开关电源的工作原理及特性
时间:2026-04-22
绝缘栅双极型晶体管(IGBT)外形、等效结构与...
时间:2026-04-22
信噪比(SNR)的定义,如何计算信噪比
时间:2026-04-22
波特率是什么意思_怎样计算波特率
时间:2026-04-21
RS485基本知识介绍
时间:2026-04-18
什么是激光雷达?激光雷达的构成与分类
时间:2026-04-18
Excelpoint - 一文了解SiC MOS的应用
时间:2026-04-18
什么是磁电阻器?磁电阻特性及应用
时间:2026-04-18
半导体光刻工艺 光刻—半导体电路的绘制
时间:2026-03-09
石英灯电子变压器电路原理
时间:2026-03-06
什么是室温超导?半导体时代将走向结束?芯...
时间:2026-03-09
什么是硅片或者晶圆?一文了解半导体硅晶圆
时间:2026-03-09
电阻的原理和作用 电阻色环识别图 电路中电...
时间:2026-03-09
北京理工大学实现了光导型向平面光伏型量子...
时间:2026-03-09
HTCC:半导体封装的理想方式
时间:2026-03-06
如何利用可扩展的柔性中间层制备超低模量电...
时间:2026-03-09
NVIDIA CPU+GPU超级芯片大升级!
时间:2026-03-09
光伏控制器简介
时间:2026-03-06