机器人技术电路设计图集锦 —电路图天天读(...
时间:2026-03-07
理想二极管大幅改善光伏快速关断器/优化器寿...
时间:2026-03-07
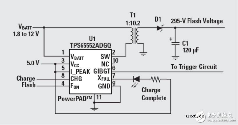
采用TPS65552A的驱动便携式相机闪光灯电路设...
时间:2026-03-07
30KPA168A单向二极管:高耐压,低损耗,性能...
时间:2026-03-07
安世半导体Nexperia推出车规级平面肖特基二...
时间:2026-03-07
基于DS1820水温测试测量电路设计
时间:2026-03-07
ON Semiconductor RB521S30T1G参数特性与ED...
时间:2026-03-07
Nexperia推出适用于48V电动汽车通信网络的E...
时间:2026-03-07
基于ADC车载检测电路设计
时间:2026-03-07
采用STM32的心电采集系统电路设计
时间:2026-03-07
彩灯电路
时间:2026-03-05
三相异步电动机原理
时间:2026-03-04
三相异步电动机的七种调速方式
时间:2026-03-04
转角测量电路
时间:2026-03-05
经典的正弦波发生电路
时间:2026-03-05
电动机单线远程正反转控制电路图
时间:2026-03-04
USB转232电路图
时间:2026-03-04
电度表的工作原理
时间:2026-03-04
电风扇红外遥控器2
时间:2026-03-04
三相异步电动机的拆装详讲
时间:2026-03-04