变压器励磁涌流不仅导致继电保护误动,由其衍生的电网电压骤降、谐波污染、和应涌流、铁磁谐振过电压等都给电力系统运行带来不可低估的负面影响。数十年来人们通过识别励磁涌流特征的方法来减少继电保护的误动率,但并未获得良好的回报,误动率仍居高不下。至于对电压骤降、谐波污染、和应涌流等的消除更一筹莫展。究其原因是人们认为励磁涌流的出现不可抗拒,只能采用“识别”的对策,即“躲”的对策。其实,换个思路——“抑制”,是完全可以实现的,而且已经实现了。
0、引言
变压器励磁涌流与电容器的充电涌流抑制原理完全相似,电感及电容都是储能元件,前者不容许电流突变,后者不容许电压突变,空投电源时都将诱发一个暂态过程。在电力变压器空载接入电源时及变压器出线发生故障被继电保护装置切除时,因变压器某侧绕组感受到外施电压的骤增而产生有时数值极大的励磁涌流。励磁涌流不仅峰值大,且含有极多的谐波及直流分量。由此对电网及电器设备造成极为不利的影响。
1、励磁涌流的危害性
1.1 引发变压器的继电保护装置误动,使变压器的投运频频失败;
1.2 变压器出线短路故障切除时所产生的电压突增,诱发变压器保护误动,使变压器各侧负荷全部停电;
1.3 A电站一台变压器空载接入电源产生的励磁涌流,诱发邻近其他B电站、C电站等正在运行的变压器产生“和应涌流”(sympathetic inrush)而误跳闸,造成大面积停电;
1.4 数值很大的励磁涌流会导致变压器及断路器因电动力过大受损;
1.5 诱发操作过电压,损坏电气设备;
1.6 励磁涌流中的直流分量导致电流互感器磁路被过度磁化而大幅降低测量精度和继电保护装置的正确动作率;
1.7 励磁涌流中的大量谐波对电网电能质量造成严重的污染。
1.8 造成电网电压骤升或骤降,影响其他电气设备正常工作。
数十年来人们对励磁涌流采取的对策是“躲”,但由于励磁涌流形态及特征的多样性,通过数学或物理方法对其特征识别的准确性难以提高,以致在这一领域里励磁涌流已成为历史性难题。
2、励磁涌流的成因
抑制器的重要特点是对励磁涌流采取的策略不是“躲避”,而是“抑制”。理论及实践证明励磁涌流是可以抑制乃至消灭的,因产生励磁涌流的根源是在变压器任一侧绕组感受到外施电压骤增时,基于磁链守恒定理,该绕组在磁路中将产生单极性的偏磁,如偏磁极性恰好和变压器原来的剩磁极性相同时,就可能因偏磁与剩磁和稳态磁通叠加而导致磁路饱和,从而大幅度降低变压器绕组的励磁电抗,进而诱发数值可观的励磁涌流。由于偏磁的极性及数值是可以通过选择外施电压合闸相位角进行控制的,因此,如果能掌握变压器上次断电时磁路中的剩磁极性,就完全可以通过控制变压器空投时的电源电压相位角,实现让偏磁与剩磁极性相反,从而消除产生励磁涌流的土壤——磁路饱和,实现对励磁涌流的抑制。
长期以来,人们认为无法测量变压器的剩磁极性及数值,因而不得不放弃利用偏磁抵消剩磁的想法。从而在应对励磁涌流的策略上出现了两条并不畅通的道路,一条路是通过控制变压器空投电源时的电压合闸相位角,使其不产生偏磁,从而避免空投电源时磁路出现饱和。另一条路是利用物理的或数学的方法针对励磁涌流的特征进行识别,以期在变压器空投电源时闭锁继电保护装置,即前述“躲避”的策略。这两条路都有其致命的问题,捕捉不产生偏磁的电源电压合闸角只有两个,即正弦电压的两个峰值点(90°或270°),如果偏离了这两点,偏磁就会出现,这就要求控制合闸环节的所有机构(包括断路器)要有精确、稳定的动作时间,因为如动作时间漂移1毫秒,合闸相位角就将产生18°的误差。此外,由于三相电压的峰值并不是同时到来,而是相互相差120°,为了完全消除三相励磁涌流,必须断路器三相分时分相合闸才能实现,而当前的电力操作规程禁止这种会导致非全相运行的分时分相操作,何况有些断路器在结构上根本无法分相操作。
用物理和数学方法识别励磁涌流的难度相当大,因为励磁涌流的特征和很多因素有关,例如合闸相位角、变压器的电磁参数等。大量学者和工程技术人员通过几十年的不懈努力仍不能找到有效的方法,因其具有很高的难度,也就是说“躲避”的策略困难重重,这一策略的另一致命弱点是容忍励磁涌流出现,它对电网的污染及电器设备的破坏性依旧存在。

图2-1为一单相变压器结构图,可写出空载时初级绕组的电压方程
式中N1、R1分别为初级绕组的匝数及电阻
(2.1)可改写为
式中α为 t=0时U1的初相角如忽略电阻R1,即


依据磁链守恒定理,合闸瞬间磁路中磁链不能突变,即可求出积分常数C。
式中


式中为总磁通的幅值从式(2.6)中不难看出变压器外施电压u1在不同初相角α合闸时所产生的磁通Φ都不相同,将式(2.6)改写为

式(2.7)中为暂态磁通,即偏磁,在合闸瞬间Φp的值与α有关,在90°或270°空投时Φp=0,在0°或180°空投时Φp可达峰值Φm。式(2.7)中


Φp按时间




图2-3是铁磁材料的磁滞回线,它描述在磁路的励磁线圈上施加交流电压时,磁势H也相应的从-Hc到Hc之间变化,由H产生的磁通Φ(或磁通密度B=Φ/S)将在磁滞回线上作相应的变化。如果H在回线上的某点突然减到零,则B将随即落到对应B轴的某点上,该点所对应的B值即为剩磁Br。可以看出剩磁的数值和极性与切除励磁电压的相位角有关,如果在第Ⅰ、Ⅱ象限切断励磁电源(即H=0)则剩磁为正或零,在Ⅲ、Ⅳ象限切断励磁电源,则剩磁为负。
3、励磁涌流的抑制方法
变压器在正常带电工作时,磁路中的主磁通波形与外施电源电压的波形基本相同,即是正弦波。磁路中的磁通滞后电源电压90°,通过监测电源电压波形实现对磁通波形的监测,进而获取在电源电压断电时剩磁的极性。变压器空投上电时产生的偏磁Φp也一样,因偏磁 ,电源电压上电时的初相角α在Ⅰ、Ⅳ象限区间内产生的偏磁极性为正,而初相角α在Ⅱ、Ⅲ象限区间内产生的偏磁极性为负。显然,剩磁极性可知,偏磁极性可控,只要空投电源时使偏磁与剩磁极性相反,涌流即被抑制。
图3-3为变压器初级电压u、主磁通Φ、剩磁ΦRes及偏磁Φp与分闸角和合闸角的关系曲线图,以及电源电压u分闸初相角α’与剩磁ΦRes的关系曲线。变压器处于稳态时主磁通Φ 滞后电源电压u 90°,如图3-3中曲线①及曲线②所示。变压器空载上电时所产生的偏磁一定与稳态时对应上电时电压u曲线上电点的稳态磁通大小相等,极性相反,如图3-3中的曲线③对应M点或N点的Φp1和Φp2。其最大值可达稳态磁通Φ的峰值Φm,而剩磁ΦRes幅值与磁路材料的特性有关。不难看出对应同一个合闸初相角α或分闸初相角α’所产生的偏磁和剩磁的极

图3-3 变压器初级电压u、主磁通Φ、剩磁ΦRes及偏磁Φp与分闸角和合闸角的关系曲线图
性正好相反,也就是说通过分闸时测量电源电压分闸角α’,并将α’保存下来,在下次空投变压器时选择在合闸角α等于α’时加上电源,偏磁就可与剩磁反向,它们的合成磁通将小于饱和磁通Φsat(曲线④),(因饱和磁通一般选择大于稳态磁通峰值),磁路不会饱和,从而实现对励磁涌流的抑制。由于三相电源电压在断路器三相联动切除时所得到的三相分闸相角各相差 120°,剩磁极性也是三相各相差120°,而在三相联动合闸时三相的合闸初相角也是相差 120°,三相偏磁极性也各相差120°,这样就自然实现了变压器三相磁路中的偏磁和剩磁都是抵消的,从而避免了一定要断路器分相分时操作才能抑制励磁涌流的苛求,也就是说三相联动断路器支持对三相涌流的抑制。
由于抑制励磁涌流只要偏磁和剩磁极性相反即可,并不要求完全抵消,因而当合闸角相对前次分闸角有较大偏差时,只要偏磁不与剩磁相加,磁路就不会饱和,这就大大降低了对断路器操作机构动作时间的精度要求,为这一技术的实用化奠定了基础。将这种抑制器与快切装置和备自投装置联动即可实现备用变压器按冷备用方式运行,这将大大节约变压器热备用方式的空载能耗。
图3-4选录了四条励磁涌流Iy与分闸角α’和合闸角α的关系曲线,可以看到,在合闸角α为90°或270°时,空投变压器的励磁涌流与变压器的前次分闸角无关,原因是在变压器初级电压过峰值时上电不产生偏磁,不论变压器原来是否有剩磁都不会使磁路饱和。当然,如果使用三相联动断路器是不可能做到三相的偏磁都为零。而当合闸角α为0°或 180°时则空投
变压器的励磁涌流与前次分闸角α’密切相关,当α与α’相近(大约相差±60°)时励磁涌流被抑制,此后α与α’偏离越大,励磁涌流也越大。由此可以看到如断路器的合闸时间漂移在±3ms时对涌流的抑制基本无影响。当今的真空断路器和SF6断路器的分、合闸时间漂移都在1ms之内,完全可以精确实现对励磁涌流的抑制。


图4-1 分闸角α=180°(A相)对应不同合闸角(A相)α的充电涌流实录曲线
对电容器实现无涌流即切即投对于大量装有备用电源自动投入装置的电站有重要意义,当工作电源因故障切除时,随即联切接在母线上的电容器组,备自投装置在投入备用电源后立即投入刚才切除的电容器组,保证在备自投装置动作前后的无功功率及电压水平不变。这样不仅省却了电容器的放电设备,而且保证了在投入备用电源时基本上无扰动。
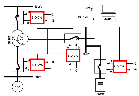
5、涌流抑制器的几种典型应用示例
涌流抑制器与断路器联接的原理柜图如图5-1:
图5-1 控制原理框图
涌流抑制器接入被控电路的电流及电压信号,获取三相电源的分闸角和合闸角。断路器的
分、合闸命令经由涌流抑制器发送给断路器的分、合闸控制回路。涌流抑制器的典型应用方式有以下四种,如图5-2至图5-5。配置要点如下:

图5-2 系统联络变的涌流抑制器配置图

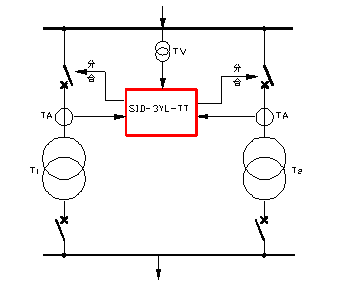
图5-3多台变压器共一个断路器的涌流抑制器配置图
图5-5 单电源变压器二次侧出线涌流抑制器与线路保护的配置图
5.1 SID-3YL应安装在变压器或电容器的电源侧的断路器控制回路中。对端无电源的馈线断路器不需要安装。
5.2 SID-3YL支持三相断路器三相联动分、合,也支持三相分相、分时分、合。
5.3 输入SID-3YL的合控制或分控制信号可来自于手动、自动装置或继电保护装置。SID-3YL的输出直接控制断路器的合闸与分闸。
5.4 SID-3YL具有自动识别并保存分闸时电源分闸相角的功能,故分闸控制信号可不经SID-3YL,而是由人工或自动装置或保护装置直接对断路器实施分闸控制。
5.5 SID-3YL可接受经RS-485总线来自上位机的合、分控制命令,及全球定位系统GPS的对时信号,变压器各电源侧断路器的SID-3YL在执行分闸控制后立即经现场总线向其他电源侧的SID-3YL广播分闸时间及分闸相位角,以确定最后使变压器脱离电源时的分闸角,作为下次第一个实施空投变压器操作的合闸相位角。在没有上位机的变电站,SID-3YL之间也可实现分闸时间及分闸相位角的互传。
5.6 SID-3YL可实现电力电容器的即切即投,免除电容器断电后必须经放电设备放电的操作,例如备自投装置切除工作电源时,虽同时切除了电力电容器,且电容器上留有与分闸相位角相关的剩余电压,但在备自投装置投入备用电源时,可经SID-3YL同时投入电力电容器,保证无功功率、电压及功率因数仍维持备自投装置动作前的正常水平。当电容器停运时间较长时,其剩余电压将会因放电而减少,SID-3YL能自动根据预存的剩余电压衰减特性控制投运时的合闸角。
5.7 单电源变压器出线短路被保护跳闸后产生的电压突增,可能导致运行变压器产生励磁涌流被差动保护切除,使全部出线停电。每条出线配备一台SID-3YL,SID-3YL接受来自线路保护装置输出的跳闸命令,并确保在故障切除后所引起的母线电突增不诱发运行变压器产生励磁涌流。
5.8 由于变压器空投时及出线故障切除时不产生励磁涌流,因此,相关运行变压器也不会产生“和应涌流”,避免了原始励磁涌流造成的大面积停电。
5.9 SID-3YL可根据变压器初、次级绕组接线组别不同实现相位差修正。
5.10 当变压器初、次级具有电容负载时,将影响励磁涌流抑制的机理,SID-3YL为此设计了专用的抑制算法。
5.11 SID-3YL可实现两台或多台并联运行变压器按负荷水平自动投退功能,保证在轻负荷时自动切除轻载变压器,以降低变压器的损耗。SID-3YL通过实时测量变压器的电流和电压获取变压器的有功及无功负荷,再与具备一定带宽的功率定值比较,实现对变压器的投退控制。
图5-6具有涌流抑制功能的变压器按负荷自动投退装置

6、结束语
电力变压器空投充电相位角与前次切除电源相位角匹配原则,从理论及实践上都证明了在使用三相联动操作断路器时能彻底抑制励磁涌流。同样,电力电容器空投充电相位角与前次切除电源相位角匹配原则,也能实现抑制三相联动断路器合闸时的电容器充电涌流。这一技术对根除保护误动、改善电能质量、提高运行可靠性有重要意义。同样对各种电压等级电力系统的无功补偿、远距离输电线路的串联补偿控制等也有重要意义。
相关热词:# #抑制变压器励磁涌流 #电子电路图
RS485基本知识介绍
时间:2026-04-18
什么是激光雷达?激光雷达的构成与分类
时间:2026-04-18
Excelpoint - 一文了解SiC MOS的应用
时间:2026-04-18
什么是磁电阻器?磁电阻特性及应用
时间:2026-04-18
什么是电场?电场在电容器中的应用
时间:2026-04-18
什么是ARM64?
时间:2026-04-17
vga和hdmi的区别
时间:2026-04-17
什么是ESD?ESD及TVS的原理和应用
时间:2026-04-17
开关电源原理与维修完整版 (10)_标清视频
时间:2026-04-16
开关电源原理与维修完整版 (11)_标清视频
时间:2026-04-16
半导体光刻工艺 光刻—半导体电路的绘制
时间:2026-03-09
石英灯电子变压器电路原理
时间:2026-03-06
什么是室温超导?半导体时代将走向结束?芯...
时间:2026-03-09
什么是硅片或者晶圆?一文了解半导体硅晶圆
时间:2026-03-09
北京理工大学实现了光导型向平面光伏型量子...
时间:2026-03-09
HTCC:半导体封装的理想方式
时间:2026-03-06
如何利用可扩展的柔性中间层制备超低模量电...
时间:2026-03-09
光伏控制器简介
时间:2026-03-06
电阻的原理和作用 电阻色环识别图 电路中电...
时间:2026-03-09
NVIDIA CPU+GPU超级芯片大升级!
时间:2026-03-09