Part 01
前言
在MOSFET中,dv/dt指的是MOSFET在开关瞬态期间,其漏源电压Vds的变化率,即漏极和源极之间电压随时间的变化速度。一般想到dv/dt,我们第一反应是高dv/dt会导致强烈的电磁干扰,影响周围的敏感电路,降低系统的信号完整性。除此之外高dv/dt还会产生另外一大危害,那就是如果dv/dt过高,漏源电压的快速变化会通过栅-漏电容Cgd耦合到栅极电压Vgs,导致栅极电压瞬时上升,从而使MOSFET在关闭的情况下误导通。接下来我们就介绍一下原因以及应对方法。

Part 02
MOS误导通的原因
我们以DCDC电路为例,比如同步开关电源,其拓扑电路,一般是使用一组MOSFET作为上管和下管来分时开关实现稳压输出。当MOSFET高速开关时,MOSFET由导通切换到关断状态下,MOSFET的漏极和源极端子之间会产生快速上升的电压Vds。开关频率越高,对应的漏极和源极电压随时间的变化:dv/dt会越大,根据MOSFET的栅-漏极电容Cgd和栅-源极电容Cgs之间的比值会在MOS的G-S直接形成一个分压,或通过Cds流向栅极电阻R的电流会在栅极电阻两端形成一个分压,当此分压大于栅极开启电压时就会导致MOSFET自导通。

为了便于理解,我们分别分析以下两种MOS误导通模型:
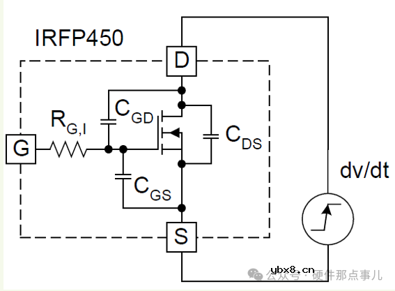
模型1:不考虑外部栅极电阻
此模型相当于MOS的栅极悬空
此时相当于Cgd和Cgs两个寄生电容串联接在Vds之间:
那么感应电压Vgs=Vds*Cgd/(Cgd+Cgs)
只有当Vds*Cgd/(Cgd+Cgs)
Vgth:MOS的开启电压

模型2:考虑外部栅极电阻
此模型相当于MOS的栅极接驱动器,驱动器输出低(我们假设驱动器输出低时的导通电阻为0)
此时相当于Cgd和Rg,i串联后接在Vds之间:
那么流经Cgd的电流为Igd=Cgd*dv/dt
栅极电压感应电压Vgs=Igd*Rg,i=Rg,i*Cgd*dv/dt
只有当Rg,i*Cgd*dv/dt
Vgth:MOS的开启电压

Part 03
如何解决MOS误导通的问题?
基于模型1:感应电压Vgs=Vds*Cgd/(Cgd+Cgs)
我们可以通过在MOS栅源极并联电容来增大Cgs,这样相当于变相减小了Vgs,从而解决MOS误导通的问题。
2.基于模型2:感应电压Vgs=Rg,i*Cgd*dv/dt
可以通过限制dv/dt来解决此问题,如何限制dv/dt呢?可以在MOS栅极串联电阻Rg来降低MOSFET的开关速率,进而降低dv/dt。
有问题欢迎在评论区留言交流哦!
RS485基本知识介绍
时间:2026-04-18
什么是激光雷达?激光雷达的构成与分类
时间:2026-04-18
Excelpoint - 一文了解SiC MOS的应用
时间:2026-04-18
什么是磁电阻器?磁电阻特性及应用
时间:2026-04-18
什么是电场?电场在电容器中的应用
时间:2026-04-18
什么是ARM64?
时间:2026-04-17
vga和hdmi的区别
时间:2026-04-17
什么是ESD?ESD及TVS的原理和应用
时间:2026-04-17
开关电源原理与维修完整版 (10)_标清视频
时间:2026-04-16
开关电源原理与维修完整版 (11)_标清视频
时间:2026-04-16
半导体光刻工艺 光刻—半导体电路的绘制
时间:2026-03-09
石英灯电子变压器电路原理
时间:2026-03-06
什么是硅片或者晶圆?一文了解半导体硅晶圆
时间:2026-03-09
什么是室温超导?半导体时代将走向结束?芯...
时间:2026-03-09
北京理工大学实现了光导型向平面光伏型量子...
时间:2026-03-09
HTCC:半导体封装的理想方式
时间:2026-03-06
如何利用可扩展的柔性中间层制备超低模量电...
时间:2026-03-09
光伏控制器简介
时间:2026-03-06
电阻的原理和作用 电阻色环识别图 电路中电...
时间:2026-03-09
NVIDIA CPU+GPU超级芯片大升级!
时间:2026-03-09