运放概述&&案例讲解&&运算分析
一:基本概念
反向放大器


优点:两个输入端电位始终近似为零(同相端接地,反相端虚地),只有差模信号,抗干扰能力强;
缺点:输入阻抗很小,等于信号到输入端的串联电阻的阻值。
同相放大器


优点:输入阻抗和运放的输入阻抗相等,接近无穷大
缺点:放大电路没有虚地,因此有较大的共模电压,抗干扰能力相对较差,使用时要求运放有较高的共模抑制比,另一个小缺点就是放大倍数只能大于1;
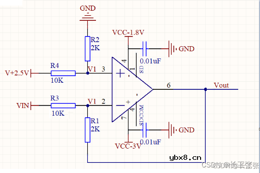
差分放大器

为了好区分设参考电压V+2.5为V0
V1 = V0*(R2/(R2+R4))
根据虚短可知:同向端和反向端输入电压一致
反向端根据电流特性可知:(VIN-V1)/R3 = (V1-Vout)/R1
推算上公式得到:Vout = V1- R1(VIN-V1)/R3
继续优化计算:Vout = R1/R3(V1*R3/R1-VIN+V1)
Vout = R1/R3【V1(1+R3/R1)-VIN】
我们知道: V1 = V0*【R2/(R2+R4)】带入可得到
Vout = R1/R3【V0*(R2/(R2+R4))((R1+R3)/R1)-VIN】
当R1 = R2 , R3 = R4
简化可知:Vout = R1/R3【V0-VIN】 = 0.2【2.5-VIN】
分析点:输入输出阻抗,干扰(差模,共模)
1、同向放大器的输入阻抗和运放的输入阻抗相等,接近无穷大,同相放大器的输入电阻取值大小不影响输入阻抗;而反向放大器的输入阻抗等于信号到输入端的串联电阻的阻值。因此当要求输入阻抗很高的时候就应选择同相放大器!
2、同向放大器的输入信号范围受运放的共模输入电压范围的限制,反向放大器则无此限制。因此如果要求输入阻抗不高且相位无要求时,首选反向放大,因为反向放大只存在差模信号,抗干扰能力强,可以得到更大的输入信号范围。
3、在设计中要求放大倍数相同的情况下尽量选择数值小的电阻配合,这样可以减小输入偏置电流的影响和分布电容的影响。如果很计较功耗,则要在电阻数值方面折中。
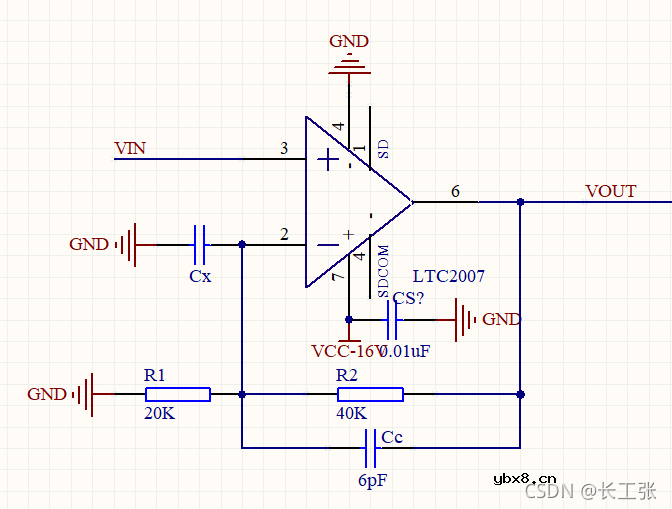
放大器中电阻电容作用分析

基本解释:上左图中反向放大电路RG,RF组成反馈比例电阻。在需求输入阻抗不高的情况下,放大倍数较小,合理的选用上图反向放大电路比较合适
缺点:存在差模干扰 CF,CL是有利于电路的稳定
基本解释: 上右图使用Cc的目的就是实现分压器的补偿,实现R1*Cx = R2*Cc,并且所有频率的阻抗比都是恒定的,主要是可以消除反馈网络中的相移或延迟。
R2//R1 = 1.1K 极点:td = RC
我们设置输入端电容为Cx = Cdiff +Ccm +Cstary = 108pF
R1*Cx = R2*Cc Cc = R1*Cx/R2 = 1*108 /9 = 12pF
td = 12pF*1.1K=13.2ns
有时候我们很难知道输入端的大小Cx,但是我们可以通过实际电路仿真得到大概的值后再通过电路调试将电路布线等引入的寄生参数平衡出最终的电容。
反馈网络常见的震荡和振铃在负载是容性的时候更明显,我们应该怎么解决?
案例1---对反馈回路电容
“麻烦制造者”运算放大器开环输出电阻 (Ro),实际并非运算放大器内部的一个电阻器。它是一个依赖于运算放大器内部电路的等效电阻。如果不改变运算放大器,就不可能改变它。CL 为负载电容。如果想驱动某个CL就得受限制与Ro和Cl组成得几点。20KHZ时候运算放大器反馈环路内部1.8MHZ得极点便会带来问题。如何处理了?降低带宽,增大增益,还有增加补偿,如图34图35Cc带来得区别。在反馈路径甚至输入输出端增加电容或者RC不仅有利于解决电路震荡问题某些时候还有利于降低运放的输出Vos等。 我们称CL为负载电容,但是我们发现很多电路会专门为运放输出端增加一个电容,我们如何理解?如下图,我们知道运放从输入到输出有建立时间,在实际电路中当输出端信号有瞬态干扰信号注入时候,这个干扰注入时间小于运放的跟随建立时间,那中间这段时间,运放输出端最大电压可能达到运放的电源轨,进而导致后端电路造成损伤,而增加电容“CL”,Ro可以保证 运放抵抗一定的干扰信号(无缘低通滤波)。当然电容的大小和得取决于电路得需求,高频电路和低频电路电容不同,但建议设计者保留焊接位置,方便调试。



案例2---对电源输入端的电容
电源抑制是放大器抑制电源电压变化的能力。例如, 下图显示该抑制能力在低频时很强,但随着频率的升高而减弱。因此,如果在高频时的抑制能力较差,则此时会发生振荡。

上图中,当供电电源质量一般,且没有适当的接地旁路电容器为电源中的干扰信号提供低阻抗的回路,那莫电源的干扰会注入运放内部,严重时候影响运放的输出质量,甚至造成震荡。

上图中电源供电端增加得电容就是为运放提供合适得电流返回路径。我们通常对电容分析需从阻抗和储能两个逻辑点理解。低阻抗为AC提供低阻回路,当运放输出带有感性负载时候,电容的储能效果更好一些。二者相辅相成,总之,放了没坏处,一般电源引脚防止0.1uF电容既可以满足大多数需求。前提是电源入口质量需要足够好。
一般认为外部电源产生的噪声会干扰放大器。但运算放大器可能会出现其自身的问题。例如,输出负载电流必须来自电源端子。在没有适当旁路的情况下,电源端子的阻抗可能很高。这允许交流电 (AC) 负载电流在电源引脚上产生交流电压。这会产生意外的、不受控制的反馈路径。该电源连接中的电感可在电源引脚处放大生成的交流电压。在高频应用时,由于电源抑制能力比较弱,这样一个意外的反馈路径可能会导致振荡。
除此之外,当然也存在着来自内部的影响因素。在没有稳定电源的情况下,内部电路节点可能会相互影响,从而生成多余的反馈路径。内部电路被设计为在电源端子上具有稳定的低阻抗。在没有稳定的低阻抗电源做基础的情况下,放大器的行为可能完全不同并且不可预知。
当在输入为无噪声正弦波时,由于旁路较差而导致的意外反馈可能不是整洁的正弦波。电源端子中的信号电流(图 67)通常会严重失真,因为它们仅表示正弦波电流的一半。由于正负电源上的不同电源抑制特性,净效应将使输出波形失真。

这些问题会因高负载电流而放大。无功负载会生成相移负载电流,这可能会使问题更加严重。由于反馈路径中的额外相移,电容性负载已经具有更高的振荡风险。这些具有更高风险的情况可能需要值更高的钽旁路电容器,并且在进行电路布局、压缩和导向时应格外小心。
当然,并非所有旁路较差的放大器都会振荡。可能没有足够的正反馈或相位不是十分正确(或者是错误的!),从而无法维持振荡。但即便如此,放大器的的性能同样可能会受到影响。过度过冲和较差的稳定时间可能会影响频率和脉冲响应。
但事实上,您并不需要为旁路而疯狂,被所有的这些顾虑折腾得忧心忡忡。您只需要警惕一些特殊的敏感情况以及具有潜在问题的迹象即可。
RS485基本知识介绍
时间:2026-04-18
什么是激光雷达?激光雷达的构成与分类
时间:2026-04-18
Excelpoint - 一文了解SiC MOS的应用
时间:2026-04-18
什么是磁电阻器?磁电阻特性及应用
时间:2026-04-18
什么是电场?电场在电容器中的应用
时间:2026-04-18
什么是ARM64?
时间:2026-04-17
vga和hdmi的区别
时间:2026-04-17
什么是ESD?ESD及TVS的原理和应用
时间:2026-04-17
开关电源原理与维修完整版 (10)_标清视频
时间:2026-04-16
开关电源原理与维修完整版 (11)_标清视频
时间:2026-04-16
半导体光刻工艺 光刻—半导体电路的绘制
时间:2026-03-09
石英灯电子变压器电路原理
时间:2026-03-06
什么是硅片或者晶圆?一文了解半导体硅晶圆
时间:2026-03-09
什么是室温超导?半导体时代将走向结束?芯...
时间:2026-03-09
北京理工大学实现了光导型向平面光伏型量子...
时间:2026-03-09
HTCC:半导体封装的理想方式
时间:2026-03-06
如何利用可扩展的柔性中间层制备超低模量电...
时间:2026-03-09
光伏控制器简介
时间:2026-03-06
电阻的原理和作用 电阻色环识别图 电路中电...
时间:2026-03-09
NVIDIA CPU+GPU超级芯片大升级!
时间:2026-03-09