当前位置:首页 > 电路图基础 > 正文

简单的模拟平均电路

来源:网络  发布者:电工基础  发布时间:2026-04-26 10:03

简单的模拟平均电路


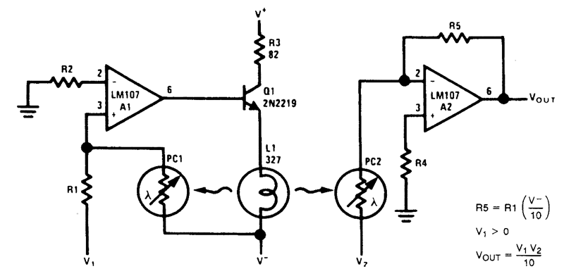
有时,一个模拟电路的平均通话比总通话方便。在运放器书籍中你通常找不到这种类型的电路。也许为了的度,运放器被用作缓冲器,场效应管应该与偏移调整一起使用。


相关热词:#其它电路图

最新文章
sata接口分几种_sata接口分类sata接口分几种_sata接口分类

时间:2026-05-13

GPRS对比CDMA有何区别GPRS对比CDMA有何区别

时间:2026-05-13

USB C和USB Type C的传输性能USB C和USB Type C的传输性能

时间:2026-05-13

什么是逆变器?逆变器与转换器有何不同?什么是逆变器?逆变器与转换器有何不同?

时间:2026-05-13

ADC 位的作用ADC 位的作用

时间:2026-05-13

三段式电流保护的优缺点三段式电流保护的优缺点

时间:2026-05-12

热性能比较:ISO247 和 TO-247热性能比较:ISO247 和 TO-247

时间:2026-05-12

什么是D类功放?什么是D类功放?

时间:2026-05-12

寄存器的作用寄存器的作用

时间:2026-05-12

内存条有什么用 内存条的作用和功能内存条有什么用 内存条的作用和功能

时间:2026-05-12