因为FOC运算需要用到电机的线电流值和母线电压值,所以ADC采样功能必不可少。但是单片机的IO口输入电压范围是0~3.3V,所以为了保证安全,需要把测量电压保持在这个范围之内。
计算运放电路的放大倍数之前,需要先明确几个模电的概念-------虚短、虚断。
虚短:运放的两个输入端视为同等电位;
虚断:因为流入运放输入端的电流往往不足1uA,所以输入端可以视为等效开路。
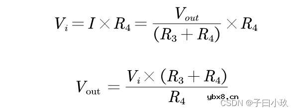
电压采样电路图

电压采样电路如上图所示。
电压放大增益计算
假设上图中Vcc为48V,R1 = 47K,R2 = 1K。则根据电阻分压,Vi = 48 * (1/48)=1V。
因为虚短:V+ = V-。(式1)
因为虚断:反向输入端无电流输入输出,通过R3和R4的电流相等,假设电流为I,则由欧姆定律得:
I = Vout / (R3 + R4)。
由图和(式1)知:Vi = V+ = V- = R4上的分压。
即:Vi = I * R4
即:

Vi已知,只要保证Vout在0~3.3V之间就可以进行电压的采集,进而对电路中电阻阻值进行设置。
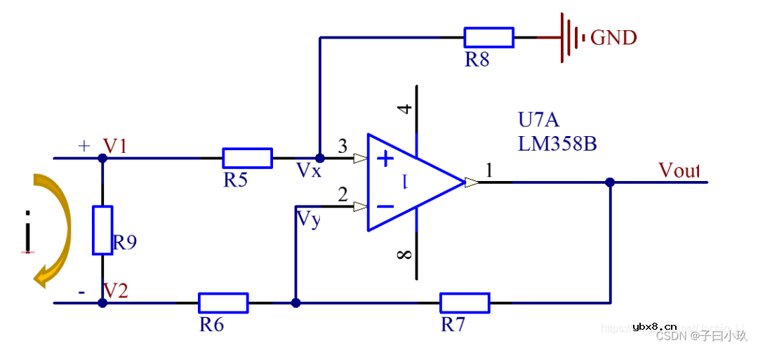
电流采样电路图

电流采样电路图如上图所示。
电流放大增益计算
ADC采集电流实际上还是采集电压,如上图,R9就是电流采样电阻。采集R9两端电压,然后根据欧姆定律得到电流值。
先假设:V = i * R9。(式1)
由虚断知:运放输入端没有电流流过,则流过R5和R8的电流相等;R6和R7的电流相等。
则有如下公式:

由虚短知:Vx = Vy (式3)
联合(式1)和图可知:V1 = V2 + V。(式4)
将(式4)和(式3)带入(式2)的第一个等式得:

假设!!R5 = R6。R7 = R8。
(式5)-((式2)的第二个等式)可得到:

进而得到:

因为电流范围已知,所以V就已知,然后R5和R6相等(自由设置),R8和R7相等(自由设置)。
只要保持Vout在0~3.3V之间,就可以对电路电阻进行设置。
2、电压、电流采样电路设计主要方式:
●使用采样电阻,再送给放大器
●使用霍尔传感器
● 使用电流检测IC
一、使用采样电阻:
精密放大器方案:
电路检测电路常用于:高压短路保护、电机控制、DC/DC换流器、系统功耗管理、二次电池的电流管理、蓄电池管理等电流检测等场景。

对于大部分应用, 都是通过感测电阻两端的压降测量电流。

一般使用电流通过时的压降为数十mV~数百mV的电阻值,电流检测用低电阻器使用数Ω以下的较小电阻值;检测数十A的大电流时需要数mΩ的极小电阻值,因此,以小电阻值见长的金属板型和金属箔型低电阻器比较常用,而小电流是通过数百mΩ~数Ω的较大电阻值进行检测。
测量电流时, 通常会将电阻放在电路中的两个位置。第一个位置是放在电源与负载之间。这种测量方法称为高侧感测。通常放置感测电阻的第二个位置是放在负载和接地端之间。这种电流感测方法称为低侧电流感测

两种测量方法各有利弊,低边电阻在接地通路中增加了不希望的额外阻抗;采用高侧电阻的电路必须承受相对较大的共模信号。低侧电流测量的优点之一是共模电压, 即测量输入端的平均电压接近于零。这样更便于设计应用电路, 也便于选择适合这种测量的器件。低侧电流感测电路测得的电压接近于地, 在处理非常高的电压时、 或者在电源电压可能易于出现尖峰或浪涌的应用中, 优先选择这种方法测量电流。由于低侧电流感测能够抗高压尖峰干扰, 并能监测高压系统中的电流。
1、低端检测:

优点:共模电压, 即测量输入端的平均电压接近于零。这样更便于设计应用电路, 也便于选择适合这种测量的器件。低侧电流感测电路测得的电压接近于地, 在处理非常高的电压时、 或者在电源电压可能易于出现尖峰或浪涌的应用中, 优先选择这种方法测量电流。
缺点:在接地通路中增加了不希望的额外阻抗;采用电源接地端和负载、系统接地端时, 感测电阻两端的压降会有所不同。如果其他电路以电源接地端为基准, 可能会出现问题。为最大限度地避免此问题, 存在交互的所有电路均应以同一接地端为基准, 降低电流感测电阻值有助于尽量减小接地漂。
2、高端检测:

缺点:必须承受相对较大的共模信号。
随着大量包含高精度放大器和精密匹配电阻的IC的推出,在高侧电流测量中使用差分放大器变得非常方便。高侧检测带动了电流检测IC 的发展,降低了由分立器件带来的参数变化、器件数目太多等问题,集成电路方便了我们使用。下图为一种高侧检测的 IC 方案:

3、检测电路连接方式:
电压检侧连接如下图(2)所示,建议从电阻器电极焊盘的内侧中心引出。这是因为电路基板的铜箔图案也具备微小的电阻值,需要避免铜箔图案的电阻值所造成的压降的影响。如果按照下图(1)所示,从电极焊盘的侧面引出电压检测图案,检测对象将是低电阻器电阻值加上铜箔图案电阻值的压降,无法正确地检测电流。

精密运放:OPA333 电流感测放大器:INA199/INA138/INA168
4.PCB Layout参考:

电流感测放大器方案:
采用分立电流感测放大器时要考虑的另一因素是 PCB 布局。需要将 R1 和 R2 放在尽可能靠近运算放大器和 电流感测电阻的位置。将这些元件放在靠近运放的位置 后,运算放大器同相输入端出现噪声拾取的可能性会降 低。由于很多电流感测放大器都与 DC/DC 转换器配合 用,因此需要仔细考虑整个电流感测电路的放置位置,以免 DC/DC 电源发出辐射噪声。差分放大器增益 可通过图 2 所示的等式进行计算。但增益增大或减小都 会影响解决方案的稳定性和带宽。如果应用中存在容性 负载,需要特别考虑运放的 稳定性,以免 出现振荡或 严重的输出振铃现象。
若要克服分立实现方案的缺陷,一种有效方式是采用图 3 中所示的电流感测放大器。

电流感测放大器集成了增益设置电阻,从而可减少分立实现方案存在的诸多布局问题。内部电阻设计用于减少不匹配情况,从而可优化增益误差规范。电流感测放大器经过预先配置,可满足多种不同的增益要求。例 如,INA199 的增益可为 50、100 和 200 V/V。带宽和容性负载稳定性使用数据表中指定的最大容性负载针对各个增益设置进行了优化。集成增益设置电阻可降低噪声灵敏度、减小 PCB 占用面积,并可简化布局。集成这些电阻并不一定意味着会增大封装尺寸。INA199 可 采用 2 mm x 1.25 mm SC70 6 引线封装和 1.8 mm x 1.4 mm 超薄四方扁平无引线 (UQFN) 封装。
INA199 的电流测量精度要高于成本效益高的分立运放 设计可达到的精度。该器件在 -40°C 至 105°C 温度范围内的最大增益误差为 1.5%。INA199 的偏移小于 150 μV,漂移低于 0.5 μV/°C。INA199 还 具有 REF 引脚。施加到 REF 引脚上的电压会增大输出端电压。如果下游器件需要转换电流信号电平,可使用该引脚。
备选器件建议:
对于对性能要求较高的 应用, INA210-215 系列器件具 有较低的偏移(最大 35μV)和增益误差(最大 1%)。如果需要使用数字接口实现高精度电流监测,INA226 具有 最大 10 μV 的偏移以及 0.1% 的增益误差。如果需 要小型数字电流监测,可选择采用小型 1.68 mm x 1.43 mm 封装的 INA231,它非常适合便携式应用或空间受 限的其他 应用。如果需要通过引脚可绑定的增益设置进 行电压输出电流监测,可采用 INA225。
二、使用霍尔传感器:
利用霍尔传感器芯片设计直流电流检测电路:
https://wenku.baidu.com/view/2b932502fe4733687e21aadf.html
UGN3501T/U,UGN350/M线性霍尔集成传感器及其应用:https://www.docin.com/p-1135936661.html
三、使用电流检测IC:
1、MAX471/MAX472:
MAX471/MAX472是MAXIM公司生产的精密高端电流检测放大器,利用该器件可以实现以地为本文介绍了用MAX471/472高端双向电流检测技术来实现对电源电流的监测和保护的方法,参考的电流/电压的转换,并给出了直流电源监测与保护的实现电路。

MAX471/MAX472的特点、功能:
●具有完美的高端电流检测功能;
●内含精密的内部检测电阻(MAX471);
●在工作温度范围内,其精度为2%;
●具有双向检测指示,可监控充电和放电状态;
●内部检测电阻和检测能力为3A,并联使用时还可扩大检测电流范围;
●使用外部检测电阻可任意扩展检测电流范围(MAX472);
●最大电源电流为100μA;
●关闭方式时的电流仅为5μA;
●电压范围为3~36V;
●采用8脚DIP/SO/STO三种封装形式。
MAX471的电流增益比已预设为500μA/A,由于2kΩ的输出电阻(ROUT)可产生1V/A的转换,因此±3A时的满度值为3V.用不同的ROUT电阻可设置不同的满度电压。但对于MAX471,其输出电压不应大于VRS+-1.5V,对于MAX472,则不能大于VRG-1.5V。


MAX471/MAX472的引脚功能:

OUT端为电流幅度输出端,而SIGN端可用来指示输出电流的方向。SIGN是一个集电极开路的输出端(仅吸收电流),可和任何采用电压供电的逻辑电路相连,用100kΩ的上拉电阻即可把SIGN连接到逻辑电源。对于MAX471来说,在电流从RS-流向RS+时,输出低电平。而当电流从RS+流向RS-时,输出高电平。在采有电流供电的电路中,无论是充电还是放电,只要负载电流大于1mA,SIGN端的输出都能精确地指示出电流方向。
在SHDN为高电平时,MAX471/MAX472进入关闭模式,此时系统的消耗电流小于5μA。在关闭状态下,SIGN为高阻状态,OUT截止。
电源监测与保护电路:

用MAX471构成的直流电源监测与保护电路如图3所示,该电路可以和任意电源相连,能进行电流、电压的自动显示和过流报警与保护。图中R1为MAX471输出端电阻,用于决定I/V的转换灵敏度。由于笔者是采用85C1-V30V磁电式直流电压表来显示输出电压和电流的,所以R2为20kΩ,灵敏度为10V/A。实际应用时,R1可用标准仪表来进行微调校正。J1-1为电压/电流显示转换继电器。在初始状态下调整输出电压时,由于未接负载,Irt为零,IOUT端的输出电压为零,J1不吸合,J1-1常闭以使昨电压表接入电源输出端,从而显示输出电压,并使VD3发光,以表示测接入量值为电压。当负载电源后,IOUT端通过R1使VT2导通,继电器J1吸合,电压表通过JL-1接入IOUT端以显示I/V转换器,同时,VD4发光以表示测量值为负载电流,开关K为强制转换开关,可方便地将显示仪表设置为输出电压测量。此开关一般情况下处在打开状态。VT1为射极输出器,可用于减小VT2和IC2对IOUT端的影响。过流保护电路用集成电路TL431来完成,J2为过流保护用继电器,W为过流保护调节电位器,当VA=UB[R5/(W+R5)]=2.5V时,TL431的阳极端电压为2.5V,J2吸合,J2-1切断输出;同时J2-2闭合,VD5发光指示,报警音乐集成电路IC3得电并通过VT3驱动报警喇叭,从而以声、光形式构成流保护指示。
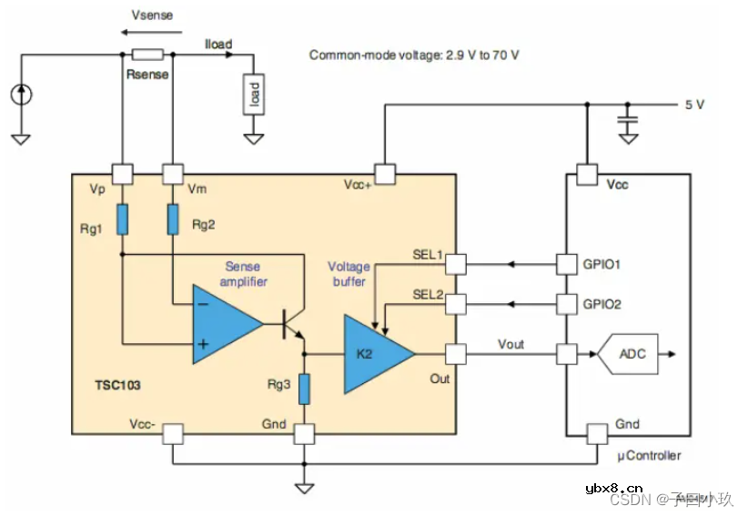
2、TSC103:

意法半导体的 TSC103测量高侧分流电阻上的小差分电压,并将其转换为以地为参考的输出电压。极宽的输入共模电压范围(2.9 V至70 V)可用于各种应用。在双电源配置中,TSC103具有-2.1 V至65 V的宽共模电压范围,可监控地下电源线。增益可通过两个部分引脚调整为从20 V / V到100 V / V的四个不同值。TSC103通过其本质上低电源电流(ICC)和良好的精度帮助系统设计人员降低能耗,从而最大限度地降低分流电阻的值。
特性:
电源电压范围:2.7 V至5.5 V,单电源电压配置
低电流消耗:ICC max =360μA
独立供电和输入共模电压
宽共模工作范围:
单电源配置为2.9 V至70 V.
双电源配置为-2.1 V至65 V.
引脚可选增益:20 V / V,25 V / V,50 V / V或100 V / V.
宽共模存活范围:-16 V至75 V(反向电池和抛负载条件)
缓冲输出
采用小型SO-8和TSSOP8封装
数据手册:http://www.icpdf.com/PartnoView.asp?id=7323146_704440&page=11#view
3、LTC6102:

相关热词:
电感器设计流程和见解
时间:2026-05-01
什么是触发器?触发器的作用是什么?
时间:2026-05-01
什么是电源?电源是如何进行分类的?
时间:2026-05-01
电驱动NVH的特点和结构
时间:2026-05-01
什么是霍尔传感器?
时间:2026-05-01
电负性的计算方法
时间:2026-04-30
电导的定义_电导的单位_电导怎么算
时间:2026-04-30
什么是计数器_计数器的作用
时间:2026-04-30
什么是欧姆定律_欧姆定律公式
时间:2026-04-30
RAID是什么?RAID有哪些?
时间:2026-04-30
基于逻辑门的构成解释如何完成任意逻辑的管...
时间:2026-03-08
彩灯电路
时间:2026-03-05
三相异步电动机原理
时间:2026-03-04
三相异步电动机的拆装详讲
时间:2026-03-04
NE555的有趣电路设计分享
时间:2026-03-08
光耦在电子电路中作用、关键参数详解
时间:2026-03-08
从0学电路,万用表演示测量三极管方法
时间:2026-03-08
电动机单线远程正反转控制电路图
时间:2026-03-04
转角测量电路
时间:2026-03-05
H桥电机驱动电路解析
时间:2026-03-08