随着功率半导体IGBT,SiC MOSFET技术的发展和系统设计的优化,电平位移驱动电路应用场景越来越广,电压从600V拓展到了1200V。英飞凌1200V电平位移型颈驱动芯片电流可达+/-2.3A,可驱动中功率IGBT,包括Easy系列模块。目标10kW+应用,如商用HVAC、热泵、伺服驱动器、工业变频器、泵和风机。本文就来介绍一个设计案例,采用电平位移驱动器碳化硅SiC MOSFET 5kW交错调制图腾柱PFC评估板。
从设计上看,这是一个很好的工业应用案例,涉及自举电路用在中功率驱动和工频50Hz的驱动中的应用。

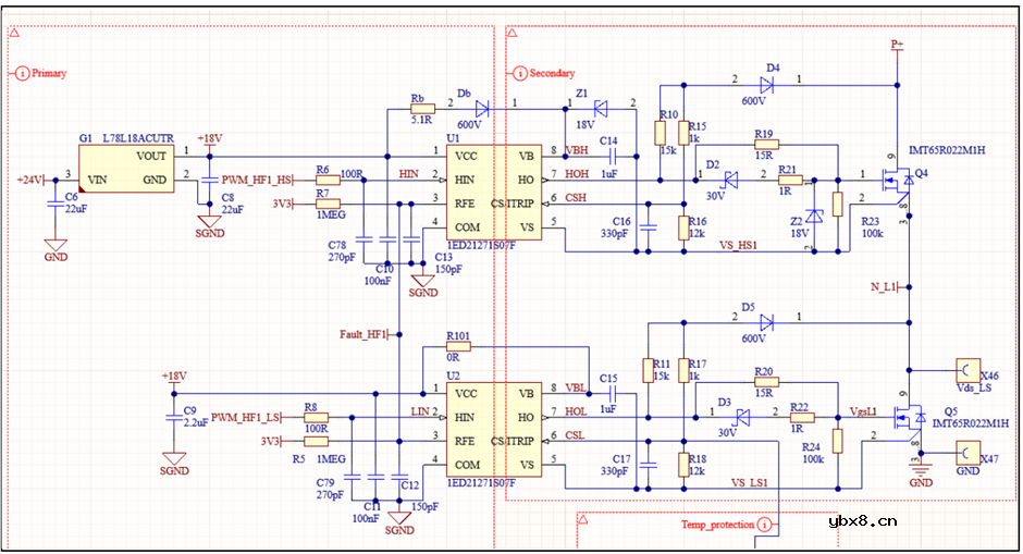
评估板的型号为EVAL-1EDSIC-PFC-5KW,是采用交错图腾柱实现PFC的完整方案,三个半桥桥臂结构,见下图,两个高频桥臂的功率开关采用650V 22mΩ的碳化硅MOSFET IMBG65R022M1H,一个低频桥臂采用10 mΩ600V的CoolMOS S7 IPQC60R010S7。
CoolMOS S7是高压SJ MOSFET,其针对RDS(on)优化,用于低频开关。非常适合固态断路器和继电器、PLC、电池保护以及大功率电源中的有源桥式整流。

Si和SIC MOSFET驱动都采用基于SOI技术电平位移驱动芯片。
其中SiC MOSFET的驱动采用电平位移驱动芯片1ED21271S65F,它是4A 650V的大电流高压侧栅极驱动器,带过电流保护(OCP)、多功能RCIN/故障/使能(RFE)和集成自举二极管(BSD),DSO-8封装。
CoolMOS S7的驱动采用基于SOI技术电平位移驱动芯片2ED2182S06F,它是2.5A 650V高速大电流半桥栅极驱动器IC,集成自举二极管,DSO-8封装。
5kW交错调制图腾柱PFC的设计,在230VAC半负载条件下,实现效率为98.7%,尺寸为218mm x 170mm x 60mm,即功率密度达到36W/in3。
所用器件:
■ EiceDRIVER 1ED21271S65F驱动CoolSiC MOSFET
■ CoolSiC MOSFET IMBG65R022M1H
■ EiceDRIVER 2ED2182S06F驱动CoolMOS
■ CoolMOS S7 SJ MOSFET 600V IPQC60R010S7
■ 控制器MCU: XMC 4200 Arm Cortex-M4
■ 辅助电源:ICE2QR2280G
SIC MOSFET驱动
1ED21271S65F是2025年3月推出的最新产品,电压为650V、输出能力+/-4A的高边栅极驱动器,与其他产品相比,提供了一种更稳健、更具性价比的解决方案。
设计采用英飞凌的绝缘体上硅(SOI)技术,1ED21x7x系列具有出色的可靠性和抗噪能力,能够在负瞬态电压高达-100V时芯片不坏。
可用于高压侧或低压侧高压、大电流、高速功率管驱动,即驱动Si/SiC功率MOSFET和IGBT,击穿电压高达650V,输出电流为+/-4A,传播延迟小于 100ns。
1ED21x7x系列非常适合驱动多个开关并联应用,例如轻型电动汽车中,基于1ED21x7x大电流栅极驱动器的设计,可在一个三相系统中节省多个 NPN/PNP管和外部自举二极管。
在图腾柱PFC设计中,电感器过流保护是个设计难点,1ED21x7x提供简单、易于设计的电感器过流保护。
1ED21x7x的CS管脚功能强大,可以实现过流保护和短路I和短路II的保护。
短路I:指发生在功率开关开通之前,已经处于短路状态。
短路II:短路发生在功率开关导通状态,这是更难保护的。
过流保护:1ED21x7x系列有两个CS保护阈值可以选,0.25V和1.8V。0.25V设置通常与分流电阻一起使用,以实现过流检测,低压选项,可以尽量减少分流电阻上的压降造成的损耗。对于褪饱和检测,要选用1.8V,因为它具有更好的抗噪能力。

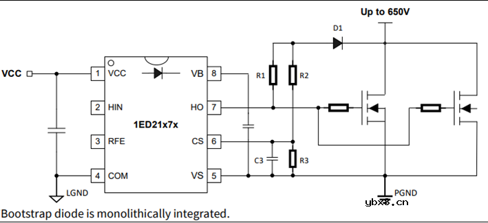
由于1ED21x7x系列集成了自举二极管,外围电路就显得更简单,下图的实际电路外接了一个600V高速二极管Db和一个5.1Ω电阻,自举电容为1uf。这是为什么呢?

在《驱动电路设计(五)——驱动器的自举电源稳态设计》中强调了自举电路会有电压损失,造成上管驱动电压低于下管电压,而SiC的RDS(ON)会随着驱动电压降低而明显增大,这是要在设计中避免的。
自举电压的损失主要贡献是自举电路中的自举电路中的阻抗,VRboot由下面公式决定,选择更小的外接电阻能降低自举电压的损失,外接5.1欧姆相比驱动内置的等效电阻35欧姆来说小得多,零点几伏的改善对SiC MOSFET的静态损耗降低是非常有价值的。

注:IMBG65R022M1H的QG=67nC

1ED21x7x中的自举电路参数
CoolMOS驱动
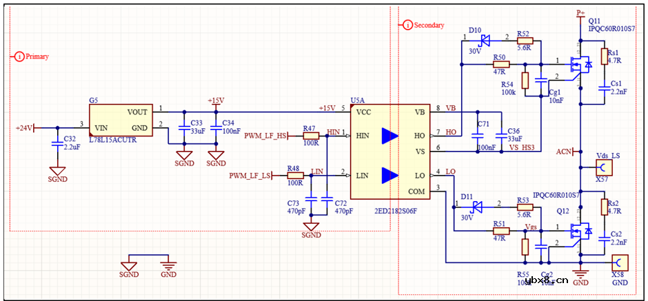
EiceDRIVER 2ED2182S06F驱动CoolMOS S7 SJ MOSFET 600V IPQC60R010S7时,就直接采用集成自举二极管,自举电容为33uf+100nf。

2ED2182S06F的静态电流

由于低频桥臂工作在工频50Hz,按照《驱动电路设计(四)---驱动器的自举电源综述》中的设计公式,进行计算。由于频率只有50Hz,驱动器的静态电流被放大了。它的效应要比IPQC60R010S7的QG大一个量级,所以算出来的电容值就比较大,取33uf。

■ QG为功率开关的栅极电荷 318nC (IPQC60R010S7)
■ Iq为相关驱动器的静态电流170uA(数据表中Quiescent VBS supply current)
■ Ileak为自举电容的漏电流(只与电解电容有关,忽略)
■ fSW为功率管的开关频率50Hz
■ UCC为驱动电源电压
■ UF为自举二极管的正向电压
■ UCEsat为下桥臂功率管的电压降
■S为余量系数
通过以上内容,可以看到不能抄作业的自举电路设计的两个案例,结合之前系列文章中的知识点,读者可以做验证性的设计。
英飞凌新开发了一些功能强大的电平位移驱动电路,把应用场景拓展了,在合理的系统绝缘分配后,可以更积极采用电平位移驱动电路、自举电路来优化系统设计,降低系统成本。
相关热词:
电感器设计流程和见解
时间:2026-05-01
什么是触发器?触发器的作用是什么?
时间:2026-05-01
什么是电源?电源是如何进行分类的?
时间:2026-05-01
电驱动NVH的特点和结构
时间:2026-05-01
什么是霍尔传感器?
时间:2026-05-01
电负性的计算方法
时间:2026-04-30
电导的定义_电导的单位_电导怎么算
时间:2026-04-30
什么是计数器_计数器的作用
时间:2026-04-30
什么是欧姆定律_欧姆定律公式
时间:2026-04-30
RAID是什么?RAID有哪些?
时间:2026-04-30
基于逻辑门的构成解释如何完成任意逻辑的管...
时间:2026-03-08
彩灯电路
时间:2026-03-05
三相异步电动机原理
时间:2026-03-04
三相异步电动机的拆装详讲
时间:2026-03-04
NE555的有趣电路设计分享
时间:2026-03-08
光耦在电子电路中作用、关键参数详解
时间:2026-03-08
从0学电路,万用表演示测量三极管方法
时间:2026-03-08
电动机单线远程正反转控制电路图
时间:2026-03-04
转角测量电路
时间:2026-03-05
H桥电机驱动电路解析
时间:2026-03-08