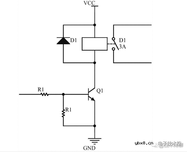
三极管驱动继电器时,为什么要在继电器线圈两端并联一个二极管呢?这到底有什么作用?很多新手并不明白其中的作用。

如下图为使用一个NPN三极管驱动继电器的电路图,继电器线圈会反向并联一个二极管!其电路的原理如下:当输入信号为高电平时,三极管导通,继电器线圈通电,继电器工作吸合;当输入信号为低电平或无输入时,三极管截止,继电器线圈没有电流,继电器不吸合。

那么二极管D1在电路中到底起什么作用呢?其实该二极管为续流二极管,因为继电器线圈为电感,属于感性元件,我们知道电感有个重要的特性就是电感的电流不能突变!当继电器关闭的一瞬间,继电器线圈会产生较大的反向电动势!因为线圈断开的一瞬间,线圈的电流不能突变,该二极管就是为了给线圈续流的!所以没有续流二极管,反向电动势会冲击电源和三极管,导致三极管损坏,或者电源电压波动较大,从而影响其他电路正常运行。
1、不加二极管时,如下图使用示波器测量断开时,三极管集电极的电压,可以发现断开的一瞬间,集电极有很高的尖峰电压,其尖峰电压可达2倍VCC以上!

2、加了续流二极管后,再测量,可以发现尖峰电压消失了!这就是续流二极管的作用!

审核编辑:汤梓红
波特率是什么意思_怎样计算波特率
时间:2026-04-21
RS485基本知识介绍
时间:2026-04-18
什么是激光雷达?激光雷达的构成与分类
时间:2026-04-18
Excelpoint - 一文了解SiC MOS的应用
时间:2026-04-18
什么是磁电阻器?磁电阻特性及应用
时间:2026-04-18
什么是电场?电场在电容器中的应用
时间:2026-04-18
什么是ARM64?
时间:2026-04-17
vga和hdmi的区别
时间:2026-04-17
什么是ESD?ESD及TVS的原理和应用
时间:2026-04-17
开关电源原理与维修完整版 (10)_标清视频
时间:2026-04-16
半导体光刻工艺 光刻—半导体电路的绘制
时间:2026-03-09
石英灯电子变压器电路原理
时间:2026-03-06
什么是室温超导?半导体时代将走向结束?芯...
时间:2026-03-09
什么是硅片或者晶圆?一文了解半导体硅晶圆
时间:2026-03-09
北京理工大学实现了光导型向平面光伏型量子...
时间:2026-03-09
HTCC:半导体封装的理想方式
时间:2026-03-06
如何利用可扩展的柔性中间层制备超低模量电...
时间:2026-03-09
NVIDIA CPU+GPU超级芯片大升级!
时间:2026-03-09
光伏控制器简介
时间:2026-03-06
玻璃釉电容器的结构与特点
时间:2026-03-05