一、原理介绍

如上图MOS管符号,要注意如果刚学完三极再来看这个会觉得很别扭,记不住,下面与NMOS原理做介绍,PMOS就刚好是相反的。
上图NMOS管是压控型器件,VGS电压大于开启电压时,内部沟道在场强的作用下导通,Vgs电压小于开启电压时,内部沟道截止;
Vgs电压越高,内部场强越大,导通程度越高,导通电阻Ron越小,注意,Vgs电压不能超过芯片允许的极限电压;NMOS管一般作为低端驱动器件,源级S接地。
例如:IRLML2502TRPBF 开启电压在0.6V ~ 1.2V,但是在4.5V的时候才饱和导通,所以在驱动的时候3.3V的CPU,IO可直接驱动就有可能出现问题。
2、(保护)寄生二极管
使用时,要特别注意内部保护二极管。例如,电源接反时,源级S接到了电源正极,此时通过内部寄生二极管导通,如果电源输入没有反接保护,NOMS管有可能烧毁。
2、输入输出电容
使用时,要特别注意GS管脚的等效电容Cgs,控制NMOS管的导通与截止,本质上是控制Cgs电容的充放电(但这个电容一般比较小);
如果要求NMOS快速导通与截止(高频时影响较大,IRLML2502TRPBF的,VGS电容为740PF),此时需要驱动源能够提供足够大的驱动电流,以提供Cgs电容的瞬间充放电;
如果仅仅作为开关使用,可以串电阻,此时,对驱动源的要求就不高,单片机的IO口(推挽输出时,可以提供20mA的驱动电流)可以直接驱动。
三、选型
1、常用NMOS型号: SI2312DS、BSS138LT1G、BSH103、CSD17313Q2、IRFR4104TRPBF、IRFS23N20DPBF、IRFS4127TRLPBF、IRFS4229PBF、IRLHM620PBF、IRLML2502TRPBF等,型号很多,可以根据需求合理选择;
2、选型依据
①、Ids电流,导通电阻Ron越小,允许的Ids越大;
②、开关速率,详看手册的打开、保持、关闭时间;
③、Vgs开启电压,驱动电压,极限电压;
④、Vds极限电压;
⑤、封装尺寸;
四、常用实例
1、单片机内部IO口
推挽输出电路

PMOS低电平导通,NMOS低电平截止 输出高电平
PMOS高电平截止,NMOS高电平导通,输出低电平
开漏输出电路

开漏输出一般应用在I2C、SMBUS 通讯等需要“线与”功能的总线电路中。除此之外,还用在电平不匹配的场合,如需要输出5 伏的高电平,就可以在外部接一个上拉电阻,上拉电源为5 伏,并且把GPIO 设置为开漏模式,当输出高阻态时,由上拉电阻和电源向外输出5 伏的电平,只要电流够,就可以驱动继电器等。
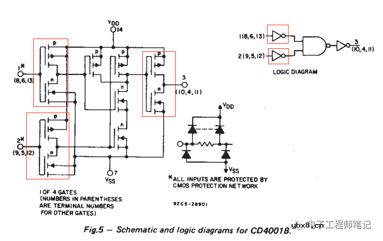
2、IC内部集成电路

上图 CD4001 IC内部电路介绍一下,左侧的其实就是推挽输出电路对吧,其实也就是一个反向器,对应符号右侧的两个符号,那么上图8-2推挽输出电路和此电路是一样的就可以认为:反向的反向就是同向输出逻辑器件了,这也是非常常用的逻辑电路,另外所有输入均采用CMOS保护网络 管脚对电源和对地加二极管保护。

另外:看一下上图SRAM的电路,也都是MOS管组成的,反向器,锁存器,存储1位数据,原理都是一样P1,P2,N1,N2,就是下面的两个交叉的推挽输出电路,等效两个相互连接的反向器。

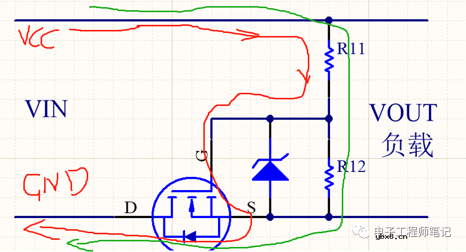
4、防反接电路


设计说明:上图我就自手绘涂抹了一下(兼职美工)。
1、巧妙利用内部(寄生)保护二极管。上电时,VIN上正下负,通过内部保护二极管,Vgs电压大于Vth电压,NMOS管完全导通;
2、R11,R12:电阻分压,调整Vgs电压,Vgs电压尽量大,这样,Ron越小,压降越小,损耗越低;设输入12V,控制VGS电压:5V~6V,那么R11:5.6K R12:5.1K,可以正常导通。
3、稳压二极管,防止Vgs电压超过极限电压,选型时参照NMOS器件数据手册启动电压选择,5.1V,或12V的稳压管。
4、当电源接反时,下正上负,NMOS不导通,有效保护后级电路。

5、学以致用,上图所示为PMOS管的防反接电路,原理相同的,就不再介绍。
审核编辑 :李倩
波特率是什么意思_怎样计算波特率
时间:2026-04-21
RS485基本知识介绍
时间:2026-04-18
什么是激光雷达?激光雷达的构成与分类
时间:2026-04-18
Excelpoint - 一文了解SiC MOS的应用
时间:2026-04-18
什么是磁电阻器?磁电阻特性及应用
时间:2026-04-18
什么是电场?电场在电容器中的应用
时间:2026-04-18
什么是ARM64?
时间:2026-04-17
vga和hdmi的区别
时间:2026-04-17
什么是ESD?ESD及TVS的原理和应用
时间:2026-04-17
开关电源原理与维修完整版 (10)_标清视频
时间:2026-04-16
半导体光刻工艺 光刻—半导体电路的绘制
时间:2026-03-09
石英灯电子变压器电路原理
时间:2026-03-06
什么是室温超导?半导体时代将走向结束?芯...
时间:2026-03-09
什么是硅片或者晶圆?一文了解半导体硅晶圆
时间:2026-03-09
北京理工大学实现了光导型向平面光伏型量子...
时间:2026-03-09
HTCC:半导体封装的理想方式
时间:2026-03-06
如何利用可扩展的柔性中间层制备超低模量电...
时间:2026-03-09
NVIDIA CPU+GPU超级芯片大升级!
时间:2026-03-09
光伏控制器简介
时间:2026-03-06
玻璃釉电容器的结构与特点
时间:2026-03-05