这期我们的案例是Spatiotemporal modulation, 时空调制。这种效果能够打破互易性,用来设计微波或光子通信中的非互易设备。
**Step1. **基本结构
基于两个金属换的简单谐振超表面,Floquet 仿真可得两种圆极化的谐振频率一致:


Step 2. 添加端口

这里是要添加8个变容二极管,用0.1GHz的电压控制电容值,每个电容之间有相位差,所以在时间和空间上对结构电容性进行调节,达到改变谐振频率的目的。
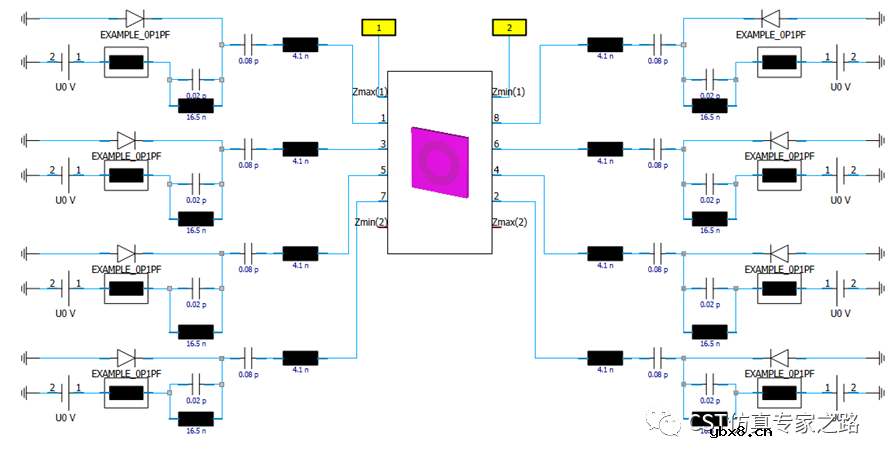
**Step 3. **电路
这里多设计两个滤波电路,增加二极管和三维结构直接的隔离。这里可用S参数任务查看加上这些被动元件后的S11,可见谐振为8.6GHz,和没有电路时的8.9GHz差不多。


注意这里用的还是恒定电压,还没有加时变电压调制。
Step 4. 调制的S参数
可用频谱线任务或瞬态任务,细节就跳过了,直接上两个方法用的电路和关键结果。
频谱任务:


瞬态任务:


对比两个方法S11,结果一致,可见已经将0.1GHz调制进8.6GHz的谐振中:

小结:
5v太阳能路灯电路图大全(四款5v太阳能路灯...
时间:2026-03-07
双向可控硅调光电路图大全(四款模拟电路设...
时间:2026-03-07
太阳能路灯电路设计与仿真
时间:2026-03-07
30w太阳能路灯设计方案汇总(六款太阳能路灯...
时间:2026-03-07
ne555调光电路图大全(五款模拟电路设计原理...
时间:2026-03-07
60w太阳能路灯设计方案汇总(四款模拟电路设...
时间:2026-03-07
220v双向可控硅电路图大全(八款模拟电路设...
时间:2026-03-07
单向可控硅光控电路图大全(四款模拟电路设...
时间:2026-03-07
可控硅调压器电路图大全(八款模拟电路设计...
时间:2026-03-07
单向可控硅最筒单电路图大全(四款模拟电路...
时间:2026-03-07
玻璃釉电容器的结构与特点
时间:2026-03-05
电容器入门教程
时间:2026-03-05
关于STM32WL LSE 添加反馈电阻后无法起振的...
时间:2026-03-05
暑期买元器件下单立减还送华为P30pro
时间:2026-03-05
电阻的标称阻值和允许偏差
时间:2026-03-05
使用过滤器电容器和诱导器来抑制受辐射的EM...
时间:2026-03-05
LED固晶机龙头直面“寒冬”
时间:2026-03-05
浅谈高压贴片电容分类与性能参数
时间:2026-03-05
聚四氟乙烯电容器的结构与特点
时间:2026-03-05
漆膜电容器的结构与特点
时间:2026-03-05