变压器局部放电的产生及预防
变压器是电力系统中常用的重要设备,用于将交流电能的电压从一个电平变换为另一个电平。然而,在变压器的运行过程中,可能会出现局部放电的现象。局部放电是指在绝缘体中部分区域出现放电现象,通常以亮光、声音和热量的形式表现出来。本文将详细介绍变压器局部放电的产生原因,并提出一些预防措施。
首先,我们来了解一下变压器局部放电的主要原因。变压器绝缘材料的老化、缺陷和外界环境的影响都可能导致局部放电的产生。变压器绝缘材料如油纸、瓷绝缘子等在长期使用过程中会受到电场和热场等因素的影响,发生老化和劣化,从而导致局部放电现象的产生。此外,由于制造和安装过程中的瑕疵,绝缘材料上可能存在气泡、小裂纹等缺陷,这些缺陷会成为局部放电的高压点。此外,高温、潮湿等外界环境因素也可能引发局部放电。
那么,如何预防变压器局部放电的产生呢?
首先,变压器的制造过程需要严格控制质量,确保绝缘材料没有缺陷。制造商应该使用高质量的绝缘材料,并进行严格的质量检查,以确保绝缘材料的完整性和无缺陷。
其次,变压器的维护和保养非常重要。定期检查变压器的绝缘材料和连接件,发现问题及时维修或更换,避免因老化和劣化导致的局部放电。
此外,绝缘油的性能也对预防局部放电起着重要作用。绝缘油的质量应满足国家标准,并按照规定的周期进行检测和更换。同时,应注意保持油中的水分含量和杂质含量低,以减少局部放电的风险。
另外,加强变压器的绝缘性能也是预防局部放电的关键。可以采用提高绝缘材料的厚度、改善绝缘表面的平整度等方法来增强绝缘性能。此外,还可在绝缘材料上施加表面涂层,以增强其绝缘性能。
此外,变压器的运行环境也需要重视。变压器应安装在干燥、通风良好的地方,尽量避免高温、潮湿等环境,这样可以减少局部放电的风险。
最后,定期的检测和监测也是预防局部放电的重要手段。可以使用特殊的检测仪器和装置来监测变压器的电压、电流、温度等参数,并及时发现和解决潜在的问题。
总之,变压器局部放电的产生可能对电力系统的正常运行造成不良影响。因此,通过严格控制制造过程、定期维护和保养、加强绝缘性能、改善运行环境以及定期检测和监测等措施,可以预防局部放电的产生,确保变压器的安全运行。只有保障变压器运行的可靠性和稳定性,才能满足电力系统的需求,确保电力供应的可靠性。
211电子管功放电路图大全(八款模拟电路设计...
时间:2026-03-07
807电子管功放电路图大全(十款模拟电路设计...
时间:2026-03-07
最简单音调电路图大全(八款模拟电路设计原...
时间:2026-03-07
三线制负压传感器接线
时间:2026-03-07
单电源供电的信号(函数)发生器电路图介绍
时间:2026-03-07
LM358运放方波转换为正弦波电路图分享
时间:2026-03-07
脉冲计数器的设计与分析详解
时间:2026-03-07
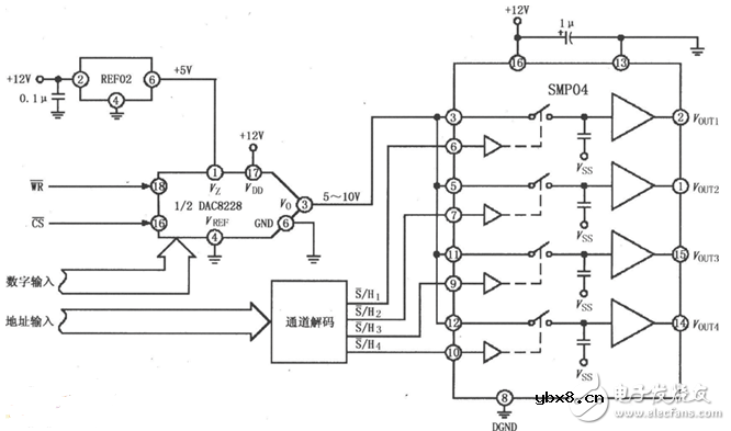
采样保持电路图(五款采样保持电路设计原理...
时间:2026-03-07
ne555呼吸灯电路图大全(四款ne555呼吸灯电...
时间:2026-03-07
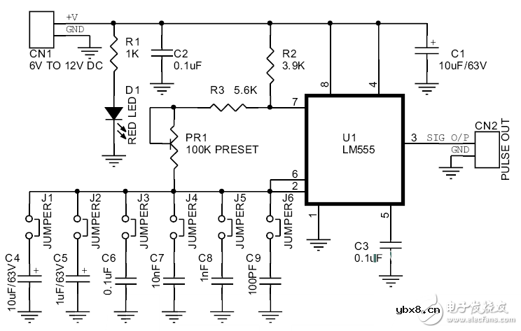
555脉冲发生器电路图大全(六款555脉冲发生...
时间:2026-03-07
玻璃釉电容器的结构与特点
时间:2026-03-05
电容器入门教程
时间:2026-03-05
关于STM32WL LSE 添加反馈电阻后无法起振的...
时间:2026-03-05
暑期买元器件下单立减还送华为P30pro
时间:2026-03-05
电阻的标称阻值和允许偏差
时间:2026-03-05
使用过滤器电容器和诱导器来抑制受辐射的EM...
时间:2026-03-05
LED固晶机龙头直面“寒冬”
时间:2026-03-05
浅谈高压贴片电容分类与性能参数
时间:2026-03-05
聚四氟乙烯电容器的结构与特点
时间:2026-03-05
漆膜电容器的结构与特点
时间:2026-03-05