详解智能型漏电断路器电路设计—电路图天天...
时间:2026-03-07
详解步进电机驱动电路设计—电路图天天读(...
时间:2026-03-07
详解遥控电路设计分析—电路图天天读(270)
时间:2026-03-07
模数转换器应用电路设计解析—电路图天天读...
时间:2026-03-07
单片机系统电路设计解析—电路图天天读(27...
时间:2026-03-07
RFID智能汽车防盗电路设计解析—电路图天天...
时间:2026-03-07
红外遥控电路原理设计与解析—电路图天天读...
时间:2026-03-07
智能家居MCU与RF遥控器电路设计—电路图天天...
时间:2026-03-07
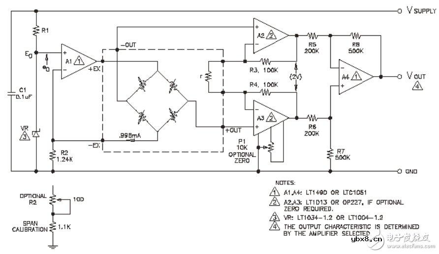
汽车电子的压力传感器电路设计—电路图天天...
时间:2026-03-07
电路识图,基本单元电路
时间:2026-03-07
玻璃釉电容器的结构与特点
时间:2026-03-05
电容器入门教程
时间:2026-03-05
关于STM32WL LSE 添加反馈电阻后无法起振的...
时间:2026-03-05
暑期买元器件下单立减还送华为P30pro
时间:2026-03-05
电阻的标称阻值和允许偏差
时间:2026-03-05
使用过滤器电容器和诱导器来抑制受辐射的EM...
时间:2026-03-05
LED固晶机龙头直面“寒冬”
时间:2026-03-05
浅谈高压贴片电容分类与性能参数
时间:2026-03-05
聚四氟乙烯电容器的结构与特点
时间:2026-03-05
漆膜电容器的结构与特点
时间:2026-03-05