从图1中可以看出,主电路功率元件是开关管Q1,Q2和变压器T1。 Q1,Q2的漏极引脚到TI初级两边走线存在分布电感, T1初级存在漏感,当然T1存在漏感是主要的。考虑到漏感这个因素我们画出推挽电路主电路等效的原理图如图4所示:

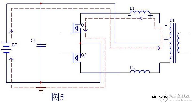
从图4中可以看出L1,L2就等效于变压器初级两边的漏感,我们来分析一下Q1导通时的情形:当Q1的栅极加上足够的驱动电压后饱和导通,电池电压加到漏感L1和变压器T1初级上半部分,当然绝大部分是加到T1初级上半部分,因为L1比T1初级上半部分电感小得多。此时Q2是截止的,主电路电流方向为从电池正极到T1初级上半部分到L1到Q1的DS再回到电池的负极;L1上电压的极性为左负右正,T1初级上半部分电压的极性为上负下正,如图5所示:

当Q1栅极信号由高电平变为低电平时,此时Q2也还截止,即死区处Q1,Q2都不导通,T1初级上半部分由于和次级耦合的原因,能量仅在Q1导通时向次级传递能量,到Q1截止时T1初级上半部分上端的电位已恢复到电池电压,而L1可以看做是是一个独立的电感,它储存的能量耦合不到变压器T1的次级。但是,随着Q1由导通转向截止,L1上的电流迅速减小,大家知道电感两端的电流是不能突变的,根据自感的原理L1必然要产生很高的反向感生电动势来阻碍它电流的减小,所以此时电感电压的极性和图5相反,T1初级上半部分的电压为0,两端点的电压都等于电池电压,此时Q1漏极的电压就等于L1两端的电压和电池电压之和,这就是Q1,Q2两管漏极产生尖峰的原因,如图6所示。

变压器中电力系统中的作用是变换电压,以利于功率的传输。电压经升压变压器升压后,可以减少线路损耗,提高送电的经济性,达到远距离送电的目的。而降压变压器则能把高电压变为用户所需要的各级使用电压,满足用户需要。
爱德CFXB系列直筒型双灯保温式自动电饭锅电...
时间:2026-03-06
爱华CFXB型保温式自动电饭锅电路图
时间:2026-03-06
半球Ⅰ型 Ⅱ型 Ⅲ型自动电饭锅电路图
时间:2026-03-06
格兰仕CFXB50-70B多功能自动电饭锅电路图
时间:2026-03-06
格兰仕CFXB50-70B豪华型多功能电饭锅电路图
时间:2026-03-06
华丰CFXB40-650B CFXB40-650C豪华西施电
时间:2026-03-06
华丰CFXB40-650D电脑式电饭锅电路图
时间:2026-03-06
乐宝、富豪CFXB4系列 CFXB-1H系列保温式自动...
时间:2026-03-06
乐宝CFXB15-6 CFXB40-6 CFXB40-2HD
时间:2026-03-06
乐宝CFXB45-6 CFXB80-6 CFXB45-2HD
时间:2026-03-06
玻璃釉电容器的结构与特点
时间:2026-03-05
关于STM32WL LSE 添加反馈电阻后无法起振的...
时间:2026-03-05
电阻的标称阻值和允许偏差
时间:2026-03-05
使用过滤器电容器和诱导器来抑制受辐射的EM...
时间:2026-03-05
瓷片电容的意义以及电容抗扰电路设计与分析
时间:2026-03-05
电容电感区别在哪里?特性差异是什么?可编...
时间:2026-03-05
浅谈高压贴片电容分类与性能参数
时间:2026-03-05
聚四氟乙烯电容器的结构与特点
时间:2026-03-05
漆膜电容器的结构与特点
时间:2026-03-05
复合介质电容器的结构与特点
时间:2026-03-05