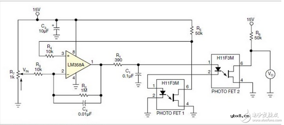
光电FET可以用作一只可变电阻,或与一只固定电阻一起用作电位器。H11F3M光电FET有7.5kV的隔离电压,因此能够安全地控制高压电路参数。但这些器件的非线性传输特性可能成为问题(图1)。为了校正这种非线性,可以采用一种简单的反馈机制,使电位器产生一种线性响应(图2),本电路使用了两只光电FET,一只作反馈,另一只则用于需要隔离电位器的应用。将两只光电FET的输入端串联,就可以保证输入LED有相同数量的电流。


FET输出端放50kΩ的电阻,以模拟电位器的响应。电路对设定输入电压(用电位器R7调节)和光电FET1的反馈之间的差值做放大。得到的输出控制光电FET LED中的电流,直到反馈电压等于输入电压时为止。输出电压以线性方式跟随输入电压(图3)。也许你会认为相同器件号的光电FET没什么区别,但实际上还是表现出了微小的制造差异。五只H11F3M器件的偏差在3%以内。
RS485基本知识介绍
时间:2026-04-18
什么是激光雷达?激光雷达的构成与分类
时间:2026-04-18
Excelpoint - 一文了解SiC MOS的应用
时间:2026-04-18
什么是磁电阻器?磁电阻特性及应用
时间:2026-04-18
什么是电场?电场在电容器中的应用
时间:2026-04-18
什么是ARM64?
时间:2026-04-17
vga和hdmi的区别
时间:2026-04-17
什么是ESD?ESD及TVS的原理和应用
时间:2026-04-17
开关电源原理与维修完整版 (10)_标清视频
时间:2026-04-16
开关电源原理与维修完整版 (11)_标清视频
时间:2026-04-16
半导体光刻工艺 光刻—半导体电路的绘制
时间:2026-03-09
石英灯电子变压器电路原理
时间:2026-03-06
什么是硅片或者晶圆?一文了解半导体硅晶圆
时间:2026-03-09
什么是室温超导?半导体时代将走向结束?芯...
时间:2026-03-09
北京理工大学实现了光导型向平面光伏型量子...
时间:2026-03-09
HTCC:半导体封装的理想方式
时间:2026-03-06
如何利用可扩展的柔性中间层制备超低模量电...
时间:2026-03-09
光伏控制器简介
时间:2026-03-06
电阻的原理和作用 电阻色环识别图 电路中电...
时间:2026-03-09
NVIDIA CPU+GPU超级芯片大升级!
时间:2026-03-09