在我国的工业开发区、居民小区以及广大农村,峰谷负荷变化很大,负荷低谷时变压器接近空载运行,导致变压器损耗的很大一部分为空载损耗,据统计,全国变压器总损耗约占系统发电量的10%,其中配电变压器损耗占比约为总损耗的70%“。所以,降低配电变压器的损耗特别是空载损耗具有十分重要的意义。但普通配电变压器的容量选择是个难题,容量若选择过大,则大马拉小车,经济效益下降;容量选择过小,则小马拉大车,供电可靠性下降。
调容变压器具有大、小两个容量,可根据用电负荷及时改变容量,可在提高供电可靠性的同时有效降低空载损耗,是解决上述问题的有效设备1-71。根据统计数据,一台S11型大、小容量分别为200kVA与63kV A 的调容变压器较同型号普通变压器每年可节约电能4725kWh;-台S11型大、小容量分别为315kV A 与100kV A 的有载调容变压器年节省费用5756.9元;在抽油机井供电的应用场合,采用调容变压器可降低空载损耗和负载损耗,提高配电网的功率因数“,据统计,30kVA 调容变压器给抽油机供电每年可节省运行费用991元10.1”。
近年来,S13-MZT型调容变压器较同容量S11型普通配电变压器损耗更小,根据容量不同,与S11型调容变压器相比,回收期约为4.2 年~5.3 年; 与S13型普通配电变压器相比,不同容量的回收年限为5.88年~7.26年12.13 调容变压器的发展历程如表1所示,大致可以分为四代产品。第四代自适应负荷型调容变压器构成如图1所示,由配电变压器本体单元、有载调容与有载调压开关单元、负荷换相和无功补偿等配套单元以及综合控制单元等4部分组成。


2.1、调容原理
调容变压器的原理为: 变压器低压绕组由少数线匝I段、多数线匝线1III段组成。变压器三相高压绕组在大容量时接成三角形,小容量时接成星形。大容量时II、III段并联再与I段串联,小容量时I段全部串联。由大容量调为小容量时,低压绕组匝数增加,高压绕组变为Y接法,如图2所示。

2.2、调压原理
调容变压器的调压原理如图3 所示,根据实际电压情况,当需要调节电压时,通过改变高压绕组的分接头位置,使得高压侧接入电路的绕组匝数发生改变实现调压

2.3、控制器


2.4 调压开关发展历史
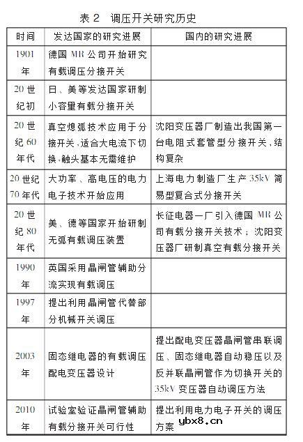
国际与国内对变压器调压开关的研究历史如表2所示,从表2中可见, 调压开关经历了机械式调压、真空熄弧调压、电力电子开关调压和混合调压等技术发展过程,从表2可见,国内的研究依然落后于国外,但由于配电网发展的差异性,国外还没有对有载调容变压器开展研究。

本文中笔者主要对调容变压器调压调容开关的历史现状与趋势进行综述分析,包括机械式调容调压开关、电力电子式调容调压开关以及混合式调容调压开关的原理、拓扑以及优缺点等。
RS485基本知识介绍
时间:2026-04-18
什么是激光雷达?激光雷达的构成与分类
时间:2026-04-18
Excelpoint - 一文了解SiC MOS的应用
时间:2026-04-18
什么是磁电阻器?磁电阻特性及应用
时间:2026-04-18
什么是电场?电场在电容器中的应用
时间:2026-04-18
什么是ARM64?
时间:2026-04-17
vga和hdmi的区别
时间:2026-04-17
什么是ESD?ESD及TVS的原理和应用
时间:2026-04-17
开关电源原理与维修完整版 (10)_标清视频
时间:2026-04-16
开关电源原理与维修完整版 (11)_标清视频
时间:2026-04-16
半导体光刻工艺 光刻—半导体电路的绘制
时间:2026-03-09
石英灯电子变压器电路原理
时间:2026-03-06
什么是硅片或者晶圆?一文了解半导体硅晶圆
时间:2026-03-09
什么是室温超导?半导体时代将走向结束?芯...
时间:2026-03-09
北京理工大学实现了光导型向平面光伏型量子...
时间:2026-03-09
HTCC:半导体封装的理想方式
时间:2026-03-06
如何利用可扩展的柔性中间层制备超低模量电...
时间:2026-03-09
光伏控制器简介
时间:2026-03-06
电阻的原理和作用 电阻色环识别图 电路中电...
时间:2026-03-09
NVIDIA CPU+GPU超级芯片大升级!
时间:2026-03-09